0 引言
随着全球能源危机的不断加深,石油资源的日趋枯竭以及大气污染、全球气温上升的危害加剧,各国政府及汽车企业普遍认识到节能和减排是未来汽车技术发展的方向,发展电动汽车将是解决这两个难题的最佳途径。我国高度重视电动汽车的发展,国家相继出台了一系列标准来扶持和规范电动汽车的发展。但要实现电动汽车大面积普及我国还有很长的路要走,需要解决的问题还有很多。在最近发布的《节能与新能源汽车产业规划》草案中指出将以纯电动汽车作为主要战略取向。有关专家指出纯电动汽车的发展存在三大瓶颈问题:一是标准的缺失,二是配套政策的不完善,三是基础设施的规划和建设的有序推进。本文所研究的电动汽车交流充电桩作为充电基础设施的一部分对于推进电动汽车的普及具有重要的意义。
1 电动汽车交流充电桩介绍
交流充电桩,又称交流供电装置,是指固定在地面或墙壁,安装于公共建筑(办公楼宇、商场、公共停车场等)和居民小区停车场或充电站内,采用传导方式为具有车载充电机的电动汽车提供人机交互操作界面及交流充电接口,并具备相应测控保护功能的专用装置。交流充电桩采用大屏幕LCD彩色触摸屏作为人机交互界面,可选择定电量、定时间、定金额、自动(充满为止)四种模式充电,具备运行状态监测、故障状态监测、充电分时计量、历史数据记录和存储等功能。充电桩的交流工作电压(220±15%)V,额度输出电流(AC)为32 A(七芯插座),普通纯电动轿车用交流充电桩充满电大约需要6~8 h,充电桩更适用于慢速充电。交流充电桩一般由桩体、电气模块、计量模块、账务管理模块四部分组成。根据安装方式的不同,桩体可分为落地式和壁挂式两种。落地式充电桩适合在各种停车场和路边停车位进行地面安装;壁挂式充电桩适合在空间拥挤、周边有墙壁等固定建筑物上进行壁挂安装,如地下停车场或车库。
2 交流充电桩系统工作原理
依据GB/T 20234.2-2011《电动汽车传导充电用连接装置;交流充电接口》中相关规定的要求,采用控制导引电路的方式来作为充电连接装置的连接状态及额定电流参数的判断装置。其典型的控制导引电路如图1所示。

供电设备插头与插座连接后,供电控制装置通过图1所示的检测点4的电压值判断供电插头与供电插座是否已完全连接。同时电动汽车车辆控制装置通过测量检测点3与PE间的电阻值判断车辆插头与车辆插座是否已完全连接。在完成插头与插座连接状态检测后,操作人员对供电设备完成充电启动设置,则开关S1从连接+12V状态切换至PWM连接状态,供电控制装置发出PWM信号。供电控制装置通过测量检测点1的电压值判断充电连接装置是否已完全连接。车辆控制端检测无误后闭合S2,供电控制装置通过再次测量检测点1的电压值判断车辆是否准备就绪,如满足要求则通过闭合K使交流供电回路导通。
3 交流充电桩系统方案
系统由LCD触摸屏、打印机、RS-485接口的电能表、漏电保护断路器、交流接触器、读卡器和LED灯等基本部分组成。LCD触摸屏可以提供友好的人机操作界面和快捷简单的操作方式,满足客户按照不同的方式对电动汽车进行充电的要求,可以显示当前充电状态、充电电量和充电费用,友好的用户界面可以让客户进行相应的选择。当采集的电压超过过压保护定值或低于欠压保护定值,充电桩停止充电。漏电保护断路器可保证在充电过程中发生漏电等紧急故障情况下停止充电。当发生意外状况需要紧急停止充电时,可以通过急停按钮来中断充电。系统的电气连接示意图如图2所示。

4 控制系统单元电路
4.1 主控制器选择
主控制器选择意法开云棋牌官网在线客服的STM32F107VCT6微控制器。STM32F107VC互联型系列使用高性能的ARM Cortex-M3 32位的RISC内核,工作频率为72 MHz。该器件包含2个12位的ADC、4个通用16位定时器和1个PWM定时器,还包含标准和先进的通信接口:多达2个I2C,3个SPI,2个I2S,5个USART、一个USB和2个CAN,该器件同时提供了以太网接口,极大的方便了电路设计。
4.2 串行接口电路
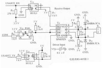
系统共使用了四个串行接口分别与LCD触摸屏、热敏打印机、读卡器和RS-485接口的电能表通信。LCD触摸屏和热敏打印机为RS-232电平,经过电平转换与MCU通信,LCD触摸屏与MCU的通信协议采用Modbus RTU通信协议,MCU作为主机,LCD触摸屏作为从机。热敏打印机根据打印机模块提供的协议进行通信。读卡器为TTL电平,可以直接与MCU相连,采用读卡器模块提供的协议进行通信。充电计量的电能表采用多功能单相表,电表选用2.0等级的电能表,电流规格为5(40)A。电表提供RS-485接口,通过DL/T 645-2007通信协议与MCU通信。通过读取电能表的电能值作为充电桩的电能计量值,通过读取电表电流和电压值来判断充电过程中是否出现过流和过压的情况,并加以处理。电能表接口的电路图如图3所示。

4.3 CAN总线接口电路
根据《电动汽车车载充电机与交流充电桩通讯协议》征求意见稿中的相关说明,该征求意见稿推荐车载充电机与交流充电桩之间的通信系统采用CAN总线,所以设计CAN总线接口。数据链路层为物理连接之间提供可靠数据传输,本系统车载充电机与交流充电桩之间的数据帧格式符合CAN总线2.0B版本的规定,使用CAN扩展帧的29位标识符。具体每个位分配的相应定义和传输协议等功能符合SAE J1939—21的规定。
4.4 充电电压测量电路
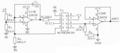
电压测量首先需要通过测量互感器将电压和电流转换为可以测量的小信号。例如对220V的电压信号的测量,采用的互感器变比为2 mA/5 mA,采用图4所示的电路,可知在220V时互感器的输出恰好为5mA。忽略大电阻分流的影响,则27 Ω相当于是一个采样电阻。由于采样的信号为交流电,信号有正负之分,而A/D转换器的输入范围为0~3.6V,所以不能直接将采样电压输入到A/D转换器中。在运放的正输入端接入一个正的参考电压,再选择合适的放大倍数,使输出能够在A/D转换器的输入范围即可很好的解决该问题。采用准同步采样后,数据采用矩形自卷积窗算出其有效值。
4.5 控制导引电路
控制导引电路完成充电前充电桩与电动汽车的连接确认、供电功率及充电连接装置载流能力的识别和充电过程的监测等任务。MCU通过检测点不同的电压值来判断所处状态,其电路原理图如图5所示。

5 桩体电气部分设计
交流充电桩的电气部分主要完成充电的控制与充电过程的保护等功能。具有漏电保护、短路保护、过流、过压、欠压保护等保护功能。除短路和漏电保护外,其他保护功能通过充电控制器控制接触器实现,以实现自恢复;短路和漏电保护选用带漏电保护的微型断路器实现。此外系统还具有防雷模块,防雷模块标称放电电流不小于20kA,保护电压水平小于等于1.5 kV。单相供电时防雷模块的接线方式选用P+N接线方式。充电桩具备急停按钮,以便在紧急情况时能够强行终止充电。
6 软件设计
充电桩通过触摸屏完成交互式控制,运行时如果进行刷卡操作则触发中断进行读卡,确定卡的类型进行相关操作。充电模式提供多种选择可以设置按时间、电量、金额充电,也可设置成直接充满为止。程序的整体流程图如图6所示。

7 结论本文分析了交流充电桩控制系统的硬件设计与软件设计,叙述了充电桩电气部分的设计。该系统以STM32F107VCT6为控制核心,实现了人机交互、充电控制、电能计量、IC卡付费、票据打印、运行状态监测、充电保护和充电信息存储和上传等多种完善的功能。该系统能满足电动汽车一般的慢速充电要求,作为充电基础设施的一部分对于推进电动汽车的普及具有重要的意义。
