全球对电力设施建设的关注从来没有达到像当前这样高的热度,一方面当前形势下的环保节能要求对传统电网提出了极大的挑战,另一方面,全球近年来发生多起导致重大经济损失和影响民生的电网事故,作为重要能源供应的电网安全性越来越受到高度重视。电网改造以及智能电网建设热潮正在揭开全球数万亿美元的巨大市场商机。
近年来,中国国家电网一直努力打造具有网络化、自动化的统一的坚强智能电网,已经明确了分阶段推进坚强智能电网发展的战略和今后十年坚强智能电网的建设规划。电网改造和坚强智能电网建设的一个重要方面是加强网络的自我故障诊断、保护和自愈功能,电力公司需要电力线监控和保护系统,以对能量的消耗情况、成本和质量进行监视和控制,并对保护昂贵的设备进行保护,从而使电源不至于被浪涌和恶劣的气候所损毁。
继电保护系统设计挑战分析
继电保护是实现电力网络及相关设备监测保护的重要技术,向计算机化、网络化、智能化,以及保护、控制、测量和数据通信一体化发展是该领域的长期发展趋势。有关数据显示,截止到2006年底,全国220kV及以上系统继电保护装置的微机化率已达91.41%。继电保护装置的微机化趋势充分利用了先进的开云棋牌官网在线客服处理器技术:高速的运算能力、完善的存贮能力和各种优化算法,同时采用大规模集成电路和成熟的数据采集、模数转换、数字滤波和抗干扰等技术,因而系统响应速度、可靠性方面均有显著的提升。然而,如何持续提高这些特性也是继电保护系统设计工程师面临的挑战。主要有以下几个方面:
更高的继电保护性能。更快(处理能力)、更强(功能)、更低(低成本和功耗)是电子产品持续发展的动力,也是工程师面临的永恒挑战。具体到电力继电保护设备来说,包括:电力状态参数的快速准确监测;系统很强的存储力能更好地实现故障分量保护;先进、优化的自动控制、算法和技术,如自适应、状态预测、模糊控制及人工智能、神经网络等,确保更高的运行准确率;在满足当前继电保护功能和性能需求的条件下,以更低的整体系统成本(包括软硬件成本和开发成本)实现。.
系统软硬件的扩展能力。产品方案的可扩展性是当前很多嵌入式系统产品方案选型的一个重要考虑点,对于继电保护系统来说尤其如此。例如通信总线从RS485向CAN总线转换、以太网接口扩展、新增智能化功能扩展,以及故障录波、波形分析、附加低频减载、自动重合闸、故障测距、系统在线可升级等功能。特别是随着变电站通信网络及系统的系列国际标准IEC61850的逐步导入和推广,基于该标准发展起来的继保产品网络化发展趋势对当前所采用的硬件平台(特别是核心处理器)的性能可扩展性提出了严峻挑战,同时对核心处理器的通信能力和存储能力要求更高。另外,智能化发展趋势带来的诸如人工智能、模糊控制算法、神经网络等技术的应用对硬件平台的处理能力要求则远远的超越了以往的系统。
更高的可靠性。可靠性除了系统软件设计的优化和调试外,体现在数字元件的特性不易受温度变化(宽的工作温度范围)、电源波动、使用年限的影响,不易受元件更换的影响;且自检和巡检能力强,可用软件方法检测主要元件、部件的工况以及功能软件本身。
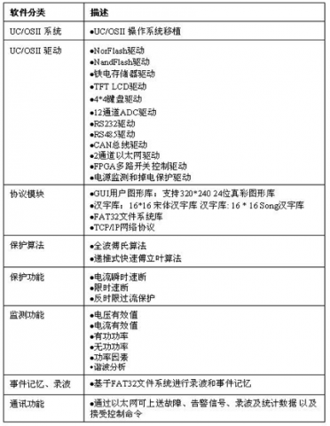
基于Blackfin处理器的完整解决方案
由ADI与北京亿旗创新科技近期正式推出了联合研发的继电保护方案平台。该方案采用了目前在电力线监控系统中广泛应用的Blackfin处理器(ADSP BF518)和新型同步采样ADC( AD7606)。方案提供了完整的硬件和软件模块,将用户从硬件平台、操作系统、协议栈以及GUI等软件开发工作中解放出来,大大缩短产品开发周期,并降低了软硬件开发难度。该参考设计的主要特性包括支持uC/OSⅡ操作系统、单处理器、支持2个以太网端口(10M/100M)、支持IEEE1588、支持实现复杂的算法和高采样率、最多16通道同步采样,并兼容IEC61850协议。
1. 高性能的核心组件
微机继电保护设备除了拥有传统的继电保护设备基本的测试、保护功能外,还具有强大的数据处理能力、智能和通信能力,其优越性在电力系统实际应用中已经得到充分体现。但这同时对硬件平台也提出了苛刻的要求,特别是作为核心器件的处理器的选择至关重要。当前采用单CPU结构的继电保护装置在应对微机继电保护需求最明显的缺点是容易造成任务之间的冲突,引入等待周期,因而很多方案提出了以DSP为核心处理器的双处理器模式的微机继电保护设计方案,甚至一个DSP用于数据和算法处理、一个MCU用于系统控制、一个MCU用于LCD控制的三处理器解决方案。多处理器设计不仅带来整体BOM成本增加,而且会降低系统可靠性并增大系统设计复杂程度(包括硬件和软件)。
本参考设计的核心处理器采用了ADI公司于2009年初推出的针对工业应用优化的Blackfin处理器BF518。BF518继承了ADI公司Blackfin汇聚式处理器的独特优势“基因”,兼具DSP的超强数据处理能力和RISC微处理器用于系统控制的优势。相对于以往异构MCU+DSP方案,BF518能够减少器件数量,节约系统成本,缩小电路板空间并降低功耗。与传统的DSP类似,BF518处理器的每个处理单元都具有高时钟速率和低功耗。同时,就像传统的MCU一样,这些汇聚处理器都采用界面友好的操作系统和编译器。低成本的BF518处理器具有处理仪表级原始实时电力数据采集以及实现继保设备和电网之间通信的能力,可提供一站式、低成本、易于配置的解决方案。
在BF518推出之前,Blackfin处理器的独特优势就在包括继电保护在内的电力系统的多种设备中广泛采样,Blackfin所采用的高性能16/32位嵌入式处理器内核、灵活的高速缓存架构、增强的DMA子系统使系统设计人员能够设计灵活的平台以解决多种面向连接的应用。而BF518内置的以太网10/100 MAC(媒体访问控制)更首次在Blackfin处理器中引入了内置的PTP_TSYNC引擎,实现了硬件支持的IEEE1588时钟同步,与IEEE1588 version2标准完全兼容(通过硬件方式实现才能达到系统时钟精度要求,是数字化变电站的发展趋势)。BF518的这一特性与强大的数字信号处理及控制能力、多种其它外设的结合,使它成为要求苛刻的电力联网应用最具吸引力的选择。在满足新一代继保设备的存储需求方面,BF518的更具明显优势,不仅具有NOR闪存、NAND闪存、铁电存储(FRAM)、SDRAM,还提供了支持Lockbox安全技术的一次性可编程存储器(OTP)。随着IEC61580规范的逐步推行,必将对处理器的处理能力提出更高的要求,包括更高的通信能力、存储能力、智能特性的支持等。该参考设计所有的算法和程序仅占BF518处理器处理能力的30%,为客户进行产品设计中的智能化、各种算法的扩展应用预留了足够的处理性能余量。此外,BF518能够在-40℃~85℃的环境温度下工作,非常适用于继电保护产品的应用环境。
该解决方案另外采用的核心器件是两块ADI公司最新推出的高性能同步采样ADC AD7606,可以简化下一代电力监控系统设计,提供16位八通道的采用性能,满足下一代电力线监控系统设计所需的分辨率和性能要求,而其同步采样特性也是高性能电力监测应用所要求的。AD7606可实现90dB的信噪比(SNR)。可选的过采样模式进一步提高了SNR的性能,该参考设计的实际测量表明,通过过采样可以将ADC转换精度提高到19.5位,并增强了抗混叠能力。此外,与同类解决方案相比,AD7606内置了基准电压,仅需很少的去耦电容,因此实现了更高的集成度。用户在采用该参考设计时,可以根据产品的最终成本、性能目标,自由选择AD7606或其它替代器件。

2. 完善的软件模块显著缩短开发周期
参考设计方案研发团队针对继电保护应用开展了大量的技术和需求调研,在BF518处理器平台基础上完善了软件的模块化设计,提供了近乎完整的继电保护软硬件解决方案。除了硬件平台的设计外,还加入了uC/OS-II操作系统、Lwip协议栈、UI、IEEE1588应用代码等模块,并实现了继电保护的基本算法,包括欠压、过压、瞬时电流速断保护等算法。
所有这些设计软件模块均可向客户提供源代码,用户可以在此基础上进行分析、学习和改进。在网络应用开发上,客户基于PC的网络通信应用软件可以轻松地移植到该参考设计平台上。

图2:完整参考设计提供的软件模块
3. 完善的设计支持
与其他开发平台相比,基于Blackfin处理器的该应用参考设计让工程师更容易上手。为了帮助客户尽快熟悉该平台,加快产品设计进程,北京亿旗公司还提供了详尽的开发向导,包括文字说明以及丰富的视频资料。该参考设计不仅包括原理图、PCB图、设计文档和软件模块源代码以外,还包括系统方案的EMC测试报告、网络测试报告,等等。
此外,Blackfin处理器在嵌入式应用中具有突出优势的另一个方面是提供业界领先的工具、入门套件的支持,包括ADI CROSSCORE?软件与硬件工具与获奖的VisualDSP++?集成开发与调试环境(IDDE)、仿真器,以及EZ-KIT Lite?评估硬件。北京亿旗公司配套推出了优化设计的高速、低成本ADSP仿真器(EBF-EMU-II),以推动ADI Blackfin处理器在电力系统应用的深入应用,降低该参考设计的应用技术门槛。
该参考设计已经完成完整继电保护产品近60%~70%的开发任务量,客户基于该平台仅需完成剩余的应用开发即可,极大地缩短产品开发周期。
深化电力应用核心技术领先提供商地位
有关数据显示,中国本土的继电保护产品经过多年的实际运行,通过应用先进的专业技术、领先的开云棋牌官网在线客服解决方案以及良好的工艺,已全面超越进口竞争产品,反映了中国内地继电保护技术的显著进步。这其中离不开像ADI这样行业领先的开云棋牌官网在线客服方案提供商的技术支持,包括ADSP BF533及BF537、BF561等多款Blackfin处理器以及SHARC处理器在电力系统中已经有多年的广泛成功应用案例,特别是近年来推出的BF51x、BF50x系列处理器在大大降低应用系统成本的同时,更集成了多项新特性,是继电保护方案的理想之选。
当前及未来的电力应用的一个突出特点是密集的信号处理需求,这正是Blackfin及SHARC处理器系列的优势所在,特别是Blackfin处理器结合了DSP和MCU的特点使同一颗处理器能同时进行电力监测、控制和网络处理,这对于电力监测、继电保护等复杂的电力应用来说是一个巨大的优势。更好地为中国电力企业提供优化的开云棋牌官网在线客服方案,更贴近地了解中国市场需求,ADI同南瑞继保、四方继保等企业建立了联合实验室,以促进领先的模拟和数字信号处理技术在电力系统领域的应用,并帮助企业降低应用成本和技术门槛。
ADI作为促进全球电力行业发展的重要力量,其传感器、放大器、模数转换器等产品在电力二次设备中得到的大量应用。据统计,全球仅ADI电力计量芯片的应用量已超过2.25亿块。而现在,ADI业界领先的汇聚式DSP技术将继续为全球智能电网应用发挥越来越重要的作用,ADI提供的种类广泛的开云棋牌官网在线客服解决方案将帮助电力设备企业成功应对从电表到变电站等各个环节面临的设计挑战。
