今天的便携式设备推动了对更小、更薄以及更高功效电子器件的需求。现在蜂窝电话的外形已经变得相当纤薄,以至于传统的电动式扬声器已经成为制造商将手机能制造成多薄的限制因素。陶瓷或压电扬声器正在迅速成为电动式扬声器的可行替代器件。这些陶瓷扬声器(驱动器)可以以纤薄而小巧的封装提供极具竞争力的声压水平(SPL),它们极有可能替代传统的音圈电动式扬声器。
驱动陶瓷扬声器的放大器电路与驱动传统电动式扬声器的放大器电路相比有不同的输出驱动要求。陶瓷扬声器的结构要求放大器能够驱动较大的容性负载,能在高频时提供更大电流,同时还要能保持较高的输出电压。
陶瓷扬声器的特性
陶瓷扬声器制造商使用的技术非常类似于制造多层陶瓷电容所用的技术。与电动式扬声器相比,这种制造技术能使扬声器制造商更严格地控制扬声器的容差。在要统一扬声器并取得一致的声学特性时,严格的结构容差非常重要。
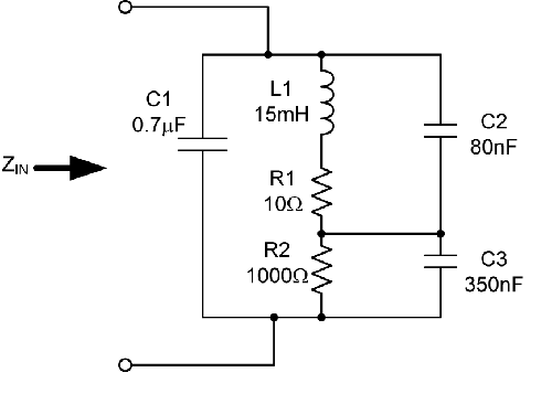
从驱动放大器可以看出,陶瓷扬声器的阻抗可以建模为一个RLC电路,它带有一个大电容,这个大电容是该模型中的主要部件,如图1所示。对大部分音频频率来说,陶瓷扬声器主要表现为容性。扬声器的这种容性特征表示其阻抗将随频率的增加而降低。图2给出了与1uF电容相似的陶瓷扬声器阻抗与频率特性。

图1:陶瓷扬声器的模型。

图2:陶瓷扬声器和1uF电容的阻抗与频率特性。
上述阻抗同样有个谐振点。扬声器在谐振点频率之上发声效率最高。在1kHz处的阻抗下降表示了扬声器的谐振频率。
声压与频率和幅度的关系
在陶瓷扬声器的两端施加一个交替变化的电压可以使扬声器内部的压电薄膜变形和振动,其位移距离与输入信号成正比。振动着的压电薄膜推动周围的空气,从而产生声音。提高扬声器上的电压可以增加压电元件偏转幅度,从而产生更大的声压,由此可以提高音量。
陶瓷扬声器制造商一般用最大端电压来标示他们的扬声器,一般为15Vp-p左右。表示陶瓷器件在这个最大电压下达到最大伸展。如果施加比额定电压更高的电压不会产生更高的声压,却会增加输出信号的失真度,见图3。

图3:陶瓷扬声器的SPL与频率的关系。
通过比较SPL与频率以及阻抗与频率的曲线图可以看出,压电扬声器在自谐振频率以上产生大SPL的效率最高。
放大器要求
陶瓷扬声器制造商通常规定在14到15Vp-p的最大电压点产生最大的声压值。现在问题就变成如何从单电池供电电压中产生这些电压。
一种方法是使用开关稳压器将电池电压提升到5V。有了稳定的5V电压后,系统设计师可以选择一种需要桥接负载(BTL)的单电源放大器。通过桥接方式连接负载可以自动使扬声器看到的电压翻倍。
但采用5V的BTL放大器理论上只能让输出摆幅上升到10Vp-p。这个电压还不足以让陶瓷扬声器输出最高的SPL值。为了产生更高的声压值,电源电压需要调整到更高。
另一种方法是使用升压转换器将电池电压升高到5V或者更高,但这样做也有它自身的问题,比如元器件尺寸问题。大峰值电感电流会制约总体解决方案的大小,因为最终的电感体积必须做得物理体积很大才能让磁芯不饱和。虽然大电流小体积的电感市场上也有,但磁芯的额定饱和电流可能不够大,无法满足高频时大电压驱动扬声器所需的负载电流要求。
因为陶瓷扬声器在高频时具有非常低的阻抗,所以在驱动这个陶瓷器件时要兼顾大电流驱动和避免限流。
选用来驱动陶瓷扬声器的放大器必须具有足够大的驱动电流,以避免在驱动有大量高频分量的信号时驱动扬声器进入限流模式。
图4是一种采用G类放大器的应用电路。G类放大器有多个可用的电压轨:一个高电压和一个低电压。低电压轨在输出小信号时使用,当输出信号要求更高的电压摆幅时,高电压轨就被切换到输出级电路。

图4:典型的陶瓷扬声器应用电路。
因此当输出信号较小时,G类放大器的效率要比AB类放大器高,这源于更低的电压轨。因为有较高的电压轨,G类放大器仍能处理峰值瞬变信号。
图中所示的MAX9788使用了一个片上电荷泵来产生与VDD相反的负电压。这个负电压轨只在输出信号要求更高电压轨时才加到输出电路上。与采用升压转换器方法的传统AB类放大器相比,该器件可以更高效地驱动陶瓷扬声器。
扬声器制造商经常推荐与陶瓷扬声器串接的固定电阻(RL),如图4所示。这个电阻在信号包含大量高频分量时可以限制放大器的输出电流。
在某些应用中,如果限制送到扬声器的音频频率响应的带宽以确保扬声器对放大器不会短路,那么可以不用这个固定电阻。目前市场上陶瓷扬声器的电容值在1uF数量级左右。扬声器的阻抗在8kHz时为20W、在16kHz时为10W。未来的陶瓷扬声器可能有更大的电容值,会迫使放大器在相同信号频率下提供更多的电流。
陶瓷扬声器与电动式扬声器的效率
传统电动式扬声器的效率很容易计算。在电气上音圈绕组可以建模为一个固定电阻串联一个大电感。
可以使用扬声器的电阻值并根据欧姆定律计算提供给负载的功率:
P=I2R或P=VxI
该功率在扬声器线圈上消耗为热量。
由于陶瓷扬声器的电容特性,它们在消耗功率时不会产生太多的热量。根据陶瓷元件的耗散系数,这种扬声器消耗所谓的无功功率(blind power)非常小。因此在消耗无功功率时产生的热量也非常小。
不能用简单的P=VxI计算无功功率
无功功率应这样计算:
P = (πfCV2) × (cosΦ + DF)
其中:c=扬声器的电容值;v=RMS驱动电压;f=驱动电压的频率;cos j="通过扬声器的电流和扬声器上的电压之间的相位角";Df=扬声器的耗散系数,取决于信号频率和陶瓷扬声器的ESR。
对于理想的电容来说,电压和电流之间的相位角应该是90度,而陶瓷扬声器主要是电容特性,因此cos j等于0,也即陶瓷扬声器的电容部分没有功耗。但陶瓷材料的非理想特性将导致扬声器上的电压滞后于通过扬声器的电流,它们之间的相位角不完全等于90度。理想的90度相移和实际相移之间的差异就是耗散系数。陶瓷扬声器中的Df可以建模为一个小电阻、ESR和理想电容串联。(不要把串联电阻与放大器和扬声器之间的隔离电阻混淆起来) Df是目标频率下ESR对容抗的比率(参考文献2和3):
DF = RESR/XC
举例来说,一个具有1.6uF电容和1W ESR的扬声器在被5Vrms、5kHz信号驱动时的无功功率是:
P = (π × 5000 × 1.6e-6 × 52) × (0 + 0.05) = 31.4mW 或31.4mW。
真实功耗
因此,虽然陶瓷扬声器本身不会象电动式扬声器那样以热方式耗散实际功率,但在驱动放大器输出级以及位于放大器与扬声器之间的外部电阻(RL)上会产生热量(图4)。
外部电阻越大,放大器就会产生更多的功耗,从而影响低频响应。
在驱动带10W串联电阻的陶瓷扬声器时,我们可以看到无功功率对总负载功率影响很小。大部分功率消耗在外部电阻上,参见图5所示的放大器功率与频率曲线图。

图5:所需功率与频率的关系。
更好的低频响应要求更小的外部电阻,但这样会导致放大器的输出级功耗提升。放大器效率表明了有多少功率消耗在放大器的输出级上。放大器的功耗推动了对包括D类和G类放大器在内的更高效解决方案的需求,由于负载由许多串联电阻组成,因此会在负载网络上而不是扬声器上产生一定的功耗。即使效率100%的放大器,串联电阻也会消耗本来是给扬声器的功率。
在这个简单的例子中,5kHz点提供给负载的总功率是515mW。效率为53%的放大器将消耗457mW的功率。放大器必需的功耗大小决定了器件所能用的封装大小。如果必须用高频正弦波驱动扬声器,那就要求很大的功耗。
总之,越来越薄的便携式设备推动了小体积陶瓷扬声器的需求。这种扬声器有别于传统的电动式扬声器,因此设计师需要考虑不同的设计要素。陶瓷扬声器的电容特性要求放大器具有高的输出电压驱动和大输出电流能力,这样才能在整个频率范围内保持高电压。
选用来驱动陶瓷扬声器的放大器必须能够向混合负载同时提供无功功率和真实功率。放大器效率必须足够高才能确保小尺寸和低成本方案。
因此需要使用有别于传统AB类放大器的放大器拓扑。例如G类和D类放大器等效率更高的解决方案越来越有吸引力,其中G类放大器可以提供最佳的效率。
表1:陶瓷和电动式扬声器的优缺点。

