如图 10.19 所示,里面会有一些主要的假设。我们将这些假设运用于几乎所有的具有双通道反馈的 RISO 电路中。首先,我们假设 CL>10* CF,这也就是说,在高频率时,CL 早在 CF 短路前短路。因此,我们将短路 CL 以排除 FB#1,从而便于单独分析 FB#2。另外,我们假设RF>10*Riso,这意味着作为 Riso 的负载,该 RF 几乎完全失效。从图 10.19 和图 10.20 中具体的公式推导,我们可以看出,当 zero, fza = 19.41Hz(由 RF 和 CF 产生)时,FB#2 在原点拥有一个极点。由于在高频时,CF 和 CL 同时处于短路状态,所以 FB#2 高频 1/b 部分即为Ro+Riso 与 Riso之间的比值。FB#2 1/b的公式推导请参阅下一张图(图10.20),有关计算结果请参阅下图。FB#2 高频 1/b设置为3.25dB 或 10.24dB、原点拥有一个极点以及当频率为 19.41Hz 时的零点。
图 10.19 FB#2 分析:发射极跟随器
图 10.20 FB#2 1/b公式推导:发射极跟随器
FB#2b的公式推导如图 10.20 左侧所示。由于 1/b是b的倒数,所以FB#1 1/b的计算结果可以轻而易举的被推导出来,具体推导过程请参阅图10.20 右侧。从图中我们还发现,在b推导过程中的pole, fpa 变成了 1/b推导过程中的zero, fza。
图 10.21 FB#2 AC 电路分析:发射极跟随器
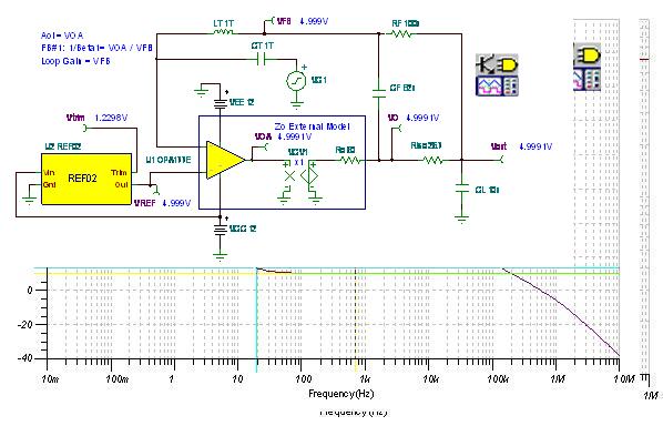
为了检验 FB#2 的一阶分析情况,我们可采用如图 10.21 所示的 Tina SPICE 电路。再者,为了便于分析,我们将 CL 设置为 10GF,因此对各种相关的频率而言,CL 都等同于短路状态。但是,在开展 AC 分析前,仍允许 SPICE 查找到相应的 DC 工作点。
Tina SPICE 仿真的结果如图 10.22 所示。FB#2 1/b曲线正如当fza= 19.41Hz 以及高频 1/b= 10.235dB 时,采用一阶分析推算出来的结果一样。另外,我们也绘制出 OPA177 Aol 曲线,以弄清楚在高频率时,FB#2 将如何与其相交。
图 10.22 FB#2 1/b曲线:发射极跟随器
如果推算的 FB#1 和 FB#2 的叠加结果会产生所需的最终 1/b曲线,那么我们将通过如图10.23 所示的Tina SPICE 电路,开展分析工作。我们还可通过 Tina SPICE 电路,绘制出 Aol曲线、最终的 1/b曲线以及环路增益曲线。
图 10.23 最终环路增益分析电路:发射极跟随器
从图 10.24 中,我们可以看出,分析结果验证了我们所推算的最终 1/b曲线。在环路增益为零的fcl 处,推算的接近速率为 20dB/decade。
图 10.24 最终 1/b曲线:发射极跟随器
最终电路的环路增益相位曲线(采用 FB#1 和 FB#2)如图 10.25 所示。相移从未下降至 58.77 度以下(如为当频率为 199.57kHz时的情况),而且,在 fcl 处(频率为 199.57kHz),相位裕度为 76.59 度。
图 10.25 最终环路增益分析:发射极跟随器
我们将采用图 10.26 中的 Tina SPICE 电路,对我们的稳定电路进行最后的检验——瞬态稳定性测试。
图 10.26 最终瞬态稳定性测试电路:发射极跟随器
图 10.27 中最终电路瞬态稳定性的测试结果符合我们其他所有的推算结果,从而研制出一款性能优良、运行稳定的电路。而且,我们可以信心十足的将这种电路投入量产,因为它不会发生故障或在实际运行中出现异常。
图 10.27 最终瞬态稳定性测试:发射极跟随器
图 10.28 最终 Vout/Vin 传输函数电路:发射极跟随器
通过图 10.28 中的 Tina SPICE 电路,可验证我们对 Vout/Vin 的推算是否正确。
从图 10.29 中,我们可以看出,Vout/Vin 的测试结果与我们推算的一阶分析结果一致,具体表现为:当频率为 625.53Hz 时,单极点开始下降。而且,当频率约为 200kHz(此时,FB#2 与 OPA177 Aol 曲线相交)时,出现第二个极点。
图 10.29 最终 Vout/Vin传输函数:发射极跟随器
图 10.30 总结了一种易于使用的渐进式程序。这种程序轻松地将具有双通道反馈的 RISO 电容性负载稳定性技术应用于双极发射极跟随器输出运算放大器上。
1)测量运算放大器的 Aol
2)测量运算放大器的 Zo,并在图上绘制出其曲线
3)确定 RO
4)创建 Zo 的外部模型
5)计算 FB#1 低频 1/b:对单位增益电压缓冲器而言,该值为 1
6)将 FB#2 高频 1/b 设置为比 FB#1 低频 1/b 高 +10dB(为获得最佳的 Vout/Vin 瞬态响应并实现环路增益带宽内相移量最少)
7)从 FB#2 高频 1/b中选择 Riso 以及 RO
8)从 CL、Riso、 RO 中,计算 FB#1 1/b fzx
9)设置 FB#2 1/b fza = 1/10 fzx
10)选择具有实际值的 RF 和 CF,以产生 fza
11)采用 Aol、1/b、环路增益、Vout/Vin 以及瞬态分析的最终值,运行仿真以验证设计的可行性
12)核实环路增益相移的下降不得超过
135 度(>45 度相位裕度)
13)针对低噪声应用而言:检查 Vout/Vin 扁平响应,以避免增益骤增Vout/Vin 中的噪声陡升
图 10.30 具有双通道反馈的 RISO 补偿程序:发射极跟随器
图 10.31 双通道反馈和 BIG NOT
当运算放大器采用双通道反馈回路时,有一种异常重要的情况需要避免,那就是“BIG NOT”。如图 10.31 所示,存在能够产生反馈回路的运算放大器电路(反馈回路导致了 BIG NOT),这可从包括有效 1/β 斜坡(从 +20db/decade 骤变为 –20dB/decade)的最终 1/β 曲线中看出。这种快速变化意味着在 1/β 曲线中存在复共扼极点,因此,也意味着在环路增益曲线中存在复共扼零点。当处于复合零点/复合极点的频率时,复合零点和极点产生了 ±90 度的相移。同时,在复合零点/复合极点附近的相位斜坡在频率发生位置的窄频带,可在 ±90 度至 ±180 度之间变化。出现复合零点/复合极点将在闭环运算放大器响应中导致增益的骤增。这种现象会造成负面的影响,尤其是对于功率运算放大器电路而言,更是如此。
图 10.32 以图表的形式创建 BIG NOT
让我们回到图 10.17 OPA177 Aol 曲线上的 FB#1 和 FB#2 标绘点,只要改变如图 10.32 所示的 fza 的位置,就可轻而易举的创建 BIG NOT。在 fcl 处,按照以往接近速率的情况,显示这种电路的运行是稳定的——但是,果真如此么?
在图 10.33 中,我们改变了同时用于分析 FB#1 和 FB#2 的 Tina SPICE 电路,以创建如图 10.32 所示的 BIG NOT。将 CF 由 82nF 调整为 220pF,以便于将 fza 移到所需的 BIG NOT 创建位置。
图 10.33 环路增益分析电路:BIG NOT
图 10.34 1/b曲线:BIG NOT
BIG NOT 的 1/b曲线与OPA177 Aol 曲线一起在图 10.34 中标绘出来。在 fcl 处,出现了 20dB/decade 的接近速率。但是,请注意在 BIG NOT 1/b曲线中,斜率有一个急剧的变化——从+20dB/decade 变为 –20dB/decade。然而,这种 1/b曲线的急剧变化并非是一件好事,为此,我们应质疑这种电路的稳定性。
图 10.35 中 BIG NOT 电路的环路增益曲线表明相移几乎达到了 180 度(当频率为 1.034kHz时,大于 167 度),这意味着当频率为 1.034kHz 时,我们仅与 180 度的相移相距约 13 度。同时,请注意观察在这同一区域,环路增益是如何向下朝着零点环路增益急剧形成尖峰的。同样,在 fcl 处,有着充足的相位裕度。但是,我们还是会问,这种电路运行稳定么?
图 10.35 环路增益分析:BIG NOT
于是,假设我们在稳定性分析技巧方面毫无经验(事实上并非如此),接着构建这款 BIG NOT 电路。我们期望了解实际应用中的瞬态稳定性会是如何开展的。通过图 10.36 中的 Tina SPICE 电路,我们可以看到,如果我们将该 BIG NOT 电路投入量产,再将其投入实际的应用中,会产生什么结果呢?
图 10.36 瞬态稳定性测试电路:BIG NOT
千万不要告诉您的上司,我们将该电路投入了量产,否则情况会更糟糕。客户收到您发送的、内置这种电路的设备后,发现有时向电路供电或当其他负载突然馈入该参考缓冲电路时,会出现奇怪和间歇性的问题。这是更新我们的历史参数的适当时候吗?尽管该电路不是振荡器,但是,如图 10.37 所示来自瞬态稳定性测试中过度的振铃和很长的建立时间意味着电路处于稳定的边缘上。根据 BIG NOT 出现的位置,振动器振铃的持续时间和振幅更容易变得比本例所述的情况还糟。从电路板和系统层面来考虑,我们将这种电路定义为“不稳定”,尤其是当我们的分析工作未涵盖实际应用中的寄生效应时,情况更是如此(这些寄生效应出现在 PCB 布局、组件容差、运算放大器参数容差以及组件和运算放大器参数的温度变化等方面)。令人感到欣慰的是,我们只将该电路投入“虚拟”的量产,而相应的将我们的具有双通道反馈的 RISO 应用到即将投入实际使用的电路。
图 10.37 瞬态稳定性测试:BIG NOT
