前言
通常,直流电源出厂前都需要进行老化试验及电源输出特性试验,国外发达国家一般都采用电子模拟负载系统进行类似的试验,将试验过程的能量回馈电网。由于这样的系统一般都比较昂贵,因此我国只有极少数电源生产厂商在出厂考核时使用电子模拟功率负载。
对于有些场合,电源的放电也可以采用由晶闸管组成的有源逆变电路来实现,但因其功率因数差,谐波含量高,不能满足相关的国际及国家的谐波标准,因而不适合大功率的应用场合。
为解决这一问题我们曾经研制了利用电压型PWM整流器实现的电子模拟功率负载,它是一种利用电力电子技术、计算机控制技术及电力系统自动化技术设计实现,用于对各种直流电源进行考核试验的实验装置。尽管由电压型PWM整流器实现的电子模拟负载系统能进行恒压输出的电源系统试验,然而对于输出电压在一定范围内变化的直流电源及蓄电池电源(端电压在放电过程中逐渐下降),因为电压型PWM整流器的直流侧至交流侧具有降压的特性,所以很难设计利用电压型PWM整流器实现的电子模拟功率负载,以满足在被试电源输出电压较低时或蓄电池因放电而输出电压降低时整个范围的要求。
针对上述分析,通过对电压型及电流型PWM整流器特性的比较,提出了一种利用电流型PWM整流器直、交流变换的升压特性实现的电子模拟功率负载系统。该系统除了具有电压型PWM整流器功率因数高、输出连续可调的优点外,还能满足输出电压变化的电源的试验要求,且具有可靠性高等优点。
方案选择
电压型PWM整流器与电流型PWM整流器的特点比较
尽管电压型PWM整流器与电流型PWM整流器均能实现交流至直流及直流至交流的能量变换,但因其电路结构不同而各有其特点。从滤波结构上看,二者具有对偶特性,如表1所示。
表1 电压型PWM整流器与电流型PWM整流器的特性

采用电流型PWM整流器的原因
对于输出电压恒定的被试电源,采用电压型PWM整流器能够很好的满足试验系统的要求,然而对于被试电源输出电压不恒定的情况,由于电压型PWM整流器的直流侧电压要大于等于其交流侧电压的峰值,从很好的满足试验要求的角度出发,很难实现对整流器的设计,如被试直流电源的电压变化范围为20%~100%的额定电压,则若按20%额定电压时设计交流额定电压的等级,则在100%的额定电压工作时会使得交流电流很大;若按100%额定电压设计,则在直流电压较低时逆变上网的电流会随直流电压的降低出现越来越严重的畸变现象。对于蓄电池的测试,因其在放电时输出电压会下降,所以与输出电压变化的电源具有同样的性质。由上述分析可以看出在这种情况下利用电流型PWM整流器实现电子模拟负载,可以方便的实现实验电能的回馈电网。
基本原理
电子负载模拟原理
电子模拟负载应用系统原理如图1所示,被试电源从工业电网取得交流电能,其输出为直流,该直流作为模拟负载系统的输入。图1中的“负载模拟单元”即本文所述系统的核心部分,主要由电流型PWM整流器及滤波元件实现,用以取代传统的电阻能耗型负载。它的逆变能量经隔离变压器Tr后被实验系统循环使用,以此达到节约能源的目的。能量流动方向如图1所示。

图1 电子模拟负载系统原理
若设被试电源VDC从电网吸收的电能容量为100kW,效率为95%;负载模拟单元SL的效率为95%,变压器的效率为98%,则被试电源吸收功率:P1=100kW;被试电源输出:P2=100kW×95%=95kW;模拟负载输出:P3=95kW×95%=90.25kW。变压器输出:P4=90.25kW×98%=88.5kW。由此可见实验系统的总耗能为P0=P1-P4=11.5kW。即要完成100kW的功率试验,其能源功率消耗仅为11.5kW,这大大降低了实验系统对供电的要求。
对于蓄电池放电实验,与上述系统不同的是其所释放出的电能完全被电网所吸收,以供其他用电用户使用,此时的工况相当于电力系统中发电机的并网运行。
由上述分析可知,若要实现对阻性负载的模拟,同时将电能反馈电网,只要利用图2所示的PWM整流器进行逆变控制使其电能从直流侧向交流侧流动即可。
电流型PWM整流器控制
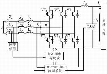
电流型PWM整流器原理图如图2所示。

图2 PWM整流器原理图
图2中VT1~VT6:主开关管IGBT;C:交流侧储能滤波电容;LA、LB、LC:PWM整流器至电网之间的滤波电感,为使得PWM整流器逆变到电网的电流谐波符合IEC1000-3-2标准而设置,它的引入可减少滤波储能电容的值;Ld:直流侧滤波电感,主要作用是存储电能变换过程中的无功能量;LEM:直流侧电压检测。
图3为PWM整流器A相的等效电路,图中us,IP分别为电网电压矢量和电流型逆变器输出的A相电流基波的矢量,RS为线路电阻,Cs为储能滤波电容。

图3 PWM整流器A相的等效电路
逆变工况的基波矢量图如图4所示。

图4 逆变工况的基波矢量图
Cs为PWM整流器的交流侧储能滤波电容,它的取值大小至关重要。取值较大有利于电能转换及反馈电流的滤波,但成本增加且电容上的电流增加,电容上的电流增加则直接影响PWM整流器向电网逆变的功率,或同等功率下不得不增大PWM整流器主开关管的电流容量,从而使得整体成本增加;取值较小,电容上的电流减小价格降低,但反馈电流的谐波增加。因此对于Cs的取值应综合考虑电容上的电流、电流的谐波和制造成本。
为使得Cs在合理的情况下PWM整流器的逆变输出电流满足IEC1000-3-2所规定的最大谐波电流值,在PWM整流器的交流输出端合理地设置滤波电感,如图2所示的LA、LB、LC可获得较为理想的效果,该电感的并入能较好的抑制流向电网的高次谐波电流,且该电感的数值较小并不能改变电路系统的特性。
若设图2中的开关VTK导通时
=1开关VTK关断时
=0则根据电流型逆变器的工作特点必定有如下关系

考虑到电流型PWM整流器直流侧具有相对较大的电感,因此有理由假定在一个开关周期内直流电流是保持恒定的,则图2所示的相关电流有如下关系

上式中I为PWM整流器直流侧电流,考虑到输出波形的频率与逆变器开关频率相比要低得多,因而有理由用一个开关周期内的平均值dk替代开关函数
,因此逆变器交流侧电流可表示为

图2所示电路的电流型PWM整流器总计能产生六个空间矢量和三个零矢量,其表达式如下

因此只要采取适当的控制策略就可以获得所要求的Ira、Irb、Irc。
系统参数选择及实验结果
每个负载模拟单元参数,直流电压:54~540V;直流电流:30~100A。
参数选择
系统主电路见图2,VT1~VT6:主开关管IGBT,电流额定为200A;LA、LB、LC:PWM整流器的滤波电感,4mH;L:直流侧滤波电感,5.3mH;C:交流侧储能滤波电容,5μF/1200V;LEM:直流侧电压检测,型号为:KV50A/P;逆变器调制频率:10kHz,直流侧电压:54~540V。
实验结果
图5的超前电压为电容上的电压,滞后者则为电网电压波形,从图2所示的原理图可以看出此时的工况为再生工况,且滤波电感LA、LB、LC起到滤波作用,进而可以看出尽管电容上的电压波形含有一定量的高频成分,但经滤波后的馈网电流的谐波已足够小了(见图6所示的电流波形)。

图5 电网电压波形和电容上的电压波形

图6 PWM整流器交流侧输出电流及电网电压波形
PWM整流器交流侧电压及输出电流波形如图6所示。
从图6所示的电网电压波形及PWM整流器输出电流波形可以看出二者是反相位的,即该控制方法使得交流侧的功率因数约为-1.0。
利用波形分析仪对反馈电流进行的谐波分析得知,由电流型PWM整流器实现的电子模拟功率负载在额定功率运行时的总谐波小于1.2%,在50%功率运行时的总谐波含量小于1.3%,在10%功率运行时的总谐波含量小于1.6%,满足我国的有关谐波标准及国际IEC1000-3-2标准。
实验证明该方法具有控制精确、电流动态效应快、DSP控制器计算量小、易于实现对逆变器的高频控制等优点。
结论
本文的原理分析及实验证明,采用电流型PWM整流器实现电子模拟功率负载,一方面为实现电子模拟功率负载提供
了又一可选方案,另一方面,为输出电压变化的电源所需电子负载提供了更为有效的解决方法。该方案通过对电能的再生利用解决了利用电阻型负载进行实验时的能源浪费问题,改善了工作环境,节约了工作空间,实验的自动化程度也有很大的提高。
本文的讨论是对输出电压变化的直流电源及蓄电池的出厂试验、特性实验,日常维护检测及可靠性试验而言的,对输出电压恒定的直流电源同样适用,只是它们的电流和电压的等级不同使得在设计上有所不同。
