第三代 (3G" target="_blank">3G) 手机可提供带有更多功能的广泛特性。当消费者从其通信设备上获得最新及更好的功能时,他们还继续要求从一块电池上获得更长的工作时间及更小的外形系数。尽管IC集成可帮助解决设备尺寸问题,但同时也会增加设计复杂性及限制设计灵活性。今天的移动电话设计者必须考虑各种因素,以通过有效优化电池功率使用来延长电池工作时间。因此,必须组合使用多种高集成电源管理单元及高性能分立元件来解决电池管理、功率保存及系统管理等问题。
两难选择:功能与电池功率
在设计一种高级无线设备时,工程师面临一个基本的两难选择。他们需要将大量功能集成到一个通常由电池与显示屏尺寸、以及用户接口复杂性与设计工效学所决定的给定外形系数中。此外,电池的可用能量由决定其能量密度与物理尺寸的化学特征决定。这些不断变化的参数通常会迫使设计人员更有效地利用电池功率管理技术来满足消费者所期望的设备待机与工作时间。
今天的3G多功能手机支持好几个空中接口,并能提供诸如GSM" target="_blank">GSM 及WCDMA" target="_blank">WCDMA等多波段modem连接。亦可通过蓝牙、无线LAN、红外及USB" target="_blank">USB接口来进行其它连接。数码相机已成为许多手机的标准配置,它需要有成熟的相机引擎及高发光度闪光灯来拍摄高质量照片。以更高的数据传输速度,还可实现视频电话功能。此外,高速应用处理器还能提供音/视频处理能力来执行数字电视 ( DTV) 信号与MPEG音频编解码。更新款的手机还计划增加调频收音机和数字电视调谐器来提高手机的娱乐价值。更高的数据吞吐量最终要求有高密度的存储能力,这可通过存储器扩展槽或(甚至)微型硬盘驱动器来实现。不难想象,这些无线手机还兼具有手持式游戏设备的功能。
作为能量来源的电池在系统中占据中心位置。今天,几乎百分之百的3G手机都采用锂离子电池,因为它是一种可提供最高能量密度的可充电化学电池。从尺寸角度看,大多数电池都具有大约50 x 40 x 5 mm的尺寸,并能提供900 - 1200 mAh的容量。尽管燃料电池技术允诺将来能提供比锂离子电池更高的能量密度,但由于技术与规章管制问题,其广泛使用估计还需数年的时间。此外,预计锂离子电池技术的逐步改进也会使其容量增加30%。因此,系统工程师目前基本上还会继续使用可提供大约1500 -1800 mAh的锂离子电池。
这种两难选择最终会迫使数字与模拟开云棋牌官网在线客服技术转向下一个低功率节点,并推动超高效电池使用技术的发展。
集成与布局问题
显然,随着将所有功能都整合到一个尺寸相对较小的外壳中,需要对一组高性能模拟与数字器件进行集成。为突出复杂性,图1给出了3G手机的主要系统架构。
![]() |
|
图1:3G手机的系统组成框图 |
图字(上下、左右):电源管理、处理单元、PA与WCDMA收发器、PA与GSM收发器、调频接收器、蓝牙处理器、高PSRR LDO、相机传感器、相机闪光灯、相机引擎、升压DC/DC、3MHz降压DC/DC、振动器-麦克风-耳机-耳承-SIM卡、模拟基带处理器、基带电源 /音频编解码器与驱动器、数字基带处理器、应用处理器、存储器、音频综合器、高PSRR LDO、键盘、显示屏1、显示屏1、3MHz降压DC/DC、白LED驱动器、白LED驱动器、电池容量计、锂离子电池。
但问题是:"哪些器件需要集成,又如何来解决手机外形系数对器件安放位置的影响这一问题?"答案就是集成用于基带处理器、音频子系统及接口器件的标准电源,因为不同手机平台均采用类似的子系统与器件,而手机电源也采用同样的基本芯片组。但也存在如下两个内在的主要问题。首先,工业设计考虑允许根据所需功能及人机工程学来以各种不同方式设计手机。今天,电设计需要考虑能否将手机设计成块糖、蚌壳或滑动形状,且全都采用不同的显示屏、键盘与扬声器配置。这些设计差别对手机显示屏、相机模块及其他子系统的安放位置都有很大的影响,且在某种程度上会限制这些器件的集成。在某些情况下,电源或音频功能的"一体化"集成可能意味着更长的走线、复杂的印制板布局、或由噪声带来的电设计挑战。其次,人们还不应忘记手机厂商所要求的对手机型号系列的经济高效管理。为以不同手机型号来满足市场需求,手机制造商必须以不同成本来提供各种特性与性能水平。为在竞争激烈的市场中获得最高利润,这些型号的成本必须随功能而改变,而这反过来又会限制将每一种功能都集成到一片大型IC上。如果特性不是给定型号系列所需要的,则应将某些特定功能及其电源从板上卸下以减少成本。
此外,采用相同基本芯片组的手机厂商还需要使其产品有别于其他竞争对手的产品,这反过来又推动对各种不同特性的再集成。一种典型的产品差异化例子可能包括(但不限于)更亮的相机闪光灯、功能更强的喷灯模式、D类立体声音频性能、特殊显示屏与键盘背光效果、MP3音频播放功能、调频广播接收与精确电池容量计量等。
分立电源器件选择
如图1所示,为差异化子器件供电的典型非集成电源器件,可能是作为手机电池盒一部分的电池容量计、高效率但小体积的高频DC/DC内核电源、用于相机白闪光灯LED的高性能DC/DC升压驱动器、带有机LED电源的白LED背光驱动器、次显示屏以及具有超低电源抑制比 (PSRR) 的线性调整器等。在进行集成时,首先集成消费者熟悉的一些已知特性。拥有更高性能及效率的领先模拟开云棋牌官网在线客服技术--包括经过优化的分立电源管理器件等,将随付运量的增加及功能标准化而被越来越多地集成。为进一步优化电源管理并延长电池工作时间,必须考虑以下三个方面的问题。首先,电池管理必须能处理电池充电及容量测量。其次,电源转换必须能尽可能有效地将电池功率转换为系统可用电源。第三,用于分析处理器实际功耗并控制电源的系统电源管理必须能优化电池功率的使用效率。第一与第二个方面可通过选择合适的电源管理器件来实现,而第三个方面则与处理一侧的主要软件开发有关。
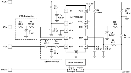
在电池管理中,电池"容量计"正变得日益流行。在传统上,通常用以下方法来测量电池容量,即:先测量锂离子电池的电压,然后再用存储在存储器中的容量查找表来得出有关可用电池功率的结果。但由于3G手机复杂的功耗特性及锂离子电池性能随时间、温度及负载条件的变化,上述方法并不实用。为精确测量剩余电池容量以使处理器能更好地管理手机功耗,人们采用了具有"阻抗跟踪"能力、并能测量进出电池实际电量的高性能库仑计。这使处理器能有效地部署电池节省模式、精确确定电池耗尽时间以及当需要充电时向终端用户告警等。图2即显示一种集成在电池盒中、并通过I2C通信接口向主处理器发送参数的库伦计。
![]() |
|
图2:用于精确电池容量测量的电池容量计 |
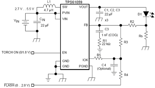
而在电源转换领域,DC/DC转换器在提供用于LED驱动与处理器内核电源的高效率解决方案方面正扮演着越来越重要的角色。为提高数码相机与视频会议的性能,CMOS与CCD传感器的分辨率在不断提高。简单物理学原理表明,以不断提高的传感器分辨率,需要有更高的光亮才能拍摄高质量照片,这反过来又要求拥有更亮相机闪光灯能力的解决方案。今天许多手机相机闪光灯所提供的亮度比采用以小于100 mA的电流来驱动白LED 的"玩具闪光灯"所提供的亮度低很多。这种设计实际上完全不能提高拍摄照片的质量。为真正使产品具有差异性,需要以接近1A的电流来驱动高功率白LED 灯。而1A则是一个用电荷泵所难以达到的电流值,因为所需相应的2A电池电流会超出系统为此种功能(即照相功能)所预留的任何电池功率预算。为解决此电池电流问题,图3给出了一种可将700 mA电流驱动至相机闪光灯应用白LED中的高效率DC/DC升压转换器。
![]() |
|
图3:用于高亮度相机闪光灯LED的高效率DC/DC升压块 |
手机中的几种子系统可能需要有精确的内核源电压。线性调整器通常被认为是一种用于电压调整的小尺寸及低成本解决方案。但当电流高于 200mA时,由于功耗过高,它们开始需要既占空间又价格昂贵的散热片。功耗是由供电时较大的输入-输出电压差乘以输出电流所致,例如,从3.6-V锂离子电池上得到的1.2V / 500mA内核电压等。尽管线性调整器能以33%的效率来进行这种调整,并因此而成为"燃烧"电池功率及产生热量的主要来源,但DC/DC转换器却能以高于90% 的效率很好地工作,且只消耗LDO浪费的一小部分功率。采用最高级模拟工艺与设计技术的最新一代DC/DC转换器拥有好几项空间节省特性。图4给出了一种用于高达500-mA内核电流的超小型及高精度DC/DC降压转换器。由于两个开关晶体管均为集成,故电路仅需一个电感及两个小电容。独特的控制架构能使电源极迅速地对负载瞬变做出反应,并保留+/-1% 的高电压调整精度--正如当今高性能处理内核所要求的那样。3MHz的开关频率可将电感尺寸减小至仅为1mH,从而允许使用高度小于1 mm的低高度芯片电感。器件还提供有芯片级封装以将IC尺寸减小至2 mm x 1 mm。整个解决方案可构建成能安装至5 x 5 mm2 空间中。为进一步优化功耗,高级DC/DC调整器还具有自动PFM/PWM模式转换能力,以提高宽负载范围内的转换效率。在轻负载条件下,转换器进入脉冲频率调制 (PFM) 模式,而当负载电流高于50-mA时,则采用脉宽调制 (PWM) 控制方案,故能以高达80%-90%的效率来提供1.8-V及500-mA的内核电源。
![]() |
|
图4:带小器件与封装的高频3-MHz DC/DC转换器 |
结论
电源与其他模拟器件的集成是不可避免的,集成的关键在于选择那些已发展成为标准并被各种手机平台所采用的功能。推动功能差异化的领先技术一般首先采用可进行特性定制的分立形式,这对于消费者及手机型号系列管理来说非常重要,而型号系列管理对于服务提供商及手机制造商来说又非常关键。电源管理器件正继续将尺寸、效率及功耗"推向极至",并日益在减小手机尺寸与重量方面扮演重要角色。




