采用测量放大电路推动的功放
摘要: 放大器的前级采用了测量放大器电路,特点是运算精度高、输入阻抗高,增益容易调节,具有优良的共模抑制比以及低失调低温漂等。
Abstract:
Key words :
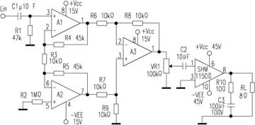
放大器的前级采用了测量放大器电路,特点是运算精度高、输入阻抗高,增益容易调节,具有优良的共模抑制比以及低失调低温漂等。电路中A1、A2组成第一级差分放大器,A3组成第二级差分放大电路(减法电路)。R3和R4、R5组成了深度的电压串联负反馈网络。第一级差放的增益为10倍。第二级差放的增益为1倍。即此电路的总增益为10倍。测量放大器的接法是单端输入、双端输出。
后级功放电路采用BIMOS集成功率放大器SHM1150Ⅱ。其内部由BJT和MOSFET混合制成。当电源电压为±45V(极限值为50V)时电路的输出功率为120W。R10、C3组成阻抗补偿电路,其作用是使扬声器接近于纯电阻。
此功放的音质较好,属于温暖型,声音比较甜美,适合放送轻音乐。

图1
此内容为AET网站原创,未经授权禁止转载。
