1、 H.264视频编码标准状况
H.264是由ITU-T的VCEG(视频编码专家组)和ISO/IEC的MPEG(活动图像编码专家组)联合组建的联合视频组(JVT:joint video team)提出的一个新的数字视频编码标准,它既是ITU-T的H.264,又是ISO/IEC的MPEG-4的第10 部分。而国内业界通常所说的MPEG-4是MPEG-4的第2部分。H.264标准从1998年1月份开始草案征集,到2003年7月,整套H.264 (ISO/IEC 14496-10)规范定稿。2005年1月,MPEG组织正式发布了H.264验证报告,从各个方面论证了H.264的可用性以及各种工具集的效果,从标准的角度,印证H.264的成熟性。
从标准制定到颁布,H.264一直是ITU、MPEG、DVD、DVB、3GPP等工业化组织共同推进的视频编码国际标准,可以想见,在众多行业巨擘的推动下,H.264技术的应用将迅速进入到视频服务、媒体制作发行、固定及移动运营网络、平台开发、设备终端制造、芯片开发等多个领域。
2、 H.264视频编码技术先进性
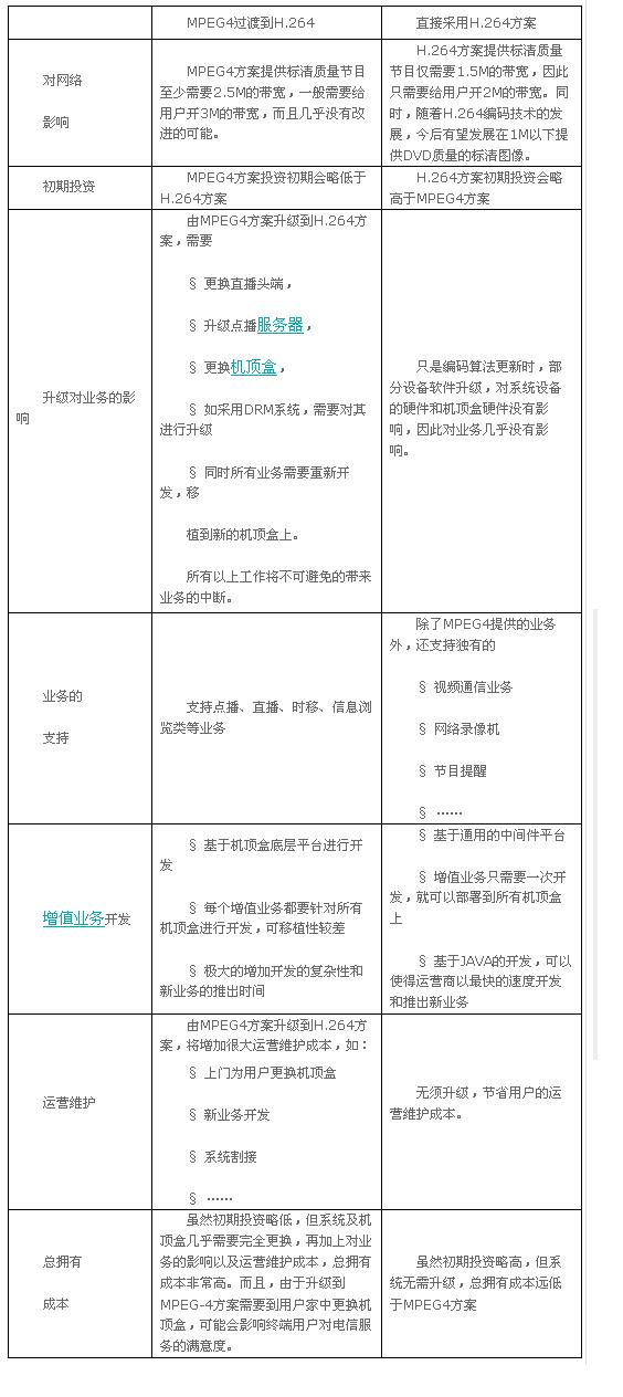
H.264使图像压缩技术上升到了一个更高的阶段,能够在较低带宽上提供高质量的图像传输,该优点非常适合国内运营商用户量大、接入网/骨干网带宽相对有限的状况。在同等的画质下,H.264比上一代编码标准MPEG2平均节约64%的传输码流,而比MPEG4 ASP要平均节约39%的传输码流。全球很多IPTV业务运营商都将H.264作为编解码格式的标准,包括比利时电信,荷兰KPN,泰国ADC电信,中国电信等等。
根据中国电信上海研究院的实际测试结果表明:国内普遍采用的MPEG-4编码技术在3Mbps的带宽下尚达不到标清的图像质量,而H.264编码技术可以在2M带宽下提供要求的图像效果。因而运营商希望引入更先进的H.264编码技术,在有限的带宽资源下进一步提高图像质量。
3、 H.264和MPEG-4的比较
目前国内业界主要倾向的两种编码标准是H.264和MPEG-4,关于采用这两种编码技术的优劣势比较如下:

