赵梦军,戴尔晗,徐君,陈诚,周顺利
(南京邮电大学 自动化学院,江苏 南京 210023)
摘要:设计一种射频识别读写器,包括射频收发芯片、巴伦电路、功率放大电路、衰减器、低通滤波器、耦合器、收发天线、微控制器模块、RS232接口和USB接口。该射频识别读写器通过优化电路的设计以及相关组件、电路和模块的合理选型,使得整个射频识别读写器的工作稳定,能够准确地进行信息读取,应用范围广,实用性强。
关键词:射频识别;读写器;多接口
0引言
传统的自动识别技术,尤其以条形码技术为典型代表,无论在商业领域还是在物流、金融等领域,得到了广泛的应用,成为一种重要的信息采集手段。其符号表示方法已从一维条码发展到二维条码,但条码技术存在一些技术缺陷,如安全性低、信息无法更改、信息读取速度慢、通信与抗干扰能力差等。此外,条码识别技术在多目标识别及图1读写器硬件系统结构示意图高速目标识别方面完全无用武之地,使得条码技术的应用存在很大的限制,已经不能满足当前的应用需求。根据上述出现的问题,射频读写器应运而生。射频读写器以其读写速率快、识别距离远、数据传输速率高、抗电磁干扰能力强、使用寿命长等优势,在生产管理等方面得到了广泛应用。
射频识别技术是一种非接触的自动识别技术,该技术通过空间耦合来实现信息的传递,并且通过传递的信息来达到信息识别的目的。高速传递且距离远是射频识别系统的优点,因此,该技术非常适用于运输、交通以及物流等领域[1]。
在应用实例中,产品上要附有标签,射频识别读写器从这个标签上读取信息。当读写器处于正常工作状态时,读写器发射天线产生的电磁场被耦合到标签上,标签利用这种耦合能量来驱动电路,然后,将处理后的信息再次以电磁场的形式耦合到读写器的接收天线,从而被读写器接收处理。
1硬件电路设计
射频识别读写器的硬件包括射频收发芯片、巴伦电路、功率放大电路、衰减器、低通滤波器、耦合器、收发天线、微控制器模块、RS232接口和USB接口[24]。整个系统的示例性结构示意图如图1所示。

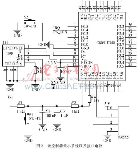
1.1微控制器模块及接口设计
微控制器模块采用C8051F340作为核心芯片,要实现的主要功能是控制射频收发芯片工作模式,同时接收射频收发芯片的信号,用于完成接口指令的接收和发送[5]。C8051F系列是美国得克萨斯州的Cygnal公司设计和制造的混合信号片上系统单片机,C8051F有一个可编程内部高频振荡器、一个可编程内部低频振荡器和一个外部振荡器驱动电路。系统时钟可以由外部振荡器电路或任何一个内部振荡器提供。C8051F340芯片含有64 KB的片内Flash存储器和4 352 B片内RAM,具有片内上电复位、VDD监视器、电压调整器、看门狗定时器和时钟振荡器,图3射频收发模块电路原理图该芯片是真正能独立工作的片上系统,用户软件对所有外设具有完全的控制,可以关断任何一个或所有外设,以节省功耗。C8051F 340采用流水线结构,与标准的8051结构相比指令执行速度有很大的提高。
微控制器最小系统主要由C8051F340芯片、3.3 V电源电路、复位电路、调试电路组成。与微控制器连接的接口有RS232接口和USB接口。电路原理图如图2所示。

1.2射频收发模块设计
射频收发模块采用AS3992作为核心芯片。AS3992是超高频的RFID读取芯片,它的接收灵敏度达到-86 dB,有着可编程的多读写器模式,在915 MHz频段工作,可以同时支持ISO/IEC 180006B和ISO/IEC 180006C通信协议。芯片的集成度非常高,在其发射端主要集成了压控振荡器、混频器、锁相环、调制器和功率放大电路,芯片还支持协议处理的数字部分,用户可以通过编译程序来选择功率放大电路的使用;在其接收端主要集成了混频器、低噪声放大器、中频放大器和解调电路;另外,为了降低能耗,芯片采用了多种供电模式。这些都简化了芯片外围电路的设计,内部的协议处理也方便了应用开发[6]。
AS3992与C8051F340微控制器连接,射频收发芯片AS3992用于接收微控制器模块的指令,处于相应的工作模式,以接收和发射射频信号。射频收发模块的原理图如图3所示。

1.3外置功率放大电路设计
射频收发的芯片AS3992最大输出功率超出功率放大芯片最小允许输入功率,为确保功率放大芯片安全工作,在功放前级中要加入衰减器。为提高信号的功率和增益的平坦度,采用两级放大,前级功放采用芯片型号为SXB4089Z,后级功放采用芯片型号为MAAP007649000100[7]。射频识别读写器中功率放大电路示意图如图4所示。
1.4巴伦电路设计
射频收发芯片AS3992发射以及接收的都是差分信号,但是收发天线接收和发射的都是单端信号,巴伦电路就是用于将射频收发芯片所发射的差分信号转换为单端信号,以及将收发天线接收到的单端信号转换为差分信号。
本文采用0900BL18B100巴伦天线信号调节器,其频率范围为800 MHz~1 000 MHz,工作温度范围为-40℃~85℃。巴伦电路的电路原理图如图5所示。

1.5收发天线、耦合器和低通滤波器设计
收发天线采用SMB直连器与耦合器连接,耦合器采用RCP890A05电桥耦合器,收发天线通过与耦合器的连接可以做到一根天线既可以发送信息又可以接收信息[8]。
低通滤波器采用型号为LFCN-1000+的滤波器,该滤波器是具有出色功率处理能力的小型滤波器,工作温度稳定,能够过滤1 000 MHz以上的高频信号。
收发天线、耦合器以及低通滤波器的电路原理图如图6所示。

1.6电源模块
根据芯片AS3992与C8051F340对电源的要求,本文选用奥地利微电子公司的升压转换器AS1340。AS1340的工作电压是2.7~5.5 V,可提供2.7~50 V的可调节输出电压;AS1340可以支持自动省电模式,可提升在轻负载下的效率;此外,低功耗设计可将工作电流减少到仅30 μA,AS1340 还能提供具有输出断开功能的关断模式,此时工作电流低于1 μA,AS1340 这种极低的功耗控制可大大延长电池的使用寿命。AS1340电路图如图7所示。

2结论
本设计以C8051F340为微处理器模块核心,以AS3992为射频收发模块核心,同时,还有巴伦电路、功率放大/衰减电路、低通滤波器、耦合器以及收发天线,提供了一种工作稳定、能够准确地进行信息读取的射频识别读写器,该读写器具有远距离、低成本、适用范围广、实用性强等优点。本系统在无线电识别与装置领域具有一定的理论和研究价值。
参考文献
[1] 吴永祥.射频识别(RFID)技术研究现状及发展展望[J].微计算机信息,2006,22(11):234236.
[2] 李旭梅,黄俊,刘鸿.基于零中频的声表面波射频识别收发机的设计[J].电子技术与应用,2013,39(2):911.
[3] 黄俊祥,陶维青.基于MFRC522的RFID读卡器模块设计[J].微型机与应用,2010,29(22): 1618.
[4] 李幂.基于ISO180006C标准的UHF RFID读写器电路的设计与实现[D].成都:电子科技大学,2010.
[5] 王铁流,吴丹丹,李成.基于C8051F320 USB接口的数据采集存储电路[J].电子产品世界,2006(12):101103.
[6] 谭海燕,崔如春,肖志良,等.基于AS3990/AS3991的超高频RFID读写器的设计[J].电子技术应用, 2010,36(3):5456.
[7] HAN S, KIN M S, KIM H C.A CMOS power amp lifier for UHFRFID reader systems[C]. 13th International Conference on Advanced Communication Technology,2011:5760.
[8] 李宝山. 无源高频RFID系统读写器天线的设计[J].无线电工程,2008,38(5):3538.
