双端口双极性电源
2019-11-15
作者:Victor Khasiev
来源:ADI公司
简介
双象限电源可以为相同的输出端口提供正电压或负电压,而采用LT87144象限控制器可以轻松制造出这种电源。此处所示的双象限电源可用于多种应用,从玻璃贴膜(更改极性会改变晶体分子的排列)到测试测量设备,应用广泛。
Lt8714数据手册描述了双象限电源在第一个象限(正输入、正输出)和第三个象限(正输入、负输出)的工作方式。注意,在这两个象限中,电源都提供源电流,因此会产生电源,而非接收电源。第二象限和第四现象产生接收电源。
电路描述及功能
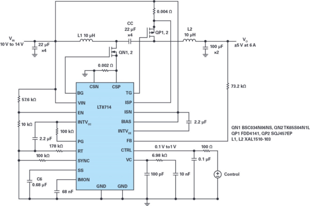
图1所示为双象限电源LT8714的电路图。动力系统由NMOS QN1、NMOS QN2、PMOS QP1、PMOS QP2、电感L1、电感L2、耦合电容CC,以及输入和输出滤波器组成。电感L1和L2是两个分立式非耦合电感,可以降低变换器成本。
要正确选择有源和无源组件,需要先了解各个象限存在的电压应力和电流电平。为此,请查看图2所示的正输出功能拓扑。

图1.基于LT8714的双象限电源的电路图,6 A时,其VIN 12 V,VO ±5 V。

图2.双象限工作拓扑,提供正输出。
当伏秒平衡处于稳定状态时,可从下面的公式得出占空比:
![]()
为了验证该设计,我们对演示电路DC2240A实施了改造,与图1所示的原理图一致。对于这两种情形,输入标称电压为12 V,最大电流为6 A时,输出电压为±5 V。
该设计的测量效率如图3所示。正输出超过了负输出,这与理论计算的结果一致。在负输出配置中,组件上的电压应力和电流都更高,这种配置会提高损耗,降低效率。

图3.变换器效率曲线:VIN为12 V,VOUT为+5 V和–5 V,最大IO为6 A。
图4显示输出电压与控制电压VCTRL之间具有良好的线性关系。对于这个配置,电路加载1 Ω电阻,控制电压范围为0.1 V至1 V。

图4.输出电压VOUT与控制电压VCTRL的关系图。当VCTRL从0.1 V增加至1 V时,VOUT从–5 V逐渐变化到+5 V。
使用两个LTspice模型,我们可以分析LT8714的性能,第一个模型显示电源状态良好,第二个模型使用非耦合电感 。
结论
本文展示了一个使用LTC8714的简单的双象限电压电源电路。该设计经过测试和验证,证明采用LTC8714控制器具有出色的线性度。
