揭秘如何保证EPS稳定可靠
2020-01-01
来源:广州立功科技股份有限公司
摘要:汽车行业蓬勃发展,驾驶汽车的人越来越多,操作汽车方向盘也变得尤为熟悉和重要,其稳定可靠直接影响驾驶员的驾驶体验,而助力转向系统起到关键的作用,本文我们来聊聊当今主流的电子助力转向系统如何保证稳定可靠。

一、汽车助力转向系统发展历程
汽车助力转向系统从最早操作费力的传统机械转向系统,发展到机械液压助力转向系统,到当下普遍的电子液压助力转向系统,已经是在助力转向系统的发展历程中有了质的飞跃。现如今随着节能环保与智慧安全已成为时代发展的主题,电子助力转向系统(Electronic Power Steering,简称EPS)随之诞生。在电子液压助力转向系统的基础上去除了液压助力系统,使得汽车助力转向系统变得更环保,更节能,更人性化,更安全可靠。
二、如何保证EPS工作稳定可靠
为了保证EPS电控系统工作稳定可靠,在整个核心控制单元的前端到后端的所有行为应得到相应的监控,并且采用的IC都应符合ISO 26262标准安全要求,应对在汽车内部恶劣的环境。本文介绍方案采用集成CAN/LIN收发器,功能安全等级ASIL D的电源SBC芯片负责互联互通和电源监控管理,配合功能安全等级ASIL D的主控MCU SPC5744P,主控中集成独立于MCU的FCCU错误检测控制单元,结合SBC对FCCU的监视,来提高系统的鲁棒性及稳定可靠。

图1 功能安全等级故障、失效率指标

图2 EPS控制方案介绍
主控MCU:SPC5744P除了满足安全等级ASIL D以外,还带有相对于ARM框架更丰富的外设资源,以及最高能达到384K RAM空间和2.5M的Flash空间,在主频200MHz的锁步双核下,提供了更高的系统灵活性,轻松应对各种汽车电子控制应用需求。锁步双核的校验核执行和主核相同的指令,校验运行的指令是否正确。如果出现不匹配,则触发FCCU故障进行错误处理。且FCCU模块支持高达74个错误源,对应不同的错误源做出不同的响应,提高整个系统控制的稳定可靠性。
系统基础芯片:使用FS6500家族的芯片,提供稳定可靠的电流电压给系统正常运行工作,还集成了CAN/LIN收发器,简化设计,减少系统PCB的大小。在主控FCCU监控系统的所有行为的同时,SBC提供监视主控的高级看门狗、电压水平检测、FCCU监视等功能。
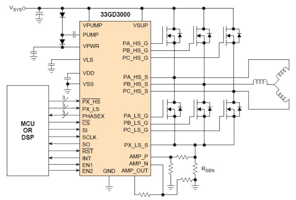
预驱:GD3000三相预驱,集成三个半桥预驱和一个电荷泵,门极驱动能力可以达到2.5 A,可以灵活的配置驱动输出能力,同时满足AEC-Q100标准。

图3 GD3000框图
磁性旋转位置传感器:AS5147支持DAEC动态角度误差补偿,11位二进制增量脉冲计数,可编程的零位位置,支持14位分辨率,满足AEC-Q100 0级标准。
场效应晶体管:车规级的MOSFET,使用电荷平衡技术,具有低导通电阻和较小的栅极电荷性能。以最小化传导损耗,提供优异的开关性能,并能承受极端的dv/dt率。
EEPROM:在EPS系统中,针对重要的数据,配备车规级的EEPROM存储,存储重要的数据以及备份。
