国巨并购再起,要建铝电容超级大厂
2020-05-08
来源: 满天芯
国巨的并购脚步就没有停过。
5月5日,国巨旗下铝质电解电容厂凯美发布公告称,从去年5月中旬到现在,累计已经买入了同行铝质电容厂金山电子(Chinsan Electronic) 约6.65%股权,成为单一最大股东。
对于入股金山电子一事,凯美方面回应为纯财务投资,和大联大收购文晔的说辞一样,在满天芯看来,这投资的背后却是国巨集团想要对铝电容行业进行并购整合,旨在打造一家铝电容超级大厂。
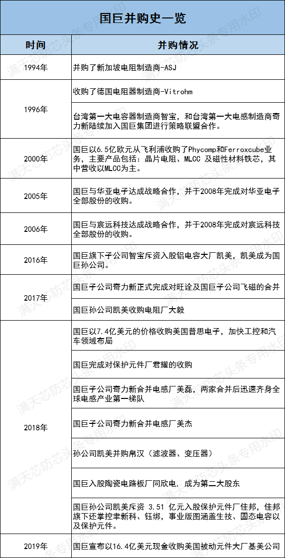
国巨并购史一览

铝电解电容发展空间巨大
电容器根据电介质的不同主要分为铝电解电容器、钽电解电容器、陶瓷电容器和薄膜电容器四大类,其中陶瓷电容器下游应用最为广泛,多层陶瓷电容器(MLCC)占电容器市场规模接近50%。
而铝电解电容器具有单位体积CV值高和性价比高等显著优点,被广泛应用于高压、大电容量的场景中,占据了30%的电容器市场份额。
相关数据显示,全球铝电解电容器应用领域分布为消费性电子产品占45%,工业占23%,资讯13%,通信7%,汽车5%,其他7%。消费类铝电解电容器主要用于节能照明、电视机、显示器、计算机及空调等消费类市场;工业类铝电解电容器主要用于工业和通讯电源、专业变频器、数控和伺服系统、风力发电及汽车等工业领域。
根据中国电子元件行业协会的数据,2019年陶瓷电容、铝电解电容、钽电容、薄膜电容全球市场规模将分别达到114亿美元、72亿美元、16亿美元及18亿美元,较2018年分别增长3.82%、3.77%、1.31%及 1.67%。
我国电容器市场格局与全球市场类似,同样以陶瓷电容为主。根据中国电子元件行业协会的数据,2019年陶瓷电容、铝电解电容、钽电容、薄膜电容市场规模将分别达到 578亿元、341亿元、62 亿元及87亿元,较2018年分别增长6.20%、5.24%、1.99%及1.40%。
从以上数据来看,铝电解电容需求的增速几乎等同于陶瓷电容。另外,电子产品换代速度加快,风力发电、太阳能发电、电动汽车等新能源领域快速发展,以及5G普及带来的大量需求将推动铝电解电容器产业快速增长,下游市场需求巨大。
日系厂商称霸铝电容市场
目前,日本、台湾地区、韩国和中国大陆是全球铝电解电容的主要生产国家和地区。全球高端铝电解电容主要被日系厂商所主导,中国大陆仅少数几家企业可以生产,台湾地区也没有世界级的大厂,高端铝电解电容主要以日本企业进口为主。

数据来源:paumanok publication 2019
从paumanok publication给出的数据来看,全球前五大铝电解电容厂商除了艾华外,有四家是日本企业,其中日系3con雷打不动霸占榜单前三,分别是:Nippon Chemi-con、Nichicon、Rubycon,Panasonic排名第五。整体数据上,日系厂商占全球铝电解电容市场份额超过60%。
和陶瓷电容发展一样,近几年由于生产成本高,产品利润率低,日系厂商开始退出中低端铝电解电容市场,转向附加值较高的汽车和工业领域,大陆和台湾地区承接了这一部分需求。
凯美+基美+金山电子=铝电容超级大厂?
对于组建超级大厂,凯美、国巨两家公司均表示无法评论,但种种迹象表明,国巨并不满足于因日企退出而得到的中低端铝电解电容市场。
早在国巨收购基美的时候,就传出了国巨将通过凯美拟合并基美铝电事业的说法,近来又积极买入金山电子,意在整合基美、凯美、金山电子三家铝电容厂,这三家企业加起来,规模堪比日系前三大厂。
先看这次并购的对象金山电子,金山电子成立于1970年3月20日,是台湾地区的老牌铝质电容厂商,拥有替日系大厂代工能力,在广州、泰国都有厂房,其中液态电容产能为150KK颗/月、固态电容65KK颗/月(2017年数据)。其产品占营收比重分别为:铝质液态电解电容80%、固态电容20%。
再看凯美,全名凯美电机股份有限公司,成立于1978年9月11日,主要从事铝质电解电容的生产、制造与销售,为国巨旗下专业铝质电解电容厂。主要生产工厂在东莞,铝质电解电容的产能为31亿颗(2017年数据),其营收比重为:铝质电解电容87%、其他13%。
而基美旗下,除了钽电容外,其铝电容也闻名全球,主要应用于工业和汽车领域。据满天芯了解,基美铝电解电容的口碑在大陆还不错,可以和日系大厂一较高低。
但基美以钽电容为主要业务,销量位居全球第一。铝电容只是其非核心业务,国巨想通过集团内基美、凯美、金山电子三方整合的方式,把基美的铝电容业务做大做强。而且凯美原来就替基美代工一部分产品,在一定程度上有所熟悉。
有业内人士向满天芯表示,国巨以凯美为核心,整合基美、金山电子的技术和品牌,以三家铝电容厂商的规模来看,有机会直逼乃至超越日系3con。
大陆铝电容企业
艾华集团
艾华集团成立于1985年,是一家以设计、开发、制造及销售铝电解电容器为核心,集电极箔与设备制造于一体的科技型企业集团。是大陆铝电解电容器的龙头企业,拥有从腐蚀箔、化成箔、电解液、专用设备到铝电解电容器的完整产业链。2019年实现营业总收入22.5亿,同比增长4.1%。
paumanok publication的数据显示,2019年艾华全球铝电解电容市场份额为8%,排名第四,与第三的Rubycon相差2%。
江海股份
江海股份是专业从事电容器及其材料、配件的研发、生产、销售和服务的骨干企业。主产品铝电解电容器是电子产品不可或缺的关键基础元件,广泛应用于家用电器、数字音像、通讯、工业控制、航空航天、能源、军工等领域。2019年实现营业收入21.23亿元,同比增长8.28%。
永铭电子
上海永铭电子股份有限公司成立于1999年,是一家集研究、开发、生产、销售于一体的高新技术企业。致力于LED、节能灯、电子镇流器、变频器、电源、家电等所使用的铝电解电容器生产商,产品种类包括了引线型铝电解电容、贴片式铝电解电容、螺栓型铝电解电容及牛角型铝电解电容。年产量20亿只。
HEADCON(华冠电容器)
珠海华冠电容器股份有限公司创立于2002年11月,主要从事开发、生产和销售全系列的铝电解电容器。公司总投资3亿元人民币,现已完成投资15000万人民币,可月产不同规格片式铝电解电容器和引线式铝电解电容器1.5亿只。有清华背景。
绿宝石
肇庆绿宝石电子科技股份有限公司成立于2004年,是一家集铝电解电容器、固态电容器和超级电容研发、制造和销售为一体的国家火炬计划重点高新技术企业。
“Chang”华威电子
常州华威电子有限公司始建于1987年,是华威集团旗下一家专业从事全系列铝电解电容器产品设计研究和制造、销售的高新技术企业。百度百科数据显示,年产量为60多亿只。
ACON中元电子
深圳中元电子有限公司创建于1992年,是一家专门从事研发、生产、经营全系列铝电解电容器、V-CHIP铝电容器、固态铝电容器的国家级高新技术企业。年生产能力35亿只。
