三极管放大电路的区分方法,你知道吗?
2020-05-25
来源:21ic中国电子网
你知道三极管放大电路的区分方法吗?三极管单级放大电路在电子电路中是应用最多的单元电路。三极管单级放大电路有共基极放大器、共发射极放大器、共集电极放大器 3 种。区别这 3 种放大器的最简单方法就是查看放大管的交流接地引脚,就可以确认放大器的种类,比如,放大管的发射极交流接地,则该放大器就是共发射极放大器。

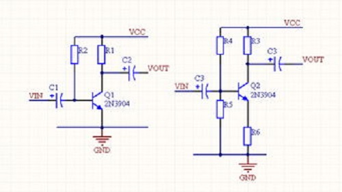
共发射极放大电路
共发射极放大器是应用最广泛的放大器。所谓的共发射极放大器就是信号输入和信号输出都要依靠发射极完成的放大器。图 3-1 所示是一种典型的共发射极放大器。在该放大器内,VT 是放大管,C1 是输入信号耦合电容,C2 是输出信号耦合电容,R1、R2 是 VT 基极的直流偏置电阻,R3 是 VT 的集电极负载电阻,VCC 是供电电压,Ui 是输入信号,Uo 是输出信号。
1)直流偏置
供电电压 VCC 通过 R1、R2 分压后,加到 VT 的基极,为基极提供直流偏置电压,基极电压 Ub≈VCCR2/(R1+R2)。流过 R1 的电流分两路到地:一路通过 R2 到地,另一路通过 VT 的发射极到地。
2)信号放大过程
输入信号 Ui 经 C1 耦合到 VT 的基极,使 VT 的基极电流 Ib 随 Ui 变化而变化,致使 VT 的集电极电流 Ic 随之变化,并且变化量为βIb。Ic 在 R3 两端产生随之变化的压降 U3,而 VCC 减去 U3 就是 VT 的集电极电压 Uc。因此,Uc 与 Ui 的相位相反,也就是说,该放大器属于倒相放大器。Uc 经 C2 耦合后得到交流输出信号 Uo。
提示:通过以上分析可知,共发射极放大器不仅有电流放大功能,而且还有电压放大功能。
共集电极放大电路
共集电极放大器也是应用十分广泛的一种放大器。图 3-2 所示是一种典型的共集电极放大器。在该放大器内,VT 是放大管,C1 是输入信号耦合电容,C2 是输出信号耦合电容,R1 是 VT 基极的直流偏置电阻,R2 是 VT 的发射极电阻,VCC 是供电电压,Ui 是输入信号,Uo 是输出信号。
提示:前面我们曾介绍过,放大器哪个极交流接地,该放大器就属于哪类放大器,有的读者可能要问,图 3-2 中的 VT 的集电极并未接地,它怎么就是共集电极放大器呢?这是因为电源 VCC 的内阻较小,并且电源两端都会接有大容量的滤波电容,所以电源在交流状态下相当于短路(交流接地)。因此,VT 的集电极是通过电源 VCC 及其滤波电容接地的。
1)直流偏置
电源电压 VCC 通过 R1 限流加到 VT 的基极,为基极提供直流偏置电压。基极电流 Ib≈(VCC-Ube)/[R1+(1+β)R2],基极电流回路是:VCC→R1→VT 的发射极→R2→地。
2)信号放大
输入信号 Ui 经 C1 耦合到 VT 的基极,使 VT 的基极电流 Ib 随 Ui 变化而变化,致使 VT 的发射极电流 Ie 随之变化,并且变化量为(1+β)Ib。Ie 在 R2 两端产生随之变化的压降 U2。U2 经 C2 耦合后得到交流输出信号 Uo。由于 Uo 与 Ui 的相位相同,所以该放大器也叫射极跟随放大器,简称射极跟随器。
通过以上分析可知,共集电极放大器的输入信号 Ui 是从放大器的基极、发射极之间输入的,输出信号 Uo 取自发射极。由于 U2 等于 Ub−0.6V,所以该放大器仅有电流放大功能,而没有电压放大功能。
提示:由于共集电极放大器具有输入阻抗高、输出阻抗低的优点,所以在多级放大电路中,通常利用共集电极放大器将前级和后级放大器进行隔离,由它对信号进行缓冲放大,以免前、后级放大器互相影响。又因共集电极放大器具有电流放大功能,所以不仅串联稳压电源采用此类放大器,而且有的多级放大电路的末级放大器也采用此类放大器。
共基极放大电路
共基极放大器的应用较前两种放大器要少得多。图 3-3 所示是一种典型的共基极放大器。在该放大器内,VT 是放大管,C1 是输入信号耦合电容,C2 是输出信号耦合电容,C3 是基极的交流接地电容,R1、R2 是 VT 基极的直流偏置电阻,R3 是 VT 的集电极负载电阻,R4 是 VT 的发射极电阻,VCC 是供电电压,Ui 是输入信号,Uo 是输出信号。
1)直流偏置
电源电压 VCC 不仅通过 R3 加到 VT 的集电极,为它供电,而且通过 R1、R2 分压后,加到 VT 的基极,为基极提供直流偏置电压,Ub≈VCCR2/(R1+R2)。流过 R1 的电流分两路到地:一路是通过 R2 到地,另一路是通过 VT 的发射结、R4 到地。
2)信号放大
输入信号 Ui 经 C1 耦合到 VT 的发射极,使 VT 的发射极电流 Ie 随 Ui 变化而变化,致使 VT 的集电极电流 Ic 随之变化。Ic 在 R3 两端产生随之变化的压降 U3,而 VCC 减去 U3 就是 VT 的集电极电压 Uc。因为 Uc 与 Ui 同步变化,所以相位相同。Uc 经 C2 耦合后得到交流输出信号 Uo。
提示:共基极放大器具有高频特性好的优点,但也存在输入阻抗小和输出阻抗大的缺点。因此,该放大器主要应用在高频信号放大电路。以上就是三极管放大电路的分类方法,希望能给大家帮助。
