成就电子电路设计高手(15),电子电路设计之设计案例介绍(下)
2020-08-25
来源:21ic
电子电路设计内容通常较多,想要了解大部分电子电路设计知识点,需要时间和实践。为帮助大家增进对电子电路设计的认识,本文将对电子电路设计的设计案例予以介绍。

一、采用LED模拟调光的机器视觉辨认系统电路设计指南
具体电路设计
现有的开关电源控制芯片也有提供模拟调光功能,但是调光比都很小,一般在几十左右,是作为PWM 调光的一个补充,这个调光比和前述机器视觉辨认的要求差距较大。针对上述情况,本文重新对线性恒流电路进行了改进,在这部分电路前增加了可变降压电路,用于匹配输入电压和LED 灯串电压,提高效率; 同时使用高精度的D /A 来控制电流输出,得到一个较高的模拟调光比。在AC /DC 电源的输出总线上可以挂载多于一路的可调恒流电路,通过ZigBee 模块进行输出电流控制,保证每一路输出的电流准确,可调。

电路分析:可变降压电路的输入使用AC /DC 电源提供的48V 总线,这部分电路根据后接的LED 颗数多少和输出电流大小, 动态调节输出, 使其输出电压和LED 灯串电压的差额保持较小的水平,从而减小大电流下三极管的损耗。这里使用LM5010 降压芯片来搭建可变降压电路,LM5010 是一个恒定导通时间的Buck 控制芯片。R1 和R2 组成电压反馈电路,将输出电压进行分压后输入至FB 脚上。每当FB 脚上电压低于2. 5V 时,芯片内部的开关会固定的导通一段时间,导通时间与输入电压和Ron有关, 之后开关会关断265ns 或直至FB 脚上电压下降到2. 5V 以下。电路通过(R1 + R2) /R2·VFB来设定最大输出电压。另一方面,为了降低在三极管的功率损耗,我们同时监测采集三极管和采样电阻的压降和, 并使用LM358 进行正向放大后通过D2 输入到FB 脚上。因此在三极管和采样电阻上的压降总和就不会大于Vdrop = ( VFB + VD2) × R3 / ( R3 + R4)。因此当LED灯串上的电压小于LM5010 的最大输出电压时,多余的电压就会由三极管和采样电阻承担,当这个电压经过放大后大于FB 脚的阈值时,LM5010 延长开关关断时间,使输出电压下降,因此最终的Vout =Vled + Vdrop。从而在LED 颗数比设计值少或者在对LED 进行调光时,前端输出的电压能够更合理的匹配灯串电压。
机械手视觉系统外围电路设计攻略
机械手的三块控制器的控制芯片都为2407DSP,虽然三块控制器实现的功能不同,但在硬件电路设计时按照DSP 管脚的功能。
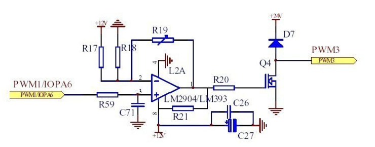
PWM 管脚:DSP 的每个事件管理器都有与比较单元相关的PWM 电路,能够产生六路带可编程死区和输出极性的PWM 输出,但是都是成对输出的,对于本控制器需要的独立的输出,每个事件管理器只有3 路,一个DSP 有两个事件管理器,可以独立的输出6 路PWM 波。液压控制器需要6 路PWM 波驱动电业比例阀,而伺服电机控制器需要4 路0-5V 的加速器信号调节电机转速,在设计电路时将这两种电路设计在一起,并制成印刷电路板,焊板时按每板的功能焊接即可,液压控制器需要输出PWM 波形,芯片用LM393 做比较器,此时电阻R19 和电容C71 不焊即可,但要有R21 上拉电阻,R17 和R18 将2 脚电压分在1.7V 左右比较合适。伺服控制器需要输出0-5V 电压芯片用LM2904 做运放用,焊电阻R19 和电容C17不用MOS 管、R21 和外接电源,也不用焊R17,直接将DSP 输出0-3.3V 电压放大到0-5V 输出。PWM/电压输出电路图见图:

二、机械手视觉系统外围电路设计攻略
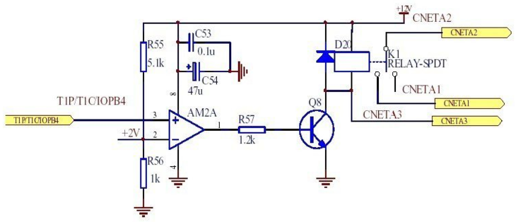
I\O 口:DSP 的数字I/O 口模块具有控制专用I/O 和复用引脚的功能,可以输出输入高低电平信号,根据其功能将其设计成开关量输出,输入,并用其控制继电器,作为控的开关。开关量输入只要用电阻分压即可,开关量输出使用光耦隔离,本设计用的光耦PC817,比较适合DSP 使用。当DSP 输出高电平时继电器吸合,CNETA1 和CNETA2 两脚导通继电器电路图见图:

继电器电路图
QEP 电路:DSP 的每个时间管理器都有一个正交编码器脉冲(QEP)电路。当QEP电路被使能时可以对CAP1/QEP1 和CAP2/QEP2(对于EVA 模块)引脚上的正交编码输入脉冲进行解码和计数。正交编码脉冲电路可用于连接光电编码器以获得旋转机械的位置和速率。伺服电机控制器需要使用QEP 电路,由于一个伺服电机控制器需要控制4 台伺服电机,所以码盘信号使用74153 芯片选择输入,同时码盘的每路信号都有正负两根线通过运放放大后再到74153 选择后输入DSP,码盘选择电路见图:

码盘选择电路
机器视觉系统中PWM/电压输出电路、I\O 口电路与QEP 电路设计,使得开发人员可以通过电路介绍将数字技术与摄像头、传感器、电机和其他外设集成来轻松构建 3D 点云。整个机器人车现在可以完成所需功能,同时也完全符合视觉设计要求,达到了相应技术指标,为将来的批量生产奠定了坚实的基础,市场潜力巨大。
智能视觉高速寻线机器人导航系统电路设计
视频采集模块
由于单片机A/D速度限制,需要选用低分辨率的黑白摄像头。因为低分辨率意味着视频单行扫描时间的增加,而黑白摄像头意味着只需要单路A/D就可以完成视频采集工作。选择了Omvision生产的ov5116芯片为内核的CMOS黑白摄像头,分辨率为320×240,图像刷新频率50Hz。同时选用 LM1881视频同步信号分离芯片提取视频信号中的行同步和场同步信号,连入s12的脉冲捕捉通道。通过捕捉信号触发AD模块工作,采集存储视频数据。

视频采集电路原理图
电机控制及电源
RS-380SH直流电机作为主驱动电机,通过PWM信号控制。选用Freescale公司的MC33886全桥驱动芯片,通过两路半桥实现电机正反转。这里的电机反转并不为实现倒车,而主要用于车体减速。在进行电机正反转切换时,电机驱动电流会随着负载增大而瞬间放大,因此需要增大稳压能力,保证系统正常工作电压,避免单片机自动重启。在整个系统中,有多种电压需求,单片机和舵机为5V供电;CMOS摄像头为 6~9V。因此,为了方便开发,这里选用最常用的7.2V充电电池组。只需在系统内加入5V稳压芯片,提供5V电压。
本文设计了一个基于视觉的以高速寻线为目的的行走机器人系统。系统采用一块高性能单片机,完成了从视频采集到视频处理,最终实现速度和转向控制的一套寻线行走功能。系统轻便灵巧,无需存储器扩展和其他可编程器件配合,搭建费用低。该方案在参加第一届全国大学生智能车大赛中,系统运行平稳,取得了非常优异的成绩。
机器视觉照明稳定灯照明电路设计
电路原理:由Q1,Q2和U1组合的磁滞振荡器,可用来稳定灯的照明。在操作时,全波电桥D3既可用于交流线中,或者是灯的未经调节的直流电,又可用于为四CMOS斯密特触发器供电的10V齐纳二极管中。

