突发!大基金减持长电科技!
2020-09-02
来源:中国半导体论坛
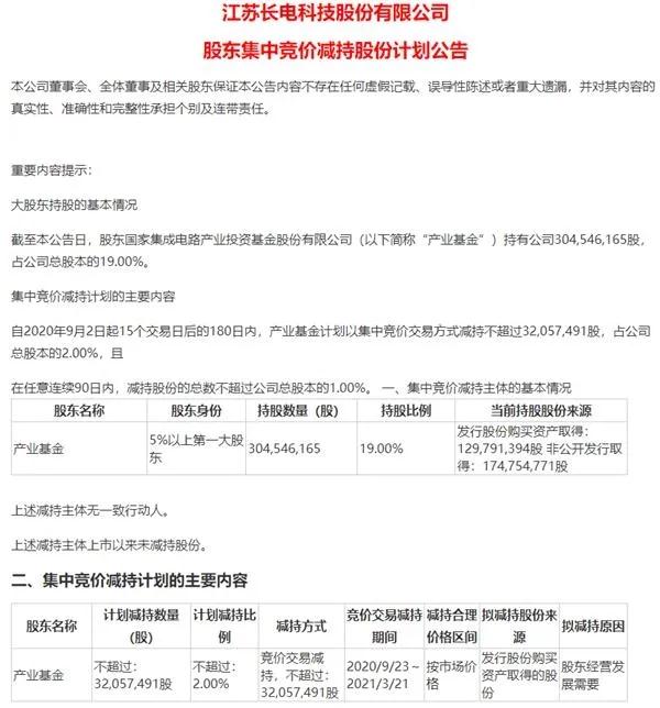
9月1日晚间,长电科技公告称,股东国家集成电路产业投资基金股份有限公司(简称“大基金”)计划以集中竞价交易方式减持不超过3205.75万股,占长电科技总股本的2%。

据公告显示,自2020年9月2日起15个交易日后的180日内,大基金计划以集中竞价交易方式减持不超过32,057,491股,占长电科技总股本的2.00%,且在任意连续90日内,减持股份的总数不超过公司总股本的1.00%。
在本次减持计划披露前,大基金持有长电科技304,546,165股,占其总股本的19.00%。2018年9月,长电科技向大基金、芯电开云棋牌官网在线客服、金投领航发行了合计243,030,552股,发行价格为14.89 元/股,在此次发行后,大基金持股比例达19%,正式成为长电科技第一大股东。
据了解,长电科技聚焦关键应用领域,在5G通信类、高性能计算、消费类、汽车和工业等重要领域拥有行业领先的开云棋牌官网在线客服高端封装技术(如 SiP、WL-CSP、FC、eWLB、PiP、PoP及开发中的2.5D/3D 封装等)以及混合信号/射频集成电路测试和资源优势,并实现规模量产,能够为市场和客户提供量身定制的技术解决方案。
根据长电科技今年半年度显示,公司上半年实现营业收入为119.76亿元,同比增长30.91%;归属于上市公司股东的净利润为3.66亿元,净利实现扭亏为盈。
本站内容除特别声明的原创文章之外,转载内容只为传递更多信息,并不代表本网站赞同其观点。转载的所有的文章、图片、音/视频文件等资料的版权归版权所有权人所有。本站采用的非本站原创文章及图片等内容无法一一联系确认版权者。如涉及作品内容、版权和其它问题,请及时通过电子邮件或电话通知我们,以便迅速采取适当措施,避免给双方造成不必要的经济损失。联系电话:010-82306118;邮箱:aet@chinaaet.com。
