开关模式电源电流检测——第三部分:电流检测方法
2021-02-26
作者:Henry Zhang和Kevin B. Scott
来源:ADI公司
开关模式电源有三种常用电流检测方法是:使用检测电阻,使用MOSFET RDS(ON),以及使用电感的直流电阻(DCR)。每种方法都有优点和缺点,选择检测方法时应予以考虑。
检测电阻电流
作为电流检测元件的检测电阻,产生的检测误差最低(通常在1%和5%之间),温度系数也非常低,约为100 ppm/°C (0.01%)。在性能方面,它提供精度最高的电源,有助于实现极为精确的电源限流功能,并且在多个电源并联时,还有利于实现精密均流。

图1.RSENSE电流检测
另一方面,因为电源设计中增加了电流检测电阻,所以电阻也会产生额外的功耗。因此,与其他检测技术相比,检测电阻电流监测技术可能有更高的功耗,导致解决方案整体效率有所下降。专用电流检测电阻也可能增加解决方案成本,虽然一个检测电阻的成本通常在0.05美元至0.20美元之间。
选择检测电阻时不应忽略的另一个参数是其寄生电感(也称为有效串联电感或ESL)。检测电阻可以用一个电阻与一个有限电感串联来正确模拟。

图2.RSENSE ESL模型
此电感取决于所选的特定检测电阻。某些类型的电流检测电阻,例如金属板电阻,具有较低的ESL,应优先使用。相比之下,绕线检测电阻由于其封装结构而具有较高的ESL,应避免使用。一般来说,ESL效应会随着电流的增加、检测信号幅度的减小以及布局不合理而变得更加明显。电路的总电感还包括由元件引线和其他电路元件引起的寄生电感。电路的总电感也受到布局的影响,因此必须妥善考虑元件的布局,不恰当的布局可能影响稳定性并加剧现有电路设计问题。
检测电阻ESL的影响可能很轻微,也可能很严重。ESL会导致开关栅极驱动器发生明显振荡,从而对开关导通产生不利影响。它还会增加电流检测信号的纹波,导致波形中出现电压阶跃,而不是预期的如图3所示的锯齿波形。这会降低电流检测精度。

图3.RSENSE ESL可能会对电流检测产生不利影响。
为使电阻ESL最小,应避免使用具有长环路(如绕线电阻)或长引线(如厚电阻)的检测电阻。薄型表面贴装器件是首选,例子包括板结构SMD尺寸0805、1206、2010和2512,更好的选择包括倒几何SMD尺寸0612和1225。
基于功率MOSFET的电流检测
利用MOSFET RDS(ON)进行电流检测,可以实现简单且经济高效的电流检测。LTC3878是一款采用这种方法的器件。它使用恒定导通时间谷值模式电流检测架构。顶部开关导通固定的时间,此后底部开关导通,其RDS压降用于检测电流谷值或电流下限。

图4.MOSFET RDS(ON)电流检测
虽然价格低廉,但这种方法有一些缺点。首先,其精度不高,RDS(ON)值可能在很大的范围内变化(大约33%或更多)。其温度系数可能也非常大,在100°C以上时甚至会超过80%。另外,如果使用外部MOSFET,则必须考虑MOSFET寄生封装电感。这种类型的检测不建议用于电流非常高的情况,特别是不适合多相电路,此类电路需要良好的相位均流。
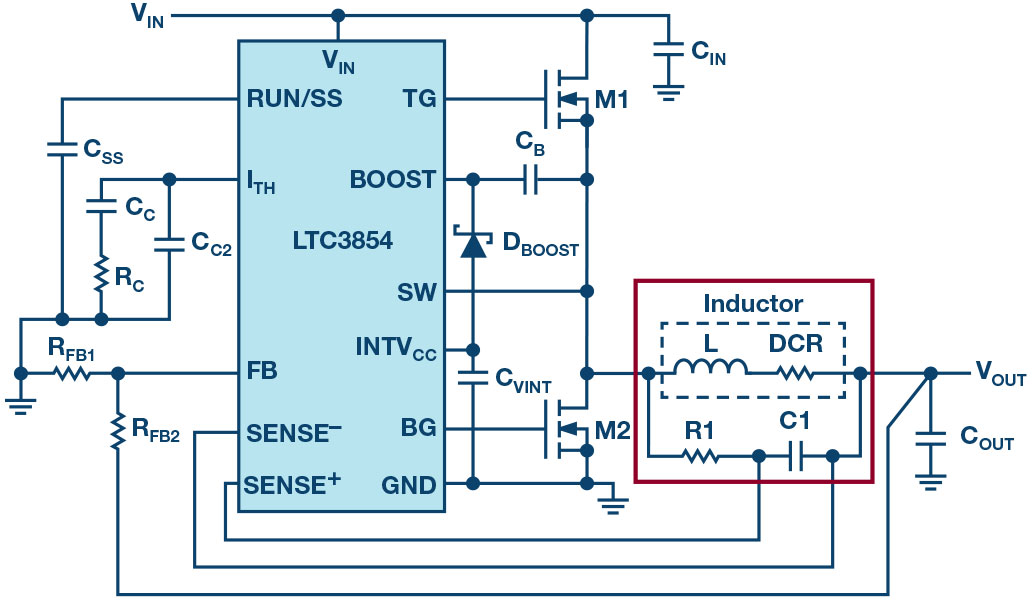
电感DCR电流检测
电感直流电阻电流检测采用电感绕组的寄生电阻来测量电流,从而无需检测电阻。这样可降低元件成本,提高电源效率。与MOSFET RDS(ON)相比,铜线绕组的电感DCR的器件间偏差通常较小,不过仍然会随温度而变化。它在低输出电压应用中受到青睐,因为检测电阻上的任何压降都代表输出电压的一个相当大部分。将一个RC网络与电感和寄生电阻的串联组合并联,检测电压在电容C1上测量(图5)。

图5.电感DCR电流检测
通过选择适当的元件(R1 × C1 = L/DCR),电容C1两端的电压将与电感电流成正比。为了最大限度地减少测量误差和噪声,最好选择较低的R1值。
电路不直接测量电感电流,因此无法检测电感饱和。推荐使用软饱和的电感,如粉芯电感。与同等铁芯电感相比,此类电感的磁芯损耗通常较高。与RSENSE方法相比,电感DCR检测不存在检测电阻的功率损耗,但可能会增加电感的磁芯损耗。
使用RSENSE和DCR两种检测方法时,由于检测信号较小,故均需要开尔文检测。必须让开尔文检测痕迹(图5中的SENSE+和SENSE-)远离高噪声覆铜区和其他信号痕迹,以将噪声提取降至最低,这点很重要。某些器件(如LTC3855)具有温度补偿DCR检测功能,可提高整个温度范围内的精度。
表1总结了不同类型的电流检测方法及其优缺点。
表1.电流检测方法的优缺点

表1中提到的每种方法都为开关模式电源提供额外的保护。取决于设计要求,精度、效率、热应力、保护和瞬态性能方面的权衡都可能影响选择过程。电源设计人员需要审慎选择电流检测方法和功率电感,并正确设计电流检测网络。ADI公司的LTpowerCAD设计工具和LTspice®电路仿真工具等计算机软件程序,对简化设计工作并获得最佳结果会大有帮助。
其他电流检测方法
还有其他电流检测方法可供使用。例如,电流检测互感器常常与隔离电源一起使用,以跨越隔离栅对电流信号信息提供保护。这种方法通常比上述三种技术更昂贵。此外,近年来集成栅极驱动器(DrMOS)和电流检测的新型功率MOSFET也已出现,但到目前为止,还没有足够的数据来推断DrMOS在检测信号的精度和质量方面表现如何。
软件
LTspice
LTspice软件是一款强大、快速、免费的仿真工具、原理图采集和波形查看器,具有增强功能和模型,可改善开关稳压器的仿真。点击此处下载LTspice。
LTpowerCAD
LTpowerCAD设计工具是一款完整的电源设计工具程序,可显著简化电源设计任务。它引导用户寻找解决方案,选择功率级元件,提供详细效率信息,显示快速环路波特图稳定性和负载瞬态分析,并可将最终设计导出至LTspice进行仿真。
作者简介
Henry Zhang是ADI公司电源产品应用工程总监。他于2001年加入凌力尔特(现为ADI公司一部分),担任电源应用工程师,开始其职业生涯。他于2004年成为应用部门主管,并于2008年成为应用工程经理。他的团队支持广泛的产品和应用,从小尺寸集成功率模块到大型kW级高功率、高电压转换器。除了支持电源应用和新产品开发以外,他的团队还开发了LTpowerCAD电源设计工具程序。Henry对电源管理解决方案和模拟电路有着广泛的兴趣。他发表了20多篇技术文章,发布了许多研讨会和视频,并有10多项电源专利已获授权或在申请中。
Henry毕业于弗吉尼亚理工学院和弗吉尼亚州布莱克斯堡州立大学,获得电气工程硕士和博士学位。
Kevin Scott是ADI公司电源产品部门的产品营销经理,负责管理升压、升降压和隔离转换器、LED驱动器和线性稳压器。他曾担任高级战略营销工程师,负责制定技术培训内容,培训销售工程师,并撰写了大量关于公司众多产品技术优势的网站文章。他在开云棋牌官网在线客服行业已有 26 年从业经验,历任应用、业务管理和营销职务。 Kevin于1987年毕业于美国斯坦福大学,获得电气工程学士学位。
