浅谈高性能AO技术——AD5755方案解析
2021-05-24
来源:Excelpoint
全球工业智能化进程不断推进,工业自动化行业市场也一直备受关注。本次我们通过技术型分销商世健公司邀请了他们的客户,现就职于国内一线工业自动化厂商的硬件工程师李工,来跟我们探讨高性能AO技术。
李工任职的一线工业自动化厂商是面向自主控制,智慧管理,安全可信,提供以自动化控制系统为核心,涵盖工业软件、自动化仪表及运维服务的智能制造产品及解决方案。而李工具有7年电子系统设计经验,任控制系统IO技术构架师。具备丰富的模数混合电路、信号链电路等设计经验。
摘要:本文从工业自动化领域的实际需求出发,深入浅出地分析了高性能AO技术应该具备的基本特点,并结合AD5755,提出了一种简单易行的解决方案。
一、为什么我们需要高性能AO技术?
随着自动化行业的发展,工业控制系统正不断向着更强的性能、更高的可靠性、更智能的适用性的方向升级。作为控制系统与工业设备之间的接口,IO系统也需要不断升级性能,以满足控制系统和工业设备的更高的运行要求。
工业控制系统中的AO(Analog Output)设备是IO系统中的重要组成部件。作为控制系统操作工业设备的“手”,AO设备通过输出电压、电流信号,决定现场设备的运行状态。因此,AO设备的性能决定了控制系统的控制结果在工业设备上的执行水平。目前市场上主流的AO设备支持电流、电压信号,信号精度大致在0.2%~0.5%之间,信号刷新速度在十几毫秒到几十毫秒之间。
AO设备的驱动对象不仅包含各种阀门类执行机构,还包括了电机设备、电磁设备、光照设备等等。某些高端应用场合对控制精度、速度的要求已经超出了市场上的主流AO性能。在某些应用场合,AO设备和执行器之间需要额外的信号隔离或转换设备,这就导致了AO输出性能的下降。为了适配高精度、高速的执行器,或降低信号隔离或转换设备对系统性能的影响,AO设备的输出性能需要进一步提升。
二、我们需要什么样的AO技术?
从表面上看,我们需要提高AO设备的信号精度、刷新速度,但深入分析后,这是个极其复杂的问题。
AO设备的信号类型常见电压信号和电流信号。标准的工业电压信号为0V~5V、1V~5V,标准的工业电流信号为0mA~10mA、4mA~20mA,除此外也有一些非标准的信号范围。从端口特性上讲,电压信号输出要求端口的输出低阻抗,电流信号输出要求端口的输出高阻抗。而在实际应用中,由于驱动能力的要求和反馈结构的限制,端口输出阻抗的设计必须要兼顾电压和电流,这带来了一定的设计复杂度。
工业现场使用的控制系统常常需要面对复杂的环境条件,尤其是安装空间、通风条件、环境温度。AO设备的外形设计需要尽可能紧凑,就要求AO电路的体积尽量小。小体积、宽温度的条件下依然保持较高的精度,就需要电路元件具有较低的温漂,或者尽可能降低AO电路的温升。
图1是一个常见的电压转电流的AO输出方案。为了使负载电流可调,需要输出级三极管的管压降大范围变化。在某些的负载条件下,该三极管的发热量会非常高,若AO设备的散热能力不足以抵消该发热,DAC、运放等部件就会因较大的温漂产生较大的精度误差。

图1
PLC、DCS设备中的AO组件往往不止有1路AO输出。单个AO组件容纳多路AO输出时,所面临的电路设计复杂度、电路规模与空间矛盾、发热等问题会更严重。这就导致了AO设备性能的提升,与AO设备的可靠性、易用性难以兼得。
总之,高性能AO技术需要在提升信号精度和刷新速度的基础上,进一步优化端口兼容性,提高电路集成度,降低发热以及发热带来的影响。传统的,基于分立器件设计的信号链电路方案难以兼顾各项需求。
三、AD5755方案
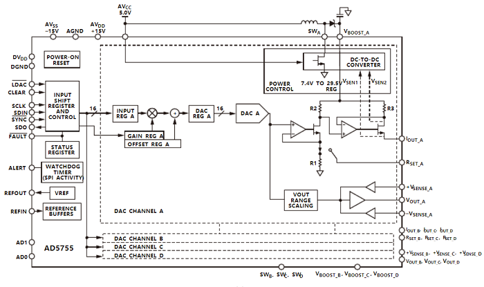
ADI公司推出的AD5755较完美的解决了以上问题。这款DAC内部封装了4路独立的电压、电流输出电路,每路可以独立地输出电压型信号或电流型信号。AD5755支持最大±10V和0mA~24mA的信号范围,基本涵盖了工业设备应用场合的全部信号类型。
AD5755为每路AO单元设计了一个BOOST控制器,它的作用是根据当前通道的信号输出和负载条件,自动调节AO信号供电电源的输出电压。从上面图1所举的例子可以看出,当AO输出供电的电压值可以根据输出反馈调节时,输出级的驱动管的管压降就可以被限制在一个预设的值附近,比如2.4V左右,这时,驱动管的热功率就会变得很低,整个AO电路中最大的热源被大大限制了。从发热源头解决问题,整个AO组件的发热、散热情况都会大大改善。

图2
AD5755方案将4套DAC、运算放大级、功率放大级等传统信号链结构,以及自调节电源控制器集成在一个芯片内部,代替了以往采用分立元件设计时,巨大的电路规模和设计工作量。芯片面积仅9mm*9mm,大大减小了电路面积和AO设备的体积。同时,自调节电源控制器配合AO单元使用,有效地解决了电路发热带来的温漂、老化问题。进一步提高了信号精度的环境适应性和电路的可靠性。
根据ADI的官方手册,AD5755可以实现0.05%的基本精度,其动态响应时间低至十几到几十微秒,在精度和速度指标上远远高于现有市场的主流产品。是下一代高性能AO系统的理想解决方案。
除了精度、速度等重要指标外,面向智能化仪表需求,AD5755还具有HART信号调制输入功能。我们只需要增加独立的HART Modem,将HART信号输入AD5755的CHART管脚,就可以在Iout端直接输出带HART通讯的电流信号。
在使用AD5755设计AO设备时,只需要将工作重点放在对该芯片的防护上。我们可以在端口上增加RC、LC、磁珠、TVS、自复位保险丝等必要的保护电路,就可以大大提高系统的耐受能力。下图给出了一个较为通用的保护方案,仅供读者参考。

图3
通过传统方案和AD5755方案的对比,我们不难发现,传统的基于电子元器件+PCB的工艺方法有其自身的瓶颈。在传统工艺框架下很难突破的瓶颈,在先进工艺(如MEMS或Chip等)方案面前迎刃而解。我们期待未来市场上可以涌现出更多的高集成化的芯片解决方案或模块解决方案,以提供给我们更强的性能、更高的可靠性、更智能的适用性的产品设计资源。
关于世健——亚太区领先的元器件授权代理商
世健是完整解决方案的供应商,为亚洲电子厂商包括原设备生产商(OEM)、原设计生产商(ODM)和电子制造服务提供商(EMS)提供优质的元器件、工程设计及供应链管理服务。
世健与供应商及电子厂商紧密协作,为新的科技与趋势作出定位,并帮助客户把这些最先进的科技揉合于他们的产品当中。集团分别在新加坡、中国及越南设有研发中心,专业的研发团队不断创造新的解决方案,帮助客户提高成本效益并缩短产品上市时间。世健研发的完整解决方案及参考设计可应用于工业、无线通信及消费电子等领域。
世健是新加坡的主板上市公司,总部设于新加坡,拥有约650名员工,业务范围已扩展至亚太区40多个城市和地区,遍及新加坡、马来西亚、泰国、越南、中国、印度、印度尼西亚、菲律宾及澳大利亚等十多个国家。世健集团在2020年的年营业额超过11亿美元。1993年,世健在香港设立区域总部——世健系统(香港)有限公司,正式开始发展中国业务。目前,世健在中国拥有十多家分公司和办事处,遍及中国主要大中型城市。凭借专业的研发团队、顶尖的现场应用支持以及丰富的市场经验,世健在中国业内享有领先地位。

