龙芯中科与芯联芯“掐”起来了
2021-06-04
来源:OFweek电子工程网
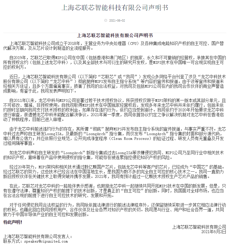
6月3日消息,上海芯联芯智能科技有限公司(以下简称“芯联芯”)在官网发布声明称,近日,公司发现众多网络平台刊登了涉及“龙芯中科技术股份有限公司彻底抛弃MIPS发布自主指令系统”等内容的宣传和报道。由于该等宣传和报道未经相关方佐证,且多个方面偏离事实,损害了公司的合法权益,对公司及包括MIPS公司在内的公司合作伙伴的商业声誉造成影响。
芯联芯在声明中称,对于任何侵犯公司合法权益的行为,公司除依据法律进行的前述法律程序外,还保留继续采取进一步其它相应法律行动的权利。

(源自芯联芯官网)
对此龙芯中科迅速发起反击,在其官微发布公告称:发现芯联芯向龙芯中科的合作伙伴、社会公众不断发布各种恶意中伤、诽谤龙芯中科,龙芯产品及自主知识产权的函件和信息,严重侵害了龙芯中科的合法权益,造成了极其恶劣的社会影响。龙芯中科已经采取法律行动,将追究芯联芯公司及相关人员的法律责任。

(源自龙芯中科官网微信)
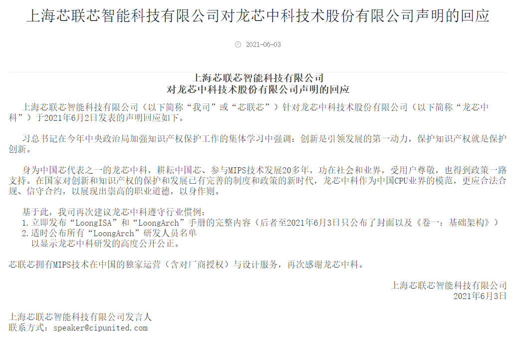
6月3日,芯联芯再次针对龙芯中科的回应发表一封声明。并直指龙芯中科作为中国CPU业界的模范,更应合法合规、信守合约,以展现出崇高的职业道德,以身作则。
芯联芯龙芯中科遵守行业惯例: 1.立即发布“LoongISA”和“LoongArch”手册的完整内容(后者至2021年6月3日只公布了封面以及《卷一:基础架构》); 2.适时公布所有“LoongArch”研发人员名单。 以显示龙芯中科研发的高度公开公正。

(源自芯联芯官网)
全程究竟发生了什么?
可能有的人看的云里雾里,到底孰对孰错?笔者在此暂且给大家捋一捋。
首先整件事情的来龙去脉都围绕着“MIPS”这一关键词,MIPS是什么?MIPS,英文为Million Instructions Per Second:单字长定点指令平均执行速度,即每秒处理的百万级的机器语言指令数。这是衡量CPU速度的一个指标。就像一个Intel80386 电脑可以每秒处理3百万到5百万机器语言指令,我们可以说80386是3到5MIPS的CPU。
提到MIPS就不得不提到世界上著名的美国芯片设计公司——MIPS技术公司,它采用精简指令系统计算结构(RISC)来设计芯片。和英特尔采用的复杂指令系统计算结构(CISC)相比,RISC具有设计更简单、设计周期更短等优点,并可以应用更多先进的技术,开发更快的下一代处理器。MIPS是出现最早的商业RISC架构芯片之一,新的架构集成了所有原来MIPS指令集,并增加了许多更强大的功能。
接下来就要说到本次事件的双方,芯联芯与龙芯中科。
官网资料显示,芯联芯是一家专营自主可控的创新型IP供应商和IC设计服务公司,坐落浦东张江北大微电子产业园,集美国硅谷、中国大陆及台湾开云棋牌官网在线客服产业精英组成的研发团队。在2019年初,芯联芯就取得了MIPS公司在中国(包括香港和澳门地区)的独家、永久和不可撤销的经营权(含超过30家MIPS客户),负责MIPS其在中国的所有授权合约,并获CPU核芯的永久的全球专利授权,包括基础架构、MIPS 指令集架构兼容 CPU核芯授权及核芯转授权、超过1000项以上MIPS相关专利、优化Fab流程中现有CPU核效能、开发新CPU核和衍生芯、支持国内外客户所有先进技术活动及国际项目。
总而言之,芯联芯就是MIPS架构在国内的唯一代理人,谁要使用MIPS架构,必须且只能找到芯联芯合作获得授权。那关龙芯中科什么事?二者这次又是为何“掐”起来呢?
“龙芯”是我国最早研制的高性能通用处理器系列,于2001年在中科院计算所开始研发,得到了中科院、863、973、核高基等项目大力支持,完成了十年的核心技术积累。2010年,中国科学院和北京市政府共同牵头出资,龙芯中科正式成立,致力于龙芯系列CPU设计、生产、销售和服务。主要产品包括面向行业应用的“龙芯1号”小CPU、面向工控和终端类应用的“龙芯2号”中CPU、以及面向桌面与服务器类应用的“龙芯3号”大CPU。
就在去年,龙芯中科公开loongarch自主指令集并宣布自2020Q2起,不再基于MIPS研发芯片;今年4月,龙芯中科又宣布一则重磅消息:正式推出的LoongArc指令集。LoongArc指令集最大的特点就是,它是全新的指令集,不是在 MIPS 上做的扩展。LoongArch包含基础指令 337 条、虚拟机扩展 10 条、二进制翻译扩展 176 条、128 位向量扩展 1024 条、256 位向量扩展 1018 条,共计 2565 条原生指令;
第二,LoongArc区别于MIPS,摒弃了部分不适合现代CPU的指令,又做了大量改进和扩展。例如单条指令支持的立即数从MIPS的最大16位扩展到最大24位,分支跳转偏移也从64K扩展到1M字节,以及寻址空间从固定分段改变为单一平面等,都有效减少了编译结果的目标指令条数和访存次数,提高了效能。
第三,LoongArch保持了RISC指令集的特点,32位定长指令、32个通用寄存器、32个浮点/向量寄存器。MIPS只有3种指令格式,LoongArch重新设计了指令格式 ,使可用的格式多达10种 ,其包含3种无立即数格式和7种有立即数格式。重新设计的指令格式可以包含更多的指令槽,有利于以后的长远发展。LoongArch的指令系统在设计时,以先进性、扩展性、兼容性为目标。这也是胡伟武在演讲中指出的,LoongArch指令集还可以通过二进制翻译的方式兼容MIPS、ARM及x86处理器。
这意味着龙芯中科现在能自己玩了,不再需要MIPS架构了。那就说明不再需要获取MIPS架构的授权,自然也不用再给芯联芯交授权费了。
芯联芯少了这么一笔费用,自然也不干了。你凭什么不用MIPS架构?凭借你自主研发了LoongArch指令集?那我要审查你的LoongArch指令集到底还有没有使用到MIPS架构。
芯联芯在声明中提到,“自2011年以来,龙芯中科与MIPS公司签署过若干技术授权协议,所获授权仅限于MIPS架构的某一版本或其部分单元,且不可修改、增减、非授权使用。自我司取得MIPS技术在中国独家经营权后,发现多年来龙芯中科并未依约履行,包括未依约按时足额向我司支付技术授权的权利金。如果存在违约行为,依约应当受到审计。我司依约于2020年开始要求龙芯中科进行审查,很遗憾龙芯中科未能配合解决争议。2021年第一季度,我司依据协议约定之争议解决机制对龙芯中科在香港启动了仲裁程序,目前已进入审理。”
芯联芯认为由于龙芯中科前述违约行为的存在,其所谓“彻底”抛弃MIPS并发布自主指令系统的宣传报道,与事实严重不符。龙芯中科过去声称自主研发LoongISA,及最新的“LoongArch”指令集,而仅发布“LoongArch”指令集的封面和部分源代码,难以具有公信力;并应依照行业规范,公开完成净室程序(Clean Room Process)的验证过程、研发人员有无重叠及开发过程间隔等事宜。
龙芯中科这边自然也不干了,我辛辛苦苦自主研发的LoongArch指令集还要被你指责侵权?你又凭什么证明我侵权呢?根据有关人士透露,2020年芯联芯曾依约要求龙芯中科进行审查,但龙芯中科未能配合解决争议。
因此才有了这两天两者“掐架”的一幕。
业内人士如何看待?
此次事件堪称国产CPU行业奇诡,引的众人纷纷吃瓜。也有不少知名博主对此进行了深入的剖析。知乎博主@guee就分析表示:第一,芯联芯顶多就是一个二道贩子,他拥有的仅仅是MIPS在国内的经营权,经营权是什么?经营权是指使用权和销售权,而非版权和相关专利的所有权。说白了,就是替美国公司出售MIPS架构和IP授权,以及招揽CPU设计业务。美国公司还没不高兴呢,芯联芯先跳出来指责龙芯中科侵权了。
其次,龙芯中科在2011年就跟MIPS公司签订了授权协议,而芯联芯是2018年才成立的公司,且2019年才从MIPS获得在中国的经营权,按照龙芯中科与MIPS公司约定每5年支付一次授权费用的时间点来看,2016年龙芯中科依然是与MIPS公司续签授权协议。恰好2021年是下一个授权协议签订的期限,只有龙芯中科跟芯联芯在今年签订授权协议,二者之间才会产生联系。那也就是说在此之前双方并无瓜葛,那么芯联芯在公告中提到的“自我司取得MIPS技术在中国独家经营权后,发现多年来龙芯中科并未依约履行,包括未依约按时足额向我司支付技术授权的权利金。”这句话岂不是有很大问题?如果今年没签授权协议,那何必支付技术授权的权利金,如果双方在今年才开始签订了协议,那芯联芯又是如何说出“多年来”龙芯中科都没有依约履行交纳权利金的观点呢?实在是难以自圆其说。
当然,事到如今这里面是否还发生其他的故事我们并不清楚,但从目前网友们近乎一边倒的呼声来看,哪一方是“小丑”已经很明显了。如果最终要闹到对薄公庭,相信法律也会交给大家一个圆满的答案。

(截图自网友评论)

