零增益放大器(MOS)
2021-08-10
作者:Doug Mercer,顾问研究员;Antoniu Miclaus,系统应用工程师
来源:ADI公司
本次活动是对11月份学子专区的延续;本次将介绍电流镜,其输出可以不受输入电流变化的影响。因此,使用MOS晶体管从另一个角度来研究零增益放大器的性能将颇有助益。
材料
ADALM2000主动学习模块
无焊面包板
一个2.2 kΩ电阻(或其他类似值)
一个168 Ω电阻(将100 Ω和68 Ω电阻串联)
一个小信号NMOS晶体管(增强模式CD4007或ZVN2110A)
说明
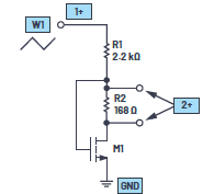
图1给出了NMOS零增益放大器的原理图。

图1.NMOS零增益放大器
硬件设置
面包板连接如图2所示。任意波形发生器1输出连接驱动电阻R1的一端。电阻R2连接在晶体管M1的栅极和漏极之间,电阻R1的另一端也连接至栅极。M1的源极接地;所以,M1采用共源配置。

图2.NMOS零增益放大器面包板电路
程序步骤
波形发生器1配置为1 kHz三角波,峰峰值幅度为4 V,偏置为2 V。连接示波器通道1,以显示AWG的输出W1。示波器通道2 (2+)的单端输入被用于交替测量M1的栅极电压和漏极电压。
配置示波器以捕获测量的两个信号的多个周期。启用XY功能。
使用示波器的波形图示例如图3至图5所示。

图3.示波器VGATE的波形图

图4.示波器VDRAIN的波形图

图5.示例:比较VGATE和VDRAIN
问题:
在电路设计中采用零增益放大器的主要目的是什么?
您可以在学子专区博客上找到问题答案。
作者简介
Doug Mercer于1977年毕业于伦斯勒理工学院(RPI),获电子工程学士学位。自1977年加入ADI公司以来,他直接或间接贡献了30多款数据转换器产品,并拥有13项专利。他于1995年被任命为ADI研究员。2009年,他从全职工作转型,并继续以名誉研究员身份担任ADI顾问,为“主动学习计划”撰稿。2016年,他被任命为RPI ECSE系的驻校工程师。
Antoniu Miclaus现为ADI公司的系统应用工程师,从事ADI教学项目工作,同时为Circuits from the Lab®、QA自动化和流程管理开发嵌入式软件。他于2017年2月在罗马尼亚克卢日-纳波卡加盟ADI公司。他目前是贝碧思鲍耶大学软件工程硕士项目的理学硕士生,拥有克卢日-纳波卡科技大学电子与电信工程学士学位。

