数据出境需“安检”:《数据出境安全评估办法 (征求意见稿)》深度解读
2021-11-03
来源:互联网安全内参
一、 出台背景
随着全球化与数字经济的发展,数据作为具有极大经济价值的生产要素,在国际间的流动越来越频繁,而且数量呈逐年增长趋势。然而,数据跨境的无序流动会给数据主体和数据安全带来风险,还关乎国家安全和社会公共利益。为了防范数据跨境流动中存在的各种风险,我国一直积极推动相关立法规范数据的跨境流动,例如《汽车数据安全管理若干规定(试行)》和《网络安全审查办法(修订草案征求意见稿)》。
2021年10月29日,国家互联网信息办公室出台了《数据出境安全评估办法(征求意见稿)》(以下简称评估办法),全面和系统地提出了我国数据出境“安检”的具体要求。
实际上,国家互联网信息办公室分别于2017年和2019年就数据出境安全评估出台过两个办法的征求意见稿,即2017年4月11日的《个人信息和重要数据出境安全评估办法(征求意见稿)》(“以下简称17年版评估办法”)和2019年6月13日的《个人信息出境安全评估办法(征求意见稿)》(“以下简称19年版评估办法”)。本次公布的评估办法一是落实上位法的数据出境管理规定和要求;二是保障数字经济健康有序发展;三是应对数据跨境传输和境外汇聚的安全风险。随着上位法《数据安全法》(以下简称数安法)和《个人信息保护法》(以下简称个保法)的相继实施,笔者认为这次评估办法将在征求意见之后很快正式出台。
二、 适用范围
虽然《网络安全法》(以下简称网安法)、数安法、个保法均从不同角度提到过数据出境需要进行安全评估的情形,而本次发布的评估办法基于上位法的要求完整地规定了安全评估的具体适用范围。
首先,评估办法第二条将“数据出境”定义为“向境外提供”。在实践中,“提供”可以有多种呈现情形。通常理解的情形是数据处理者将数据转移至中国境外的地方。还有一种情形是数据并未转移至境外,而依旧存储在境内,不过数据处理者将境内数据库的访问登录信息或接口提供给境外主体,以便后者可以在境外远程访问查看(“以下简称远程访问情形”)。例如,有些外资企业的信息技术团队部署在中国境外,其通过互联网访问并处理境内服务器上存储的数据来提供远程技术服务。鉴于远程访问情形也会对境内存储的数据构成一定风险威胁,从数据跨境流动安全管理的角度来看,其理论上也属于“数据出境”。
其次,评估办法第二条明确在出境数据涉及重要数据的情况下,安全评估是强制性的。需要注意的是网信办基于数安法的授权,明确了重要数据需要进行安全评估的范围包括关键信息基础设施的运行者和其他数据处理者。网安法第三十七条明确要求关键信息基础设施的运营者向境外提供重要数据需要进行安全评估。数安法第三十一条重申了以上立场,并在此基础上将其他数据处理者向境外提供重要数据所适用的具体出境安全管理办法交“由国家网信部门会同国务院有关部门制定”。本评估办法第二条正是呼应了数安法第三十一条,将其他数据处理者向境外提供重要数据的情形也纳入安全评估范围。
需要指出的是,超过一定量的个人信息可能会被各部门各地区界定为重要数据,纳入重要数据目录,应当按照本办法关于重要数据的要求管理,如:《汽车数据安全管理若干规定(试行)》第三条给出了重要数据的定义,其中明确指出“涉及个人信息主体超过10万人的个人信息”属于重要数据,依照本评估办法的要求,出境数据中包含重要数据的,应申报安全评估。
最后,结合评估办法第四条,我们可以看到在出境数据涉及个人信息的情况下,达到一定要求才需进行安全评估。该要求可以分为三大类别:主体条件、客体条件及其他。主体条件是:关键信息基础设施的运营者,或处理个人信息达到一百万人的个人信息处理者。客体条件是:累计向境外提供超过十万人以上个人信息,或累计向境外提供超过一万人以上敏感个人信息。其他是:国家网信部门规定的其他需要安全评估的情形。
为了方便读者理解,本文通过如下图示说明数据出境安全评估的适用范围:

图1-数据出境安全评估的适用范围
三、 评估原则
评估办法第三条明确了数据出境总体评估原则:事前评估和持续监督相结合、风险自评估与安全评估相结合,保障数据依法有序自由流动。
“事前评估”即数据在安全评估通过之前不得出境。“持续监督”则体现在评估办法第十二条和第十六条,即对已经通过评估的数据处理活动在如下三种情形下需要进行再评估:1)两年期满;2)情势变化;3)违规处理。
“风险自评估”与“安全评估”的内容贯穿评估办法第五条至第十一条,具体解读详见下文。
四、 风险自评估和安全评估
1. 评估流程
评估办法第五条明确“数据处理者在向境外提供数据前,应事先开展数据出境风险自评估”,该表述中并未强调仅在适用安全评估的情况下才需要事先开展风险自评估。因此理论上,风险自评估适用于所有数据出境情形,无论是否涉及重要数据或上文所述满足一定条件的个人信息。
评估办法第六、七、十、十一条规定了安全评估的具体流程。为了方便读者理解,本文通过如下图示说明安全评估的工作流程,其中也包括个保法涉及的其他出境管理制度。

图2-评估流程
需特别说明的是本评估办法明确了国家网信部门对于数据出境安全评估的主导地位。在评估办法第十条中首次提到“专门机构”,笔者认为此机构可能为国家网信部门指定的特定评估机构。
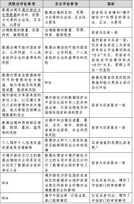
2. 评估事项及简析
评估办法第五条和第八条分别列举风险自评估和安全评估的重点事项,两者既有区别也有一致。为了方便读者理解,下文通过如下表进行对比,并做简要分析。
表1-风险自评估与安全评估事项对比

3. 关于涉及合同的几个问题
如以上表格所示,评估办法第五条和第八条均要求评估数据处理者与境外接收方订立的合同。不过,这里提到的合同与个保法第三十八条第(三)款中提到的“标准合同”不同。两者区别主要包括如下几个方面:1)前者是安全评估的申报资料之一,而后者是与安全评估并列的个人信息出境的安全管理制度之一,2)前者的主要条款由数据处理者与境外接收方在满足安全评估要求的前提下自由约定,而后者主要条款由国家网信部门制定,3)前者属于事前监管的范畴,后者属于事后监管的范畴。
合同的作用主要在争议解决程序中体现,即只有在争议解决程序中被认定有效、有约束力、最终可执行才能达到合同订立的目的。然而,如果在实践中安全评估未通过,数据处理者可能会面临违反已经生效且有约束力合同的风险。笔者的解决方案是将安全评估未通过情形与合同解除条款相结合,或者约定合同的生效条件为安全评估通过情形。另外,因为境外接收方在中国境内很可能没有资产,且中国法院判决会面临在境外无法得到承认和执行的风险,因此建议在合同制定过程中要特别注意争议解决条款的制定,以便满足可执行性的要求。
五、 结语
相较于17年和19年两版评估办法,本评估办法所建立的管理体系更加成熟和完备,无论是在概念还是在制度建设方面都与上位法及其他相关数据跨境流动安全管理规定形成良好的衔接。随着“重要数据”等概念的逐渐明晰,以及其他配套法规政策文件的不断出台,本评估办法的出台标志我国在搭建数据出境安全管理制度的工作中迈出了重要且坚实的一步。

