ADI电磁流量计模拟前端电路方案实测
2022-09-15
来源:Excelpoint
电磁流量计是20世纪50~60年代随着电子技术的发展而兴起的新型流量测量仪表,由于其无阻流件等特点,在测量领域得到广泛应用。持续的技术进步要求不断提高解决方案的集成度,技术型授权代理商Excelpoint世健的工程师Nathan Xiao借助ADI的放大器、模数转换器,进行了可实现高分辨率、低噪声的工业电磁流量计模拟前端电路的实测。
电磁流量计工作原理
电磁流量计的工作原理基于法拉第电磁感应定律。根据法拉第定律,当导电流体流经传感器的磁场时,电极之间就会产生与体积流量成正比的电动势,其方向与流向和磁场垂直。电动势幅度可表示为:E = kBDv
其中,V表示导电流体的运动速度;B表示磁场强度;D 为测量管的内径;E表示电极两端测得的电压;k为常数。B、D和k均为固定值,也可以进行校准,从而等式简化为:E ∝ V。

图1 电磁流量计工作原理
传感器线圈励磁频率通常使用1/25、1/16、1/10、1/8、1/4、1/2 of 50Hz/60Hz工频。
传感器输出特性
- 在250mA励磁电流激励下,传感器灵敏度通常是150~200微伏每(米/秒)
- 常见流速测量范围0.01米/秒~15米/秒,1500:1信号动态范围
- 传感器输出为双极性差分信号,从微伏到若干毫伏
- 输出共模电压从几百毫伏到几伏
- 需要放大数百倍到千倍来配合模数转换器输入范围
- 电极输出阻抗从几十欧到几十兆欧
图2为DN50管径、316不锈钢电极在常温水管道上产生的输出信号,使用了恒流源激励,信号中包含有280mV共模电压和100mV的噪声。紫色曲线对应正电极,红色曲线对应负电极,粉色曲线是将正负电极相减的数学计算通道,最终的流量信息需要从该曲线中计算得到。可以看到较低的电平信号淹没在较大的共模电压之中,需要高性能的模拟前端进行数据的提取,这也是电磁流量计设计的关键所在。

图2 电磁流量传感器的输出信号
传统的处理方法为模拟式,前端采用高输入阻抗的前级放大器应对漏电流,后级电路经过多阶模拟带通滤波器和采样保持,最终送入ADC进行转换。该方法经过了积分电路和多级滤波,滤除掉了高频信号,降低了ADC信号分析的难度,但同时也使得大部分传感器信息在该阶段丢失,无法监控除流量外的其他属性参数,如空管检测、液体中气泡、污物等;另外由于经过积分和多级滤波,大大降低了系统的响应速度,在流速快速变化过程中将产生比较大的测量误差,无法满足像高速灌装等对快速、精确流量监控的需求。
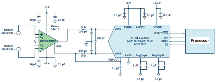
采用过采样方法则可大大简化模拟前端设计,模拟带通滤波器和采样保持电路也不再需要。采用AD8220+AD7172的解决方案,可大大提高流量计的测量响应速度,同时保留更多的传感器信息,在经过软件处理后将提供更多的流量属性参数。

图3 采用AD8220和AD717x的过采样架构模拟前端
以下将详细分析模拟前端的具体选择要求。
模拟放大器选择
放大器的共模抑制比和输入阻抗将是两个最为关键的参数。
共模抑制比
随着被测液体在管道中的流动,液体电解质与电极摩擦产生电势,这就是所说的极化。如果两个电极完全一致,电极上的电势彼此相等,可以相互抵消。但在实际中极化不可能完全抵消,电压通常在数百毫伏到2伏之间,前置放大器成为了抑制极化产生的共模电压的关键。

图4 前置放大器的共模抑制
100dB共模抑制比可将0.3V共模衰减到3μV,作为直流失调出现在放大器输出端,通过校准予以消除。与此同时,共模电压会受到液体质量、温度等其他因素影响,随时间而变化,校准效果也将受到影响。因此共模抑制比越高,对校准后的影响就会越少,流量稳定性也越好。AD8220放大器在DC到5kHz范围内具有出色的共模抑制比,如下表所示。
表1 AD8220共模抑制比

仪表放大器放大倍数在流量计应用中多为10倍,对于AD8220 B级,直流到60Hz共模抑制比为110dB,5kHz以下为90dB,能够很好地将共模电压和噪声抑制到微伏水平。

图5 AD8220直流和交流共模抑制效应
表2显示了不同的CMRR对传感器输出信号的影响。
表2 共模抑制对实际流速的影响

输入阻抗
电磁流量传感器的输出阻抗通常在GΩ级。放大器的高输入阻抗可防止传感器输出过载,避免信号幅度减小;同时输入偏置电流也应当足够低,这样当它流经传感器时,不会成为一个显著的误差源。AD8220的最大输入偏置电流为10 pA,输入阻抗为104GΩ,特别适合于电磁流量计传感器的应用。表3列出了不同输入阻抗对10 GΩ 高输出阻抗传感器的影响。
表3 放大器输入阻抗对流速的影响

模数转换器选择
过采样方法由于在仪表放大器的后级去掉了滤波器及增益级,信号幅值非常微弱,仅有一小部分的ADC输入范围可以使用,就需要从这些有限的数据点获得足够多的模数转换样本,从而在处理过程中消除意外毛刺。同时由于励磁方向的切换,大部分时间信号未达到稳定状态,可供ADC采集流速样本的时间在励磁周期的最后10%期间,这就要求ADC有更高的数据采集速率。

图6 流量信号采样
过采样架构一般要求ADC 数据速率大于20 kSPS,而且越快越好。由于不存在模拟带通滤波器,ADC的输入端可以直接看到传感器的原始输出,这样使得通过ADC信号分析传感器工作状态成为了可能。如传统的外加硬件电路和程序,进行传感器空管定时检测功能,使用该电路后可实时进行空管的状态分析,提高了产品的瞬时响应能力。
AD7172-2提供低输入噪声和高采样速度的完美组合,特别适合于电磁流量计应用。采用2.5 V外部基准电压源时,AD7172-2的典型噪声低至0.47μV p-p。这意味着,最终流量结果的刷新速率可以达到50 SPS,而不需要增加外部放大级。图4显示了采用AD7172-2 的过采样前端电路的噪声曲线。

图7 采用AD8220和AD7172的过采样架构折合到输入端噪声
表4 模拟前端和ADC的噪声预算

*数据来自一个FIR滤波器周期和一次瞬时流量计算。
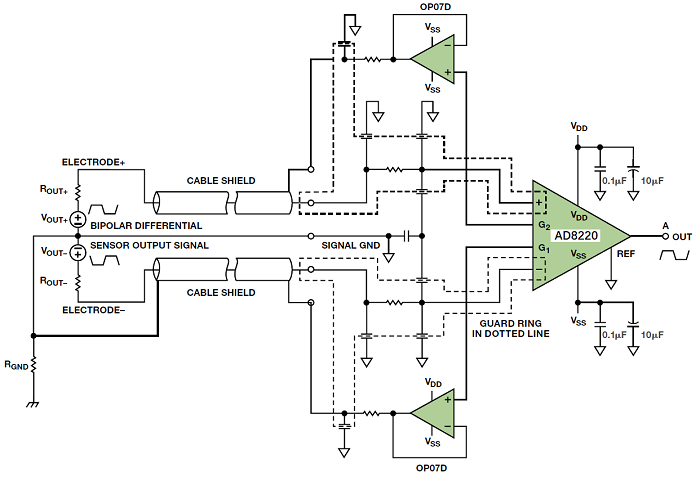
前端放大器屏蔽抑制
电磁流量传感器输出信号十分微弱,为了防止外界噪声侵入,信号电缆通常采用双芯屏蔽线。在实际使用中,特别是分体式使用中,传感器和转换器相距较远,为防止信号线与屏蔽层的分布电容造成信号衰减,内层屏蔽也需要接上与信号线同电位、低阻抗源的屏蔽驱动,最大程度保留流量信号的完整性,如下图中两个OP07D的示例。
为了最大程度降低泄漏电流,在PCB走线中,也可参考示意图中虚线部分,将缓冲电压连接至输入信号路径周围的未屏蔽走线区域,从而保护传感器输出信号。

图8 前端放大器和电磁流量传感器之间实现接口
实际测试结果
下图为采用了AD8220和AD7172的模拟前端电路,经过采样处理后在DN100管线上实际标定的最终结果,性能优于国标0.2级指标。

图9-10 实际测试结果
ADI电磁流量计模拟前端电路方案可以满足较领先高端流量计的要求,在测量响应速度上具有明显优势,能节省成本、优化功耗和面积,Excelpoint世健可以提供相关技术指导和支持。
关于世健——亚太区领先的元器件授权代理商
世健是完整解决方案的供应商,为亚洲电子厂商包括原设备生产商(OEM)、原设计生产商(ODM)和电子制造服务提供商(EMS)提供优质的元器件、工程设计及供应链管理服务。
世健与供应商及电子厂商紧密协作,为新的科技与趋势作出定位,并帮助客户把这些最先进的科技揉合于他们的产品当中。集团分别在新加坡、中国及越南设有研发中心,专业的研发团队不断创造新的解决方案,帮助客户提高成本效益并缩短产品上市时间。世健研发的完整解决方案及参考设计可应用于工业、无线通信及消费电子等领域。
世健是新加坡的主板上市公司,总部设于新加坡,拥有约650名员工,业务范围已扩展至亚太区40多个城市和地区,遍及新加坡、马来西亚、泰国、越南、中国、印度、印度尼西亚、菲律宾及澳大利亚等十多个国家。世健集团在2020年的年营业额超过11亿美元。1993年,世健在香港设立区域总部——世健系统(香港)有限公司,正式开始发展中国业务。目前,世健在中国拥有十多家分公司和办事处,遍及中国主要大中型城市。凭借专业的研发团队、顶尖的现场应用支持以及丰富的市场经验,世健在中国业内享有领先地位。

