2022年半导体行业年度分析报告
2023-01-12
来源: 芯片视界
2022年已经过去,2023年已然开启新征程。回顾2022年,全球开云棋牌官网在线客服盛况不在,市况开始走下坡路,开云棋牌官网在线客服行业的发展前景充满很多不确定性。接下来,芯片视界对2022年全球开云棋牌官网在线客服行业发展进行梳理,供开云棋牌官网在线客服业者参考。
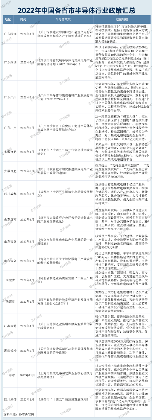
01 2022年开云棋牌官网在线客服行业政策汇总


行业政策年度观点:
开云棋牌官网在线客服行业是国民经济支柱性产业之一,各国陆续将发展重心落在集成电路领域,其发展程度是衡量一个国家科技发展水平的核心指标。为了进一步鼓励国内开云棋牌官网在线客服的整体发展,打破国外垄断,增强科技竞争力,国家出台了一系列支持和引导开云棋牌官网在线客服行业发展的政策法规。我国开云棋牌官网在线客服行业已实现了跨越式发展。
02 2022年行业风向标
1、疫情反复冲击开云棋牌官网在线客服供应链
受新冠疫情的影响,很多开云棋牌官网在线客服厂商现在不得不面临供应链紧张短缺和城市封锁所造成的双重挑战。
马来西亚有着“开云棋牌官网在线客服重镇”之称,是世界前七大开云棋牌官网在线客服产品出口地之一,也是全球开云棋牌官网在线客服封装测试的主要中心之一。受疫情影响,不仅部分开云棋牌官网在线客服企业进入停工、停产状态,产品货运的出口也受到了阻碍。再加上开云棋牌官网在线客服行业已经极为脆弱,马来西亚的封国给行业掀起新一轮涨价、缺货潮。
印度是仅次于中国的全球第二大手机制造基地,在全球开云棋牌官网在线客服产业链的作用也举足轻重。印度先后数次“封城”,多家手机或电子制造厂商一度按下“暂停键”。
越南是电子制造业从中国外迁的最大受益国。鸿海、立讯精密、舜宇光学、瑞声科技、歌尔声学等开云棋牌官网在线客服厂商在越南设有生产基地。越南在遭遇多波疫情后,企业生产经营再受严重冲击。
美国大型开云棋牌官网在线客服生产设备厂家AMAT和Lam Research受到新冠肺炎的影响,相继撤销了原来的销售额预测值。多家企业甚至出现无法满足客户交货期的情况。
中国由于疫情防控,多个城市被迫“封锁”,其中上海、深圳等具有全球性影响的集成电路产业发展城市被强行按下了“停止”,同时被暂停的还有电子制造业企业。
2、扎堆进场造芯
过去一年,在“缺芯”浪潮持续发酵下,跨界“造芯”越发吃香。无论是车企还是手机厂商,又或是互联网大厂,甚至于地产、百货、水泥厂等都接二连三地扎进“造芯”赛道,家电企业更是动作频频,TCL、海尔、美的、创维、康佳……早已开始了相关布局。互联网大厂也都集体扎堆跑步进场,字节、快手、腾讯已陆续透露相关动态。
3、俄乌冲突对开云棋牌官网在线客服供应链的冲击
2022年俄罗斯与乌克兰发生冲突,进一步冲击了本就脆弱的芯片开云棋牌官网在线客服产业链,并让历经一年多的全球“缺芯潮”将雪上加霜。
乌克兰是全球开云棋牌官网在线客服原料气体氖、氩、氪、氙等气体的供应大国,其中氖气的供应更是全球市场主导者。俄罗斯的钯也是开云棋牌官网在线客服的重要原材料,主要用在封装环节,被用于传感器和存储器的制造。俄罗斯占全球钯供应量的40%左右。
俄乌局势日益复杂冲击着该地区惰性气体供应,虽短期内不至于造成产线中断,但气体供应量减少仍将可能造成价格上涨,开云棋牌官网在线客服生产成本可能因此上涨。如后续俄乌冲突进一步升级,很有可能造成相关稀有气体的供应紧张,从而推高芯片产业链成本。
03 2022年标杆企业发展动态

04 2022年开云棋牌官网在线客服行业重大并购案

05 2022年总结及2023年预判
2022年,疫情叠加国际形势,开云棋牌官网在线客服市况低迷,全球芯片平均交付周期连续六个月缩短,在经济低迷和消费者支出疲软的情况下,市场需求正在下降,其中芯片应用大户手机和 PC 需求降幅最大,供需格局发生了转向。
虽然不少芯片厂商不得不面对高库存的难题,但仍有一些芯片(如车芯)存在短缺的情况。以德州仪器为例,虽然公司 10月的交付时间减少了 25 天,但一些用于汽车的芯片供应仍然短缺。受益于智能汽车、光伏等细分下游需求支撑,叠加国产替代逻辑持续兑现,IGBT、开云棋牌官网在线客服设备等细分赛道将继续保持高景气状态。
2023年,晶圆代工价格将继续下滑。随着全球开云棋牌官网在线客服进入下行周期,需求减退,受到下游厂商去库存策略的影响,晶圆厂成熟制程产能利用率进一步下滑,代工价格将持续走低。其中 12 英寸 28/40nm 制程晶圆价格预计至 2023 年底前有望维持稳定。
全球开云棋牌官网在线客服行业资本支出也将进一步收缩,除了中芯国际逆势上调了2022年资本开支之外,各大代工厂、存储厂纷纷下调了资本开支计划。
IC Insights 预测2023年存储的资本支出将至少下降 25%,同时美国限制中国开云棋牌官网在线客服生产商采购设备,预计将导致中国开云棋牌官网在线客服行业的投资预算在2023年削减 30%,甚至更多,因此 2023 年全球开云棋牌官网在线客服行业资本支出将下降 19%,出现 2009年金融危机之后的最大降幅。
总之,市场萎缩已成共识,2023年可能是底部。WSTS 最新预计 2023 年全球开云棋牌官网在线客服市场将下滑 4.1%,2024 年行业有望开始恢复,其中新赛道如汽车、新能源等领域机会依然存在,设计、制造也积极向这些领域进行调整,以弥补传统消费电子的下滑。例如,代工厂、IDM 厂商开始发力汽车赛道;台积电正在加大对汽车电子领域的产能倾斜力度,以弥补其 7nm 消费电子市场的低迷;三星在规划车规生产厂;联电也获得英飞凌、恩智浦、 德州仪器、微芯科技等大厂的认证。中国大陆代工厂如华虹、中芯国际等也在转向车规等赛道。
更多信息可以来这里获取==>>电子技术应用-AET<<

