入门:51单片机简介及最小系统模块介绍
2023-01-31
来源:滑小稽笔记
补充:51单片机开发基础0中使用的软件是KEIL5和Protuse8.9,这两个软件都可以下载到,其中KEIL5是集成开发环境,Protuse8.9在之前的模拟电子技术中用到过。
1.1 51单片机简介
这一部分采用STC公司生产的STC89C52RC单片机为例来讲解51单片机的开发,STC89C52RC采用MCS-51核,在原有的基础上增加了许多功能,例如串口下载程序,8k字节Flash,512字节RAM, 32 位I/O 口线,看门狗定时器,内置4KB EEPROM,MAX810复位电路,3个16 位定时器/计数器,4个外部中断,一个7向量4级中断结构(兼容传统51的5向量2级中断结构),全双工串行口。支持2种软件可选择节电模式。空闲模式下,CPU 停止工作,允许RAM、定时器/计数器、串口、中断继续工作。掉电保护方式下,RAM内容被保存,振荡器被冻结,单片机一切工作停止,直到下一个中断或硬件复位为止。最高运作频率35MHz。
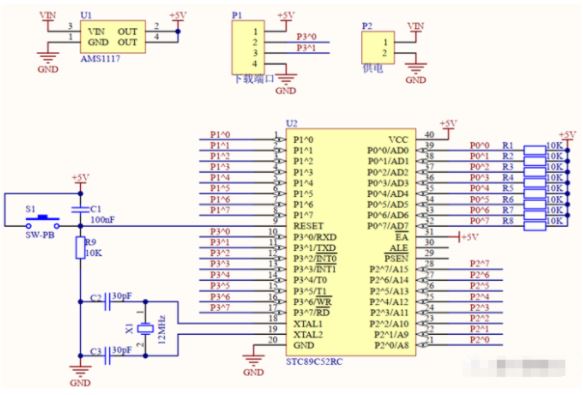
1.2 硬件原理图
1.3 最小系统模块介绍
1.3.1 电源
STC89C52RC单片机采用5V电源供电,最小系统中采用一片AMS1117-5.0作为电源,AMS1117-5.0输出电流可达1A,输入电压范围高达15V。
1.3.2 复位
单片机复位引脚高电平有效,图中采用C1,R9和S1构成了复位电路,初始上电时,C1没有存储电荷,电源经过C1和R1构成回路,电流经过电阻R1,在电阻上产生电压,随着C1的电压升高,电阻上的电压逐渐为0,此时上电复位结束。不断电复位时,按下按钮S1,复位引脚强制拉到高电平,抬起按键后,复位引脚恢复0V。
1.3.3 时钟
单片机时钟端口18和19脚为时钟输入脚,采用12MHz晶振和两颗30pF电容组成了时钟电路,给单片机提供工作脉冲。
1.3.4 IO口
STC89C52RC单片机具有4组IO口,P0,P1,P2,P3,其中P0口驱动能力最弱,属于三态门,所以在最小系统中通过R1~R8构成上拉电阻,来提高端口的驱动能力,P3口的驱动能力最强,并且P3端口具有第二功能,包括计数器脉冲输入,外部中断输入和串口功能。
1.3.5 下载
STC89C52RC支持串口下载,通过STC官方发布的烧录软件就可以将HEX文件烧写进单片机运行。
更多信息可以来这里获取==>>电子技术应用-AET<<

