基于物联网的VOCs检测器远程控制系统
2023-02-22
来源:电子产品世界
挥发性有机物(VOCs)危害人体健康和生态环境,是较为复杂的一类污染物。近年来,我国部分地区区域性大气污染问题日益突出,主要集中在酸雨、雾霾、光化学烟雾等方面。为解决这类区域空气污染问题,我国“十二五”期间规划NOx 纳入总量控制指标,同时重点加强对VOCs 的排放控制,在京津冀、长三角和珠三角等重点地区开展区域大气污染联防联控措施[1]。同时在最新文件《中共中央关于制定国民经济和社会发展第十四个五年规划和2035 年远景目标的建议》指出,“十四五”期间,各地市在治理环境污染过程中加强区域协同治理,特别是加强对细微颗粒物及臭氧的治理,力争改变现阶段重污染天气状况[2]。挥发性有机物是指能够参加大气光化学反应的任意有机化合物例如:一般的烷烃、乙炔、芳香烃类物质,还有含氧有机物、醛酮、醇、醚、含碳有机物、含氮有机物、含硫有机物等;这些物质是挥发后形成臭氧和PM2.5 的主要前体物质。VOCs主要来自于汽车尾气污染、化工废弃污染、废弃物燃烧污染等, 基于国家环保战略需求,许多公司已经研发出可以检测VOCs含量的检测设备, 有的设备甚至可以对VOCs污染源进行溯源定位。
本文引用地址:http://www.eepw.com.cn/article/202302/443487.htm
1 国内现状
目前,从国内外文献研究,常用的VOCs 检测方法有:气相色谱检测技术、催化检测技术、光谱检测技术、电化学传感器检测技术。
1)气相色谱检测技术:气相色谱是对气体物质或可以在一定温度下转化为气体的物质进行检测,分析先利用色谱柱分离待测组份,然后由选定的检测器根据出峰位置,确定组分的名称,根据峰面积确定浓度大小。气象色谱法对环境条件变化相对不敏感,稳定性好,适合做常量或微量的常规分析。
2)催化检测技术:VOCs 与催化剂中的氧反应, 造成催化剂中金属氧化物被还原, 然后, 被还原的金属氧化物又被气相中的氧气氧化, 在催化过程中采用传感器进行采样。
3)光谱检测技术:光谱检测法主要是以光的吸收、发射、拉曼散射等作用而建立的分析方法, 通过光谱的波长和强度进行定性、定量分析。光谱检测法包括吸收光谱法、发射光谱法和散色光谱法3 种类型。
4)电化学传感器检测技术:气体一般具有活性化学性质, 其特点是具有还原性或氧化性。在化学反应的过程中, 电子释放或吸收从而形成微弱电流,通过测量微弱电流可以获得待测气体浓度。其优点是性能相对稳定, 缺点是电化学传感器属于耗材, 使用寿命相对较短,维护成本相对较高。
无论采用上述任何一种检测方法,其检测系统都会包括电子传感器或相关放大电路用于信号的采集及处理,由于电子元器件随着时间、温度、湿度具有衰减性及温漂,所以,为了保证获得数据的准确性,需要定期派驻工程师去现场进行设备的校准以及耗材的更换。从实际情况来看,这种传统操作方式效率低下、人工时间成本及车辆燃料费用较高。基于上述现实情况,设计了一种远程控制系统,可代替工程师对VOCs 检测设备进行操作,以达到对设备校准目的。

图1 系统总体结构框架
2 远程控制系统的开发
本系统主要由APP 客户端、云平台、DTU、面板执行机构4 部分构成。从图1 可以看出,面板执行机构是实现设备远程校准的关键部分,本文主要介绍面板执行机构的工作原理及软硬件设计。远程控制系统工作原理:客户端APP 模拟了实际设备的键盘操作界面,客户可通过APP选择其中一个按键被按下,然后通过云平台将指令传送给DTU;DTU和面板执行机构通过无线USART 进行通信,通信协议满足Modbus RTU 协议规范。当面板执行机构获得其中一个按键需要按下的指令后,首先MCU 会查找这个按键的坐标;主要包括X 轴和Y 轴步进电机的行走步数,然后MCU 通过算法对坐标进行校准并驱动X、Y 轴电机转动同样的步距,最后MCU 驱动Z 轴电机执行相关动作以模拟按键被按下的过程。

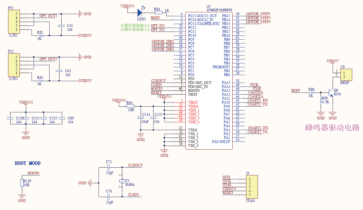
图2 MCU最小系统模块硬件电路
2.1 面板执行机构硬件设计
根据功能需求可知, 执行机构硬件主要包括通信模块、电源管理模块、电机驱动模块、MCU最小系统模块,以下分别对这些模块做详细的介绍。
1)MCU 最小系统模块:本控制系统选取STM32F103RBT6 做主控芯片, 其主频为72 MHz、RAM 为20 kB、FLASH 为128 kB;其外设包括2 路USART、1 路CAN、51 路IO;由于面板执行机构程序中没有较复杂的数学算法, 其性能完全满足开发需求。在设计MCU 最小系统时首先将MCU 相应的电源引脚连接至3.3 V 电源和GND;然后PIN5 和PIN6 连接8 MHz 晶振和22 pF 滤波电容;同时将PIN60(BOOT0)引脚拉低,表示单片机复位后, 程序将从Flash 启动;最后将下载口引脚(JTCK、JTMS、RESET)扩展出来用于程序的下载。同时在最小系统模块中设计了LED 电路和蜂鸣器电路用来表示执行机构的运行故障。

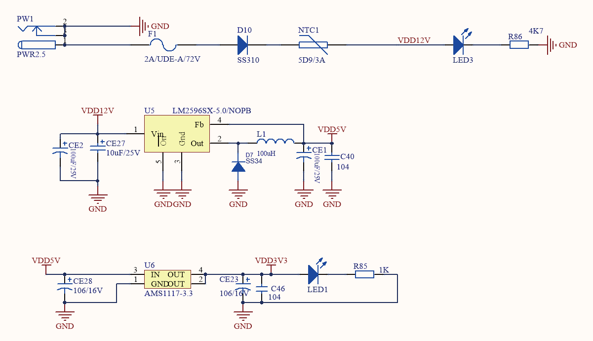
图3 电源管理模块硬件电路
2)电源管理模块:面板执行机构内部供电电压类型有12、5、3.3 V 三种。其中12 V 主要是给步进电机供电使其转化为机械能;5 V 主要是给驱动芯片及通信相关芯片进行供电;3.3 V 主要是给单片机进行供电。对于12 V 电源我们直接选用AC-DC 电源成品(AC220 V 输入,DC12 V 输出), 当12 V 电源接入到电路板后, 首先连接一个慢断保险丝:当负载或电机短路时可以快速切断电源输入;然后接1 个NTC,防止后面负载过大造成驱动模块过快老化。12 V 电源经过LM2596SX-5.0 芯片后转化为5 V 电源输出;LM2596SX-5.0最大输出电流为3 A,完全满足电路板负载需求。5 V 电源经过AMS1117-3.3 芯片转化为3.3 V 输出, 主要给最小系统模块进行供电。

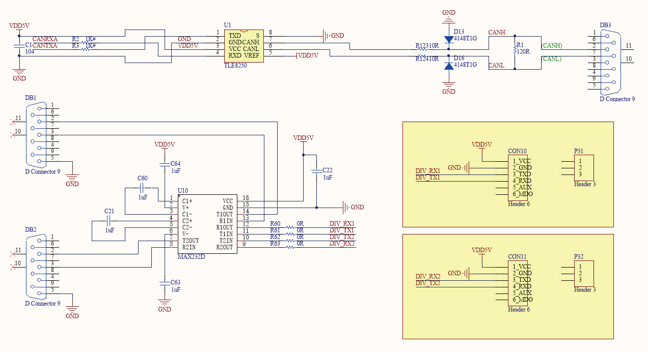
图4 通信模块硬件电路
3) 通信模块: 面板执行机构和DTU通过无线USART模块进行通信, 其通信协议满足Modbus RTU规范。同时我们扩展1 路CAN用于执行机构的程序在线升级, 扩展2 路USART 用于和电脑进行离线数据上传及调试。在这里选择MAX232D 芯片,将TTL 电平转换为RS232信号;选择TLE8250芯片,将TTL电平转换为RS485信号。


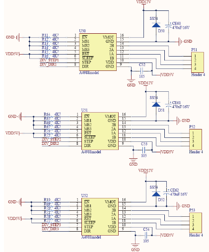
图5 电机驱动模块硬件电路
4)电机驱动模块:面板执行机构主要通过X、Y、Z轴3个步进电机代替人手对设备面板进行操作, 之所以选择步进电机主要是因为步进电机具有驱动简单、精度可控的优势。首先我们选用2个SN74LVC4245DW电平转换芯片用于3.3V和5V电平信号的转换,电平转换后连接至A4988模块进而对步进电机进行控制,在这里我们没有选择H桥电路而是选择集成IC 来驱动电机,主要是因为集成IC具有MOS过热关闭功能、母线欠压锁定、加载短路保护等功能,当电机发生故障可及时有效的进行保护。

图6 应用层Simulink模型
2.2 面板执行机构软件设计
本设计使用A4988 集成模块来驱动步进电机, 单片机只要两个IO口用于控制电机的驱动方向和驱动脉冲即可;执行机构软件设计分为底层驱动设计和应用层软件设计,底层驱动设计基于C语言程序代码编写, 其主要包括2路USART的驱动配置、1 路CAN配置、3 路A4988驱动模块IO口配置。应用层主要包括LED及蜂鸣器故障报警处理、Modbus RTU协议解析、步进电机驱动控制;应用层采用基于模型设计(MBD) 开发模式,同时我们编写M 脚本语言可实现:
1)模型数据参数一键导入至Simulink 工程;
2)定义并导入相关环境参数;
3)生成模型C 代码;
4)生成Keil 工程相关接口代码;
5)将生成的.h 和.c 文件拷贝至Keil 工程指定文件夹下;
6)编译Keil 工程并生成相关Hex 文件。

图7 实物图
3 结束语
本系统可实现对VOCs 检测设备进行远程控制,工程师可远程对设备进行校准、维护,减少运维人员出勤率,为公司节约人力及燃油成本,同时提高运维效率。本系统已在相关的空气超级工作站进行耐久性测试,目前正常工作。在调试过程中我们也发现其它问题:当以太网络较差时,客户端到面板执行机构会有较大的延时,降低了体验感;当以太网络因其它原因中断后,无法远程对VOCs 检测设备进行控制,这些问题我们后续会继续进行优化。

图8 客户端APP
参考文献:
[1] 江梅,邹兰,李晓倩,等.我国挥发性有机物定义和控制指标的探讨[J].环境科学,2015,36(9): 3522-3532.
[2] 阚子建.挥发性有机物VOCs检测方法及治理措施研究[J].当代化工研究,2022(14): 42-44.
[3] 黄克亚.ARM Cortex-M3嵌入式原理及应用:基于STM32F103微控制器/清华开发者书库[M].北京:清华大学出版社.
[4] 向军.MATLAB/Simulink系统建模与仿真[M].北京:清华大学出版社.
[5] 陈美平.Altium Designer 16电路设计[M].北京:电子工业出版社.
(本文来源于《电子产品世界》杂志2023年2月期)
更多信息可以来这里获取==>>电子技术应用-AET<<

