如何通过实时可变栅极驱动强度更大限度地提高 SiC 牵引逆变器的效率
2023-06-04
来源:德州仪器
牵引逆变器是电动汽车 (EV) 中消耗电池电量的主要零部件,功率级别可达 150kW 或更高。牵引逆变器的效率和性能直接影响电动汽车单次充电后的行驶里程。因此,为了构建下一代牵引逆变器系统,业界广泛采用碳化硅 (SiC) 场效应晶体管 (FET) 来实现更高的可靠性、效率和功率密度。
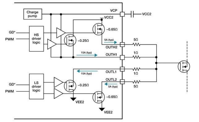
图 1 所示的隔离式栅极驱动器集成电路 (IC) 提供从低电压到高电压(输入到输出)的电隔离,驱动逆变器每相的高边和低边功率模块,并监测和保护逆变器免受各种故障的影响。根据汽车安全完整性等级 (ASIL) 功能安全要求,栅极驱动器 IC 必须符合 ISO 26262 标准,确保对单一故障和潜在故障的故障检测率分别为 ≥99% 和 ≥90%。
在本文中,我们将重点介绍实时可变栅极驱动强度的技术优势,这项新功能可让设计人员优化系统参数,例如效率(影响电动汽车行驶里程)和 SiC 过冲(影响可靠性)。
图 1:电动汽车牵引逆变器框图
通过实时可变栅极驱动强度提高效率
栅极驱动器 IC 必须尽可能高效地导通 SiC FET,同时尽可能降低开关损耗。控制和改变栅极驱动电流强度的能力可降低开关损耗,但代价是在开关期间增加了开关节点处的瞬态过冲。改变栅极驱动电流可控制 SiC 的开关速度,如图 2 所示。
图 2:通过改变栅极驱动器 IC 驱动强度控制 SiC 开关速度
栅极驱动电流的实时可变功能可实现瞬态过冲管理以及整个高电压电池能量周期的设计优化。充满电且荷电状态为 100% 至 80% 的电池应使用较低栅极驱动强度,将 SiC 电压过冲保持在限制范围内。随着电池电量从 80% 降至 20%,采用较高栅极驱动强度可降低开关损耗并提高牵引逆变器效率,在充电周期 75% 的时间内都属于这种情况,因此对系统效率的提升非常明显。图 3 展示了典型的瞬态过冲与电池峰值电压和电量状态的关系。
图 3:瞬态过冲与电池峰值电压和电量状态的关系
UCC5880-Q1 是一款最大 20A 的 SiC 栅极驱动器,具有多种保护功能,适用于汽车应用中的牵引逆变器。其栅极驱动强度介于 5A 至 20A 之间,并且可通过一个 4MHz 双向串行外设接口 SPI 总线或三个数字输入引脚进行调整。图 4 展示了实现可变栅极驱动强度的双分离输出的实现方案。
图 4:UCC5880-Q1 的双路输出分离栅极驱动结构
使用 DPT 评估功率级开关
评估牵引逆变器功率级开关性能的标准方法是双脉冲测试 (DPT),它可以在不同电流下闭合和断开 SiC 功率开关。通过改变开关时间,可以控制和测量工作条件下的 SiC 开启和关断波形,从而有助于评估效率和 SiC 过冲,后者会影响可靠性。图 5 展示了 UCC5880-Q1 低边 DPT 设置的可变强度栅极驱动器和 SiC 半桥的连接图。
图 5:低边 DPT 框图
表 1 的结果展示了具有可变强度的 SiC 栅极驱动器如何帮助控制过冲,同时更大限度地提高效率和优化热性能。EON 和 EOFF 分别是开启和关断开关能量损耗。VDS,MAX 是最大电压过冲,TOFF 和 TON dv/dt 分别是 VDS 在开启和关断期间的开关速度。
表 1:DPT 摘要(800V 总线,540A 负载电流,从左到右依次为最高到最低栅极驱动)
缓解过冲
图 6 的波形展示了可变栅极驱动强度对 SiC 过冲的影响,因为 UCC5880-Q1 栅极驱动电阻和驱动强度是实时控制的。使用较低的栅极驱动(SiC 关断)可减轻功率级过冲。
(a)
(b)
图 6:实时可变栅极驱动强度对 SiC 过冲的影响:SiC 强驱动关断 (a);SiC 弱驱动关断 (b)
表 2 列出了用于比较的实际测量值。根据系统寄生效应和噪声控制目标,您可以相应地在过冲、dv/dt 和开关损耗之间进行权衡。
表 2:栅极驱动强度与 SiC FET 开关速度、过冲结果和能量损耗间的关系
延长行驶里程
使用 UCC5880-Q1 的强大栅极驱动控制功能来降低 SiC 开关损耗时,效率提升可以非常显著,具体取决于牵引逆变器的功率级别。如图 7 所示,使用全球统一轻型汽车测试程序 (WLPT) 和实际驾驶计程速度和加速度进行建模表明,SiC 功率级效率提升可高达 2%,相当于每块电池增加 11 公里的行驶里程。这 11 公里可能决定着消费者是找到充电桩还是被困在路上。
图 7:WLPT 和真实计程速度和加速度直方图
UCC5880-Q1 还包括 SiC 栅极电压阈值监测功能,可在系统生命周期内电动汽车每次按键启动时执行阈值电压测量,并向微控制器提供电源开关数据,用于预测电源开关故障。
结语
随着电动汽车牵引逆变器的功率级别接近 300kW,人们迫切需要更高的可靠性和更高的效率。选择具有实时可变栅极驱动强度的 SiC 隔离式栅极驱动器有助于实现上述目标。UCC5880-Q1 附带设计支持工具,包括评估板、用户指南和功能安全手册,可协助您进行设计。
更多精彩内容欢迎点击==>>电子技术应用-AET<<

