Buck与Buck-Boost在小家电辅助电源中的应用
2024-04-24
来源:Excelpoint
在ACDC电源中,输入电压一般是来自电网的85V-265V交流高压,而输出电压则是3.3V、5V、12V等直流低压,因此需要开关电源来实现降压。开关电源有Buck、Boost和Buck-Boost三大经典拓扑,其中Buck与Buck-Boost均可实现降压功能。Synergy世辉是世健旗下子公司,拥有丰富的行业经验与专业的技术实力,世辉公司电源与新能源事业部FAE结合自身经验,针对小家电的辅助电源应用中该如何选择拓扑电路以及相关产品,展开详细介绍。
一、Buck电路

Buck电路是一个降压电路,Vi=Vls+Vo。因Vi>Vo,故具有降压作用。
(1)开关管S导通阶段

当开关闭合时,续流二极管D是截止的,由于输入电压Vi与储能电感Ls接通,因此输入-输出压差(Vi-Vo)就加在Ls上,使通过Ls上的电流线性地增加。在此阶段,除向负载供电外,还有一部分电能储存在电感Ls和电容Cr中。
(2)开关管S关断阶段

当开关断开时,Ls与Vi断开,但由于电感电流不能在瞬间发生突变,因此在电感Ls上就产生反向电动势以维持通过的电流不变。此时续流二极管D导通,储存在电感Ls中的电能就经过有D构成的的回路对负载供电。(主要是电容C对负载供电,此阶段一直给电容充电,维持电压稳定)
二、Buck-Boost电路

Buck-Boost电路的输入电压与输出电压的极性是相反的。
(1)开关管S导通阶段

当开关闭合时,输入电压通过电感L直接返回,在电感Ls上储能,此时电容Cr放电,给负载供电。
(2)开关管S截止阶段

当开关断开时,在电感Ls上产生反向电动势,使二极管D从截止变成导通。电感给负载供电并对输出电容充电,维持输出电压不变。
通过以上对比,可得知:Buck-Boost电路的输入电压与输出电压的极性是相反的。因此,Buck与Buck-Boost两者最大的区别就在于输入与输出电压的极性:Buck是同极性拓扑,即输出与输入电压的极性相同,二者共地;而Buck-Boost是反极性拓扑,即输出与输入电压的极性相反,输出端提供负压(相对输入电压)。

在小家电应用场景中的功率模块控制部分,工程师常用到双向晶闸管(TRIAC)等交流开关(AC Switch)。而使用负压驱动交流开关,就能实现更高的电路可靠性与兼容性。在使用交流开关的系统中,往往优先选择能输出负压的Buck-Boost;而在不需要负压驱动的系统中,则可以选择Buck拓扑:
•Buck的输入与输出端共地,更利于系统的多级拓展。
•Buck的电感电流利用率比Buck-Boost更高。在电感电流(IL)相同时,Buck能输出更大电流(IO)。

三、产品推荐
知道了如何选拓扑后,又该怎么选产品呢?世辉FAE推荐来自上海晶丰明源(BPS)的BP852X系列高性能开关电源驱动芯片,支持Buck和Buck-Boost拓扑,并具有极简的外围电路,可应用于低成本的小家电辅助电源设计,如:小家电辅助电源、电机驱动辅助电源、IoT/智能家居/智能照明等多个领域。该系列产品拥有众多的优秀特性,包括:
l 集成Vcc电容、续流二极管和反馈二极管
l 集成650V高压MOSFET
l 集成高压启动和自供电电路
l 低待机功耗50mW@230Vac
l 优异的动态响应速度,输出电压纹波小
l 降低音频噪声的降幅调制技术
l 改善EMI性能的频率调制技术
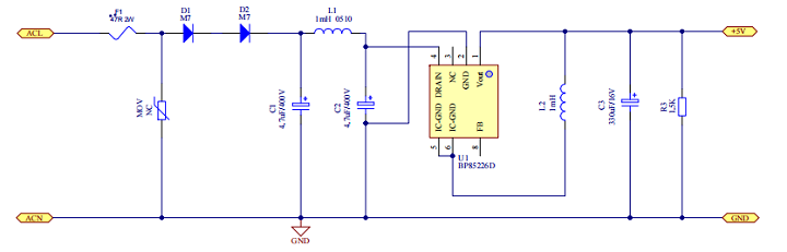
接下来,世辉FAE将以该系列的BP85226D为例,展开具体介绍。


图:封装与规格

图:电性能参数表

图:BP85226D应用原理图

图:产品实物

图:BOM表
四、PCB Layout及建议
1.IC-GND能起到散热作用,可以铜散热。但IC-GND是电压动点,在满足散热的条件下铺铜面积应尽量小;同时需远离输入交流端,以避免容性耦合产生EMI问题。
2.输出电感可能产生电磁干扰,建议远离芯片FB脚的同时,也远离输入端以避免EMI问题。为了芯片和电压动点远离交流输入端,建议将输入电解电容放置在芯片和交流输入端之间。
3.DRAIN接输入直流母线,为电压静点,可以铺铜散热。建议DRAIN和FB、IC-GND的走线距离大于2mm。
4.尽量减小功率环路面积以避免EMI干扰并提高系统可靠性。以Buck 为例,建议缩小输入电容、内置MOSFET、电感、输出电容组成的励磁回路,以及电感、输出电容、续流二极管组成的续流回路面积。
5.建议功率回路的走线宽而短, 以提高系统可靠性,比如母线到GND引脚的走线、GND到输出电容的走线等。
6.反馈回路面积与走线长度也应减小,以提高可靠性。
7.如果由于客观因素(例如PCB板形状等)导致Layout无法充分满足第5、6条建议时,可在VOUT和GND之间靠近引脚位置放置100nF(104)贴片电容,从而提高系统可靠性。


图:电感选取建议

图:负载调整率


图:启动波形

图:输出电压纹波

图:动态响应

图:传导EMI

图:浪涌

图:群脉冲测试

图:ESD测试*
*以上测试结果为实验室条件下真实测试下得出,实际产品视应用环境和批次差异,可能存在不同,晶丰明源保留最终解释权。

图:BP852X系列产品选型表
总结
晶丰明源的BP852X系列芯片具有极简的外围电路以及超高的集成度,能极大地降低应用方案的成本与备货难度;丰富的保护有助于加强系统稳定性;此外,该产品还兼具优秀的动态响应、待机功耗和输出调整等性能, 因此非常适合用于小家电的辅助电源。Synergy世辉可提供全系列产品及相关的技术支持。
关于世辉——世健旗下公司,助力“中国芯”发展
世辉电子(Synergy Electronics)于2019年成立香港和深圳公司,是世健系统(香港)有限公司旗下的全资子公司。作为一家具有创新力与活力的专业电子元器件分销商和解决方案供应商,世辉设有AIoT(人工智能+物联网)、PNE(电源与新能源)和Lighting(照明)三大事业部,团队成员均具有丰富的行业经验,可以为来自物联网通讯、安全、智能终端、电源、智慧能源、LED照明及智能照明等多个领域的客户,提供高品质的产品与强大的技术支持。
“芯”系中国,拥抱亚洲。世辉致力成为供应商和制造商沟通的桥梁,以热诚和专业拥抱中国市场,为原厂和客户提供最优质的服务。依托于世健在东南亚等海外地区的优质客户群体、成熟且广阔的销售网络,以及三十多年的深厚市场经验,世辉可以帮助“中国芯”积极走出国门,开拓出更广阔的市场天地,为“中国芯”的发展及成长奉献自身的一份力量。

