应对纳安级 IQ 系统中的性能挑战
2024-05-31
来源:德州仪器
本文重点介绍了在不同电源应用中实现纳安级 IQ(静态电流)的各种设计机制及其挑战。
内容概览
1.纳安级 IQ 在不同电源应用中的重要性
随着每一代设备的推出,延长电池寿命的需求日益增长,因此对降低 IQ 的要求也在不断提升。
2.在工业 BMS 监控器中实现纳安级 IQ
通过切换到仅在需要时启用器件基本功能的功耗模式,并利用电路层面的创新来降低 IQ。
3.在电压监控器中实现纳安级 IQ
为了延长电池寿命、实现常开式监控,需要毫微级IQ,同时需要低延迟才能实现快速故障报告。
当芯片处于待机模式时,其功耗由其低静态电流 (IQ) 定义,这里静态即指电路在未驱动任何负载时的安静状态。在电池管理系统 (BMS) 监控器、BMS 充电器、电压监控器和直流/直流转换器等电池供电型汽车和工业元件中,低IQ 延长了待机运行时间。但这些器件确实需要在待机模式下消耗一定的 IQ,以便维持高优先级功能和基本的功能安全特性,同时实现系统快速唤醒至运行模式。
纳安级 IQ 在不同电源应用中的重要性
随着每一代设备的推出,延长电池寿命的需求日益增长,因此对降低 IQ 的要求也在不断提升。这些设备可以配置为在正常模式、睡眠/待机模式或关断模式下工作。正常模式只占电源应用任务剖面的一小部分 [1];这类产品大部分时间都处于待机模式。在正常模式下,由于存在突发的高速通信,从电源汲取的电流可能为几毫安,而在进入睡眠或待机模式时,电流可能为几纳安。纳安级工作模式可以节省电量,从而延长电池寿命。
本文讨论了在工业和汽车 BMS 电池电压监控器、充电器、直流/直流转换器和电压监控器等不同电源应用中实现纳安级 IQ 的设计机制及其对应的挑战。一方面,实现更长电池寿命需要纳安级 IQ;另一方面,集成电路 (IC) 需要消耗一定的 IQ 来支持系统唤醒等功能。
在工业 BMS 监控器中实现纳安级 IQ
电动工具和电动自行车等许多电池供电产品都需要在不同的电源状态下平衡功能和 IQ。例如,处于运行状态(触发器触发时)的电动工具可能会消耗数安培的电流,这使得电动工具中所用电池监控器的 IQ 相对于系统的其余部分来说可以忽略不计。但是,同一电池供电的电动工具可能会在桌上静置数小时或置于睡眠模式数天时间,同时启用基本的保护功能。电动工具还应能够快速响应触发器触发。在这种低功耗状态下,BMS 监控器的 IQ 就变得尤为重要。
通过确保在睡眠模式下仍具备有效保护、已启用的稳压器(以保留系统微控制器 [MCU] 中存储器的内容),以及通过模数转换器进行的占空比电压、电流和温度测量,该系统仍能受到全面保护并准备好快速进行响应,同时相对于工作模式将功耗降低至十分之一或更低。TI 工业监控器具有多种睡眠模式选项,允许您选择是否使保护功能保持活动状态(使放电路径保持启用状态),是否将低压降稳压器保持启用(以允许系统 MCU 保留存储器内容并在几微秒而不是几毫秒内恢复),以及多种占空比电压、电流和温度测量选项,从而实现可进行定制来优化功耗和性能的安全、可操作睡眠模式。
在汽车 BMS 监控器中实现纳安级 IQ
电池控制单元 (BCU) 通常集成了 BMS 的主 MCU,并由12V 电池供电。MCU 无法直接以 12V 供电,因此电路板上会有直流/直流转换器或电源管理集成电路,用于产生MCU 的电源。BCU 上还具有 BMS 桥接器件,其作用是将 MCU 的串行外设接口/通用异步接收器/发送器通信协议转化为电池监控器的隔离式菊花链。
12V 电池会在车辆行驶期间充电,因此 12V 电压轨的电流消耗不太重要。当车辆停车且未进行充电时,高压接触器会断开,因此 >400V 电池会与系统断开连接,并且无法为12V 电池充电。尽管如此,12V 电池仍需为 BCU 和其他常开功能(例如遥控钥匙锁门或开锁)供电,而且供电时长尚不确定。低功耗对于这类常开设备非常重要。通常,对于所有常开功能,原始设备制造商 (OEM) 希望从12V 电池汲取的平均电流不超过 100µA。完全关闭 BCU可以将 BMS 功耗降至最低,但会导致系统在电池受损和出现危险情况时无法做出反应。相反,OEM 将 MCU 置于极低功耗状态,并依赖于桥接器件的反向唤醒功能。如图1 所示,该功能使得电池监控器能够在发生严重故障时向桥接器件发出警报,随后桥接器件唤醒 MCU,以便后者能够对故障做出响应。

图 1. 反向唤醒
桥接器件功耗越低,汽车在驻车状态下能够对其电池进行安全监控而不耗尽 12V 电池电量的时间就越长。TI BQ79600 在睡眠模式下的电流消耗<7µA,这降低了 12V电池的完全放电风险。
在工业家庭自动化充电器中实现纳安级 IQ
通过使用互联网连接设备来对电器和系统进行远程监控和管理,我们的家居变得越来越智能。可视门铃是一种不可或缺的智能家居配件,它提供高清图像和双向音频通信功能,让房主可以通过智能手机与来访者互动。大多数可视门铃都通过硬接线连接到 12V 至 16V 电源,但当现有布线或变压器陈旧或不兼容时,许多消费者都需要太阳能或电池供电的可视门铃。为了支持无线连接和门铃按钮按压操作,电池通常非常小。TI 的 BQ25622 和 BQ25638 降压充电器在仅电池模式下的 IQ 为 1.5µA,在关断模式下则为100nA,通过电源路径设计,可以在整个产品生命周期内尽可能地延长电池运行时间。
这些充电器仅在需要时启用器件的基本功能,从而降低了IQ,并且能够通过 TS 引脚监测电池温度,从而确保安全操作。如图 2 所示,芯片内部的开关将连接到 TS_BIAS 引脚的外部热敏电阻网络与 5V REGN 引脚隔离开来。通过启用占空比为 1% 的内部开关,该架构有助于消除影响充电器 I Q 的 99% 热敏电阻偏置电流。

图 2. BQ25622 和 BQ25638 中的 TS_BIAS 引脚。
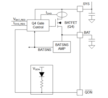
在运输模式下关闭系统电压,同时保持电池供电,可以进一步降低 IQ。如图 3 所示,BQ25622 和 BQ25638 集成了一个双向阻断内部场效应晶体管 (FET) (Q4),该晶体管将电池与处于关断状态的系统隔离开来。运输模式不仅适用于产品即将出厂装箱的情况,也适用于设备电池电量不足或用户希望关闭产品电源的情况。

图 3. BQ25620 方框图
在汽车 BMS 充电器中实现纳安级 IQ
2018 年,欧盟强制要求在欧洲市场上发布的所有汽车都必须配备紧急呼叫 (eCall) 系统。在车辆发生严重道路事故时,该系统将自动联系紧急救援人员,将车辆的 GPS 坐标发送到当地的紧急服务部门,并以无线方式发送安全气囊部署和碰撞传感器信息。eCall 系统拥有独立于车辆电池的专用电池,其电量必须足够支持进行 10 至 15 分钟的电话通话,在初始通话后 60 分钟内保持蜂窝网络连接,并确保可以随时正常运行。BQ25171-Q1 充电器 IC 发挥着至关重要的角色,负责在车辆启动后为 eCall 电池充电。在车辆熄火状态下,该充电器 IC 将进入睡眠模式,并仅消耗电池的 350nA 电流。低 IQ 有助于延长 eCall 待机时间,以便为紧急情况做好准备。
在电压监控器中实现纳安级 IQ
在待机模式下,汽车 OEM 为连接到电源电压轨上的所有电子设备分配了 100µA 的预算。这些电子设备可能包括电源监控器、负载开关、保护瞬态电压抑制二极管和直流/直流转换器。电压监控器中的纳安级 IQ 可帮助汽车 OEM 满足此系统级待机模式 IQ 预算。尽管待机 IQ 降低,但电压监控器器件无法延长其待机故障响应时间。功能安全要求规定了器件的故障响应,其特征是从检测到报告故障的容错时间间隔。该时间间隔的设计范围为 100µs 到 10µs 以下。
具有 1.5% 阈值检测精度的传统电源电压监控器解决方案在印刷电路板 (PCB) 上采用具有分立式电阻器的可配置分压器。为了降低系统 IQ,这些分立式电阻器的值需要按比例增大到几十兆欧。由于面积方面的限制,PCB 设计人员通常不会在其电路板上添加高阻抗检测电阻梯。因此,电阻梯集成到 TPS37-Q1 窗口监控器的裸片上。基准路径上的低 IQ 通过以下方式实现:对电压基准进行占空比调节并将基准存储在电容器上,并通过将内部检测电阻梯构造为非线性电阻梯并重新配置为恒阻区域和恒流区域之间,从而在较高电压下创建具有超高阻抗的检测电阻梯。
TPS37-Q1 等宽 VIN 窗口监控器需要处理外部高电压输入和内部子稳压电压之间的电压摆幅。动态电路能够检测上升和下降转换,通过在外部高电压域和内部稳压域之间的电平转换器上启用临时的涡轮模式,以缩短系统响应时间,同时保持低 IQ。
在工业和个人电子产品直流/直流转换器中实现纳安级 IQ
在诸如计量系统、烟雾探测器、智能手表、医疗传感器和助听器等电池供电系统中,总会有一到两个电压轨持续处于启动状态,以便为系统的微处理器、关键传感器或可能的通信总线供电。这些常开电压轨需要具有非常高的效率,以便延长电池运行时间,因此降低 IQ 非常重要。
TPS62843 降压转换器针对 50µA 至 300mA 的负载电流进行了优化,并具有省电模式,IQ 工作电流为 275nA,关断电流为 4nA。TPS63901 降压/升压转换器和 TPS61299 升压转换器都具有输入电流限制功能,可保护不支持高峰值电流的电池,例如纽扣电池。TPS63901 转换器具有动态电压调节功能,运行期间可在两个输出电压之间进行切换,并可在待机模式下通过降低系统电源电压来降低功耗。如图 4 所示,这些直流/直流转换器中的电阻器到数(R2D) 电路可设置输出电压,这有助于消除反馈电阻器中的漏电流,实现更小的解决方案尺寸和降低设计成本(因为选择输出电压所需的电阻器要少一个)。

图 4. 电源 IC 已启用,然后 R2D 电路以两个电流源级别运行:软启动和正常运行
图 5 展示了 LMR36502 降压转换器和 TPSM365R15 降压模块的超低运行 IQ。在 20V 至 60V 的整个工作电压范围内且常开电压轨需要运行的情况下,4µA 的工作 IQ 保持相对恒定,从而有助于延长电池寿命。

图 5. FSW = 1MHz 且 VOUT = 3.3V 时的 LMR365R0X 和TPSM365R15 IQ
在汽车直流/直流转换器中实现纳安级 IQ
在传感器、紧急呼叫系统和区域控制单元等许多常开型汽车应用中,长待机时间和高轻负载效率至关重要。
LMQ66430-Q1 降压转换器专为克服这些挑战而设计,可在 1mA 负载下实现 >85% 的效率,并在 13.5VIN 下实现1.5µA 的典型空载电流消耗。IC 会在启动时对 VOUT/FB引脚运行阻抗检查。如果没有检测到外部反馈电阻器,该器件将自动使用内部反馈网络来设置固定的 3.3V 或 5V 输出电压,这有助于尽可能地减少反馈网络中的泄漏并降低IQ。LMQ66430-Q1 使用一个内部低压降稳压器 (LDO) 来为 IC 的内部电路供电。与使用输入电压为 LDO 供电并带来效率损失的方式不同,LMQ66430-Q1 利用 VOUT/FB引脚提供的相同电压为内部 LDO 供电,随后偏置所有内部电路以尽可能地降低总 IQ。
另一个降压转换器 TPS62903-Q1 使用 R2D 接口来设置输出电压,从而减少漏电流。随着负载减小,TP62903-Q1会无缝转换到省电模式。在该状态下,IC 以脉冲频率调制(PFM) 模式运行,通过降低开关频率来在轻负载条件下保持高效率,如图 6 所示。这会将 IQ 典型值降低至 4µA。

图 6. 效率与输出电流间的关系(3.3VOUT,2.5MHz,1μH,自动 PFM 或脉宽调制)
结语
纳安级 IQ 与 TI 工艺技术实现的高电压电源芯片性能相结合,有助于延长多种类型电源应用中的待机运行时间。务必要了解最终产品的任务剖面,以便为系统或 IC 设计设定合适的 IQ 目标。
参考资料
1.德州仪器 (TI):应对低功耗应用中的低 IQ 挑战。
2. Zhou, D. et al. “Mission Profile Based System-Level Reliability Analysis of DC/DC Converters for a Backup Power Application.” IEEE Transactions on Power Electronics 33, No. 9 (September 2018)。
更多精彩内容欢迎点击==>>电子技术应用-AET<<

