中国科学家用AI破解多相催化领域50年难题
2024-12-11
来源:快科技
日前,中国科学技术大学教授李微雪团队在多相催化领域取得重大突破,其研究成果在线发表于《科学》杂志。
该研究利用人工智能技术揭示了负载型金属催化剂中“金属-载体相互作用”的本质,解决了困扰该领域近50年的难题。
报道称,自2017年起,李微雪带领团队历时8年,通过收集25种金属和27种氧化物的实验数据,使用可解释性AI算法构建了一个包含300亿个表达式的候选空间。

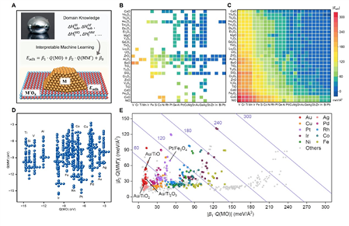
通过可解释性AI(A)和实验数据(B)建立金属-载体相互作用数学模型,“复原”缺失实验数据(C),量化金属-氧和金属-金属相互作用(D),解耦对MSI贡献(E)
最终,他们建立了一个具有明确物理意义的机器学习公式,首次完整揭示了影响金属-载体相互作用的两个关键物理量:“金属-氧相互作用”和“金属-金属相互作用”。
这一发现为理解金属-载体相互作用提供了全新视角,并提出了“强金属-金属作用”原理性判据,有效解释了目前几乎所有在这类体系中观测到的包覆现象。
值得一提的是,该研究还得到了中国科学院院士、清华大学教授李亚栋的高度认可,他认为该成果对高效负载型催化剂的理性设计极具指导价值。
此外,已有实验课题组利用此次提出的理论合成了新的催化材料体系,后续新催化反应的研究工作也在快速推进中。

分子动力学揭示氧化物包裹金属催化剂(A-D),金属-金属相互作用决定包覆界面结构与动力学(E-F),强金属-金属作用包裹原理性判据(H)

本站内容除特别声明的原创文章之外,转载内容只为传递更多信息,并不代表本网站赞同其观点。转载的所有的文章、图片、音/视频文件等资料的版权归版权所有权人所有。本站采用的非本站原创文章及图片等内容无法一一联系确认版权者。如涉及作品内容、版权和其它问题,请及时通过电子邮件或电话通知我们,以便迅速采取适当措施,避免给双方造成不必要的经济损失。联系电话:010-82306118;邮箱:aet@chinaaet.com。
