Windows重磅开源子系统
2025-05-20
来源:36Kr
每年初夏,科技圈总会迎来一波“新品大秀”,尤其是 5 月和 6 月几乎成了开发者的“小春晚”的热闹时刻——微软 Build、Google I/O、苹果 WWDC 轮番登场,带来一大波新技术、新工具,想方设法吸引开发者的注意。今年是微软打头阵,Build 2025 大会于 5 月 20 日凌晨 12:05 率先登场。
这场大会上,微软 CEO 纳德拉和 CTO Kevin Scott 亲自上阵,令人意外的是,一直不太对付的 OpenAI CEO Sam Altman 和特斯拉 CEO 马斯克,还有英伟达 CEO 黄仁勋,也都“出现”在这场大会上,只是以线上视频接入的形式,分别与纳德拉来了场关于合作、大模型、芯片等维度的简短对话。
整体来看,AI 无疑是微软最重要的战略方向。不过,今年「开源」也成了另一大贯穿全场的关键词,其不仅将 VS Code 上 Copilot 的核心功能开放了出来,就连适用于 Linux 的 Windows 子系统(WSL)也重磅开源了,实属令人意外!

当然,除了这些重磅发布,微软在这场大会上还有不少值得关注的技术创新。从产品体验到底层工具,AI 又为整个行业带来了哪些新变化?下面就一起来看看这场大会到底讲了些什么。
纳德拉开场z
有个小插曲是——就在纳德拉登台没几分钟,现场似乎有一些抗议者试图扰乱这场活动,好在大会很快回归正轨。
“我们正处在一轮平台变革的‘中局’阶段——一切开始迅速扩展、加速演进。”纳德拉在开场时这样描述当下的技术浪潮,“这有点像 1990 年代初 Web 技术刚起步时的情形,或者像 2000 年代云计算和移动互联网的快速崛起。”
他指出,当前的 2025 年,我们正迎来一个全新的 Web 扩展时代。“从一开始那几款整合式技术栈的产品出发,我们已经走到一个由云支持、更加开放且可扩展的 Web 架构阶段。”
在用于构建软件的开发者工具方面,数据显示,Visual Studio 系列产品目前的用户已超过 1500 万,GitHub 拥有超过 1.5 亿开发者,而 GitHub Copilot 的用户数也突破了 1500 万。纳德拉对此信心十足:“这一切,才刚刚开始。”

微软正在不断打磨开发者的利器
时下,微软正在不断升级这些工具:
Visual Studio 迎来多项功能更新,包括支持 .NET 10、引入实时预览和更流畅的设计时体验、强化 Git 工具链,以及为跨平台开发打造的新调试器。更新节奏也将调整为每月发布稳定版,让开发者能更及时获取新功能。
VS Code 刚刚发布了第 100 个开源版本,新增了多窗口支持,开发者现在可以直接在编辑器中查看和管理暂存区内容。
在 GitHub 方面,微软正推动 AI 与开源的深度结合。其宣布,将在 VS Code 中开源 Copilot 扩展(https://github.com/microsoft/vscode),并将这些 AI 驱动的功能直接集成到 VS Code 的核心代码库中,让 AI 成为开发体验的一部分,也为 GitHub Copilot 的持续演进打下基础。

针对 GitHub Copilot,微软表示,现在,它已能够帮助开发者完成如 Java 8 升级至 Java 21,或 .NET Framework 升级至 .NET 9 等版本迁移工作。Copilot 会自动处理依赖项更新、建议修复方案,并从开发者的修改中学习,从而让整个迁移过程更加顺畅、自动化。
微软还宣布推出一款专为站点可靠性工程(SRE)场景打造的自主代理——Azure SRE Agent。这款 SRE 代理能在发生线上故障时自动启动,执行初步排查、定位根因并尝试缓解问题,随后将事件报告记录为 GitHub Issue,并附带完整的修复建议项。开发者可进一步将这些修复任务分配给 GitHub Copilot 继续处理,从而实现闭环自动化运维。
更值得一提的是,微软首次推出完整意义上的Coding Agent,让 Copilot 从“对话式编程助手”升级为真正的“协作式开发伙伴”。

新版 Coding Agent 的使用操作非常简单:只需像分配任务给队友一样,把一个或多个 GitHub Issue 分配给 Copilot。你可以在 GitHub 网站、移动端或命令行中完成操作。此外,也可以直接通过 Copilot Chat 在 GitHub 或 VS Code 中发出指令,例如:
@github Open a pull request to refactor this query generator into its own class
一旦接收到任务,Coding Agent 会用 👀 表情回应,并在后台启动工作流程:它会启动虚拟机、克隆代码库、配置环境,并通过 GitHub Code Search 驱动的增强检索(RAG)技术分析代码。
工作过程中,这款代理会持续将修改内容以 Git 提交的形式推送到草稿 Pull Request 中,并更新描述。同时,你可以在会话日志中看到其推理和验证步骤,方便追踪思路与识别问题。
借助 Model Context Protocol(MCP),你还能将外部数据和能力接入代理。你可以在代码库设置中配置 MCP 服务器,也可以直接调用 GitHub 官方 MCP Server 获取数据。不仅如此,得益于视觉模型的加持,代理还能“看懂” GitHub Issue 中的图片,包括 bug 截图或功能草图。
任务完成后,Copilot 会标记你进行审核。你可以留下修改建议,代理会自动读取评论并提出相应的代码更新。它还会结合相关的 Issue 或 PR 讨论内容,以及项目中的自定义说明,确保理解你的意图并遵循项目规范。

Windows 大改革,WSL 重磅开源!
谈及微软,不得不提的一个操作系统那必然就是 Windows 了。在 Build 2025 大会上,微软再次强调了 Windows 在 AI 时代的重要角色。
其进一步推出了一项新计划:Windows AI Foundry,目标是把 Windows 打造成最适合构建 AI 应用的平台。
简单来说,Windows AI Foundry是微软内部用来开发 Windows Copilot、Recall(AI 记忆功能)、一键操作等 AI 功能的一整套工具和平台。现在,这些工具首次向开发者开放,而且覆盖范围不限于特定设备或芯片,无论你使用 CPU、GPU、NPU,甚至是在云端运行,都可以开发并部署自己的 AI 应用。

其中一个重要组件叫做Foundry Local,它内置了一个已经优化好的模型库,开发者可以直接在本地运行这些开源模型,完全不依赖云端。比如微软自己的Phi-Silica小语言模型,未来将会直接内嵌在 Windows 操作系统中。如果你想让它做一些定制任务,只需加入一个 LoRA(轻量适配器),就能快速完成“微调”,而不需要再重新训练整套模型。
微软认为,Phi-Silica 有望改变 PC 上 AI 推理的格局,让本地运行 AI 模型变得像调用普通系统功能一样简单。而开发者将因此能构建出更贴近用户、响应更快的智能体验。
如果你正在构建自己的模型,可以使用 Windows ML,它也是内置的 AI 推理运行时,可在 CPU、GPU 和 NPU 之间提供简化高效的模型部署。
除了模型本身,微软还提供了一系列新的 API,让开发者可以将用户的本地数据转化成向量,嵌入模型中,并构建带有“上下文理解”的 AI 应用——比如混合式 RAG(检索增强生成)系统。而所有这一切都在用户设备上完成,不依赖云端,数据也不会上传,更符合隐私保护的需求。
为了让这些应用更智能地与系统打通,微软还宣布 Windows 将原生支持 MCP(模型上下文协议)。这意味着 Windows 将内置多个 MCP 服务,比如文件系统、设置、窗口管理等,开发者可以构建兼容 MCP 的应用,并通过官方注册表连接这些服务,微软也会对这些接口进行性能和安全审查,保障用户体验和数据安全。
与此同时,令不少开发者颇为兴奋的是,Windows 正在深度拥抱开源,而其最新官宣的 WSL 完全开源就是一个很好的证明。

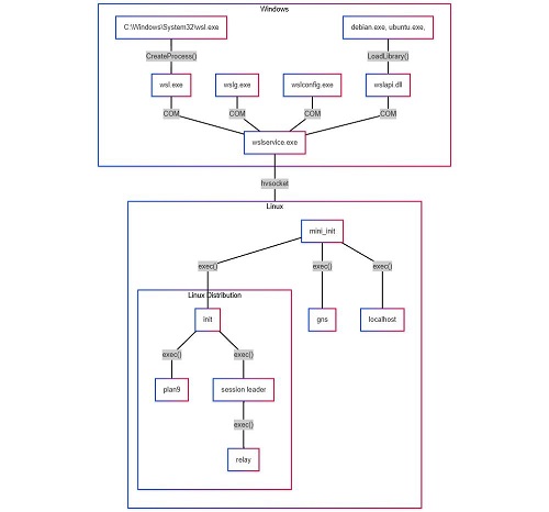
之所以想起来开源,微软表示,WSL 最早于 2016 年亮相,起初通过 Windows 内核中的 lxcore.sys 实现对 Linux 程序的支持,被称为 WSL 1。随着对兼容性的更高要求,微软在 2019 年推出 WSL 2,引入了完整的 Linux 内核,并陆续支持 GPU、图形界面和 systemd 等功能。

为了加快开发节奏,微软在 2021 年将 WSL 从 Windows 中剥离,作为独立包发布到 Microsoft Store,并在 2022 年推出稳定版 1.0。此后,微软持续迭代,推动用户全面转向新版本,并在 WSL 2.0.0 中带来了重大更新,包括网络镜像、代理支持和防火墙兼容等。
WSL 社区一直是其发展的核心动力,尽管此前无法访问源代码,许多开发者仍积极参与调试、反馈和功能建议。对此,纳德拉透露,其实早在项目刚启动时,社区就有人在代码仓库里提出希望开源 WSL 的请求。但当时 WSL 深度绑定在 Windows 系统镜像中,没法单独分离出来。如今,随着架构演进,微软终于实现了代码的“松耦合”,WSL 2 已经具备了独立运作的能力。
如今,WSL 开源后,社区终于可以直接贡献代码,这一变革有望进一步推动 Windows 成为跨平台开发的理想环境。

WSL 架构
值此,微软还“翻出当年的老帖子”,正式把它标记为“已解决”。


