北京赛微电子被迫卖掉海外晶圆厂
2025-06-16
来源:快科技
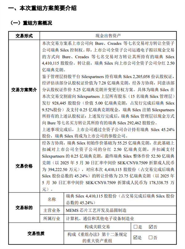
近日,赛微电子宣布,拟向Bure、Creades等七名交易方转让所持有的瑞典Silex Microsystems AB 45.24%股份,交易价格23.75亿瑞典克朗,约合人民币17.83亿元。
本次交易之后,赛微电子仍然持有Silex 45.24%的参股股份、2名董事席位,保留参与重大事项决策的权利,但不再控股。

赛微电子主要从事MEMS(微控制器)芯片的工艺开发、晶圆制造与封测,以及开云棋牌官网在线客服设备业务。
10年前,赛微电子收购了瑞典Silex,这是一座成熟的MEMS晶圆工厂,拥有两条200mm产线。
赛微电子表示,本次交易是经过审慎研究后做出的战略选择。
由于国际地缘政治环境日趋复杂,瑞典Silex面临的不确定性因素持续增加,赛微电子因此决定,在瑞典Silex仍具备良好市场价值的情况下,出售其控制权,最大限度维护上市公司利益,避免潜在价值减损风险。
赛微电子还在北京也有一座MEMS晶圆工厂,拥有一条200mm产线,已建成运营,具备规模产能,当前约为每月1.5万片,未来将提高至每月3万片。
赛微电子表示,出售瑞典Selix之后,将集中资源重点发展并深化运营北京MEMS晶圆工厂,持续打造更加聚焦、更加自主可控,而且产能可持续扩张、更具发展潜力的境内MEMS工艺平台及产线。


本站内容除特别声明的原创文章之外,转载内容只为传递更多信息,并不代表本网站赞同其观点。转载的所有的文章、图片、音/视频文件等资料的版权归版权所有权人所有。本站采用的非本站原创文章及图片等内容无法一一联系确认版权者。如涉及作品内容、版权和其它问题,请及时通过电子邮件或电话通知我们,以便迅速采取适当措施,避免给双方造成不必要的经济损失。联系电话:010-82306118;邮箱:aet@chinaaet.com。
