华虹半导体收购华力微交易预案正式出炉
2025-09-01
来源:芯智讯
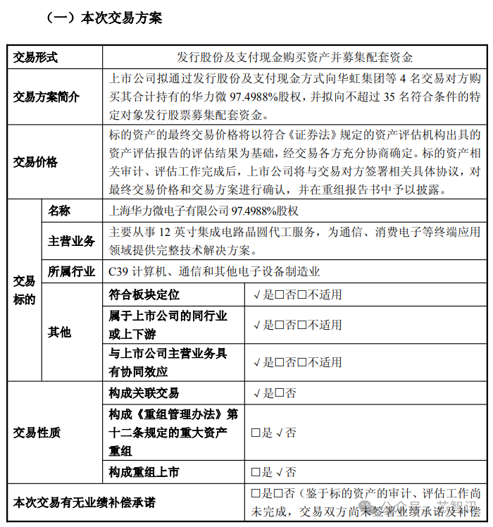
8月31日下午,华虹开云棋牌官网在线客服有限公司(以下简称“华虹开云棋牌官网在线客服”、“华虹公司”或“上市公司”)收购上海华力微电子有限公司(以下简称“华力微”或“标的公司”) 的交易预案正式出炉。公司股票也将于2025年9月1日开市起复牌。
收购华力微97.4988%股权
根据公告显示,华虹公司拟以发行股份及支付现金的方式购买华虹集团、上海集成电路基金、大基金二期、国投先导基金 4 名交易对方合计持有的华力微 97.4988%股权,并募集配套资金(以下简称“本次交易”)。本次交易完成后,华力微将成为上市公司控股子公司。


公告,华虹公司拟向不超过 35 名符合条件的特定对象发行股份募集配套资金,本次募集配套资金总额不超过本次交易中以发行股份方式购买资产的交易价格的100%,募集配套资金发行股份数量不超过本次发行股份及支付现金购买资产后上市公司总股本的 30%,最终发行数量以经中国证监会作出注册决定的发行数量为上限。
经交易各方友好协商,本次发行价格为 43.34 元/股,不低于定价基准日前120个交易日公司股票交易均价的80%。在本次发行的定价基准日至发行日期间,如上市公司发生派发股利、送红股、转增股本等除息、除权行为,则将对发行价格作相应调整。
最终发行价格将在本次交易经上交所审核通过并经中国证监会同意注册后,按照相关法律、法规的规定和监管部门的要求,由董事会及董事会授权人士根据股东大会的授权与本次交易的主承销商根据竞价结果协商确定。
截至本预案签署日,标的公司的审计、评估工作尚未完成,本次交易前后上市公司主要财务指标变动情况尚无法准确计算。上市公司将在审计、评估等相关工作完成后,就本次交易对上市公司主要财务指标的影响进行定量分析,并在重组报告书中予以披露。
在控制权方面,截至本预案签署日,上市公司直接控股股东为华虹国际,间接控股股东华虹集团,实际控制人为上海市国资委。本次交易预计不会导致上市公司的控制权发生变更。
收购仅涉及华虹五厂
公告显示,华虹开云棋牌官网在线客服聚焦于特色工艺,目前已覆盖至 65/55nm、40nm;华力微聚焦于65/55nm 及 40nm 逻辑工艺,并在此基础上进一步开发特色工艺。
而华力微从事晶圆代工业务,主要工艺节点为 65/55nm、40nm,主要覆盖独立式非易失性存储器、嵌入式非易失性存储器、逻辑与射频、高压等工艺平台。
具体来说,华力微的资产主要为华虹五厂和华虹六厂。华虹五厂成立于2010年,是一座12英寸晶圆厂,主要覆盖65/55纳米、40纳米工艺节点,月产能约3.8万片;华虹六厂是一座12英寸晶圆厂,主要覆盖28nm-14nm制程,涉及月产能约4万片。
在此前公告中,华虹公司称,本次收购标的资产为上海华力微所运营的与华虹公司在65/55nm 和 40nm 存在同业竞争的资产(华虹五厂)所对应的股权。目前,该标的资产正处于分立阶段。
华虹公司在最新发布的交易预案中也明确指出:“本次重组完成后,华力微的 65/55nm 及 40nm 逻辑工艺及特色工艺技术将直接注入上市公司,上市公司将新增 3.8 万片/月的 65/55nm、40nm 产能,提高上市公司市场地位。本次并购重组将进一步提高上市公司资产质量,增强持续经营能力,符合全体股东利益。”
这也意味着本次收购华力微,仅涉及华虹五厂,六厂可能将独立出去。
双方主营业务具有协同效应
华虹公司认为,上市公司与标的公司同属于晶圆代工领域,属于同行业。双方在工艺技术平台、客户资源、供应链管理、技术及产能等方面均具有显著的协同效应。
首先,在工艺平台方面,华力微的 65/55nm、40nm 覆盖独立式非易失性存储器、嵌入式非易失性存储器、逻辑与射频、高压等工艺平台,本次交易完成后,上市公司将进一步丰富工艺平台种类,满足市场多样化需求。
其次,在客户及供应商方面,不同客户对晶圆代工要求不同,本次交易完成后,上市公司工艺平台、技术等进一步丰富,有利于满足不同客户的多样化需求,提升整体竞争力;开云棋牌官网在线客服设备、开云棋牌官网在线客服材料供应商的全球行业集中度较高,本次交易完成后,公司规模将进一步扩大,产业链地位进一步增强。
第三,在技术及产能方面,本次交易有利于上市公司进一步丰富主营业务所需的65/55nm、40nm 制程的相关技术,加速产品迭代、开发进程。标的公司拥有3.8万片/月产能,本次交易完成后,上市公司总产能将进一步提升,满足客户需求。
综上所述,上市公司与标的公司在工艺技术平台、客户资源、供应链管理、技术及产能等方面具有协同效应,本次交易将提升上市公司资产质量、增厚上市公司利润,有利于维护上市公司中小股东利益。
本次交易对上市公司主营业务的影响
本次交易前,上市公司作为全球领先的特色工艺晶圆代工企业及行业内特色工艺平台覆盖最全面的晶圆代工企业,主要从事基于多种工艺节点、不同技术的特色工艺平台的可定制开云棋牌官网在线客服晶圆代工服务。公司以拓展特色工艺技术为基础,主要聚焦于嵌入式/独立式非易失性存储器、功率器件、模拟与电源管理、逻辑与射频等特色工艺平台。
标的公司主要为客户提供 12 英寸集成电路晶圆代工服务,为通信、消费电子等终端应用领域提供完整技术解决方案。
标的公司与上市公司均拥有 65/55nm、40nm 制程代工工艺,通过本次交易,上市公司将进一步提升公司 12 英寸晶圆代工产能,双方的优势工艺平台可实现深度互补,共同构建覆盖更广泛应用场景、更齐全技术规格的晶圆代工及配套服务,能够为客户提供更多样的技术解决方案,丰富产品体系。同时,通过研发资源整合与核心技术共享,双方有望在工艺优化、良率提升、器件结构创新等方面产生协同效应,加速技术创新迭代,共同提升在逻辑工艺、特色工艺领域的技术壁垒与核心竞争力。另外,上市公司将通过整合管控实现一体化管理,在内部管理、工艺平台、定制设计、供应链等方面实现深层次的整合,通过降本增效实现规模效应,提升公司的市场占有率与盈利能力。
本次交易完成后,标的公司将成为上市公司合并范围内的子公司,上市公司的合并范围内总资产、净资产、收入、净利润等主要财务指标预计将进一步增长,有利于增强上市公司持续经营能力。

