宇树科技计划今年Q4提交IPO文件
2025-09-04
来源:芯智讯

9月2日,杭州宇树科技股份有限公司(以下简称“宇树科技”,Unitree)在社交媒体平台“X”正式宣布,其正在积极推进首次公开募股(IPO)的筹备工作。预计将于2025年10月至12月期间向证券交易所提交IPO备案文件,届时将正式披露相关运营数据。
宇树科技还在声明中透露,2024年公司的四足机器人收入占比达到65%,人形机器人业务收入占比达30%,其余5%的收入来自相关组件及零部件销售。其中,约80%的四足机器人用于研究、教育和消费领域,其余20%用于检查和消防等工业领域。人形机器人则完全用于研究、教育和消费领域。
宇树科技表示,自成立以来,公司一直致力于高性能通用机器人在民用领域不同行业的应用,并在公司官方网站、产品手册、合作伙伴协议和各种其他文件中做出了明确的声明和限制。敬请各方谨慎识别,不要将其他公司的机器人产品或第三方改装设备视为宇树科技产品。希望宇树科技的机器人能够为世界各地的人们带来更安全、更愉快的生活。
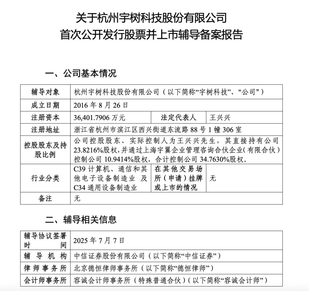
据中国证监会官网消息,7月18日,杭州宇树科技股份有限公司(以下简称:宇树科技)已在浙江证监局办理辅导备案,并披露了首次公开发行股票并上市辅导备案报告。辅导机构为中信证券股份有限公司,律师事务所为北京德恒律师事务所,会计师事务所为容诚会计师事务所。

根据辅导工作安排,辅导机构最早将于2025年10月,对宇树科技是否达到发行上市条件进行综合评估,并协助其按相关规定准备首次公开发行股票并上市申请文件。
根据资料显示,宇树科技创立于2016年8月26日,是一家专注于足式机器人及灵巧机械臂研发、生产和销售的高新技术企业。公司总部位于浙江省杭州市滨江区,创始人王兴兴是一位拥有十余年足式机器人研发经验的知名专家。
宇树科技从四足机器人起步,逐步拓展至人形机器人领域,现已发展成为全球四足机器人市场占有率近70% 的行业领导者,业务范围覆盖全球50%以上的国家和地区。
根据辅导备案文件显示的控股结构,王兴兴直接持股23.82%,并通过上海宇翼合伙间接控制10.94%股份,合计控制34.76%的股权。
宇树科技自成立以来完成了多轮融资,吸引众多顶级投资机构。最近一轮的C+轮融资在今年6月完成,融资金额近7亿元,该轮融资始于去年底,由中国移动旗下基金、腾讯、锦秋、阿里、蚂蚁、吉利资本共同领投,绝大部分老股东跟投。投前估值超过100亿元。
整体来看,宇树科技的股东阵容堪称豪华,包括红杉中国、顺为资本、美团、深创投、源码资本、中信证券、腾讯、阿里等知名机构。其中,红杉中国从Pre-A轮开始便持续跟投;雷军旗下的顺为资本 于2021年7月独家投资了宇树科技的A轮融资,投资金额为1000万美元; 美团创始人王兴在早期曾错过投资机会,但随后美团战略投资部均迅速跟进,成为重要股东。
值得关注的是,公司注册资本在2025年6月18日出现大幅增长,从288.9031万元增至3.64017906亿元,增幅超过百倍。

