在各种不同类型的光源中,高亮度LED(发光二极管)目前增长势头良好,正开始替代白炽灯、卤素灯、荧光灯、HID氙气灯等其它种类的光源。过去,由于受到光线输出的限制,LED只适用于仪器发光。近年来,高亮度LED(HBLED)开始用于建筑照明、装饰照明,以及标识牌照明等。HBLED亦成为CCFL(冷阴极荧光灯)光源的有力替代品,用作液晶电视和显示器的背光照明。随着HBLED技术的不断发展,HBLED发光效率可以达到35至50lm/W(流明/瓦),已经超过了白炽灯和卤素灯,并可以与荧光灯相媲美。如果HBLED技术进一步改善,发光效率将高达100lm/W,从而超过荧光灯,并最终与HID灯一决高下。
应当指出,HBLED可以非常容易地实现全范围内的调光,而荧光灯的调光不仅困难,成本也高,且当光输出低于50%时不能调光。
HBLED的颜色、尺寸和额定功率各不相同。不同型号之间的电气特性(尤其是正向压降)差异较大;不同批次产品之间也有着很大不同,因而公差范围很宽。此外,正向压降的负温度系数也增加了为具体应用确定一款合适电源的难度。当前市场上出售的HBLED驱动电源大部分只是提供恒定电压。这种方法虽然直观上来讲易于被非技术用户所理解,但实际上增加了系统的局限性,同时降低了效率。
HBLED根据电流而不是电压确定等级。例如,一个HBLED系列会包含多个型号,具有不同的颜色和正向压降,但额定电流却完全一致,如350mA或700mA。除了单只销售以外,HBLED还广泛以包含多支相连发光管的面板形式出售。
串联HBLED电路中每只LED电流相同,不过正向压降不同(其值位于4V区间内),因此一串HBLED的累积电压会迅速增加。为防止面板的供电电压超过预期值,一般面板同时采用串联与并联LED网络。例如,LumiledsFlood面板上有12支LED接成6个并联LED对,如图1所示。
在上述情况中,制造商将HBLED接为并联对。由于它们的正向压降表现为负温度系数,为防止其中一只LED比另一只导入更多电流,必须在生产时进行精确匹配。不幸的是,即使少量失配也会在工作中产生巨大影响,因为如果一只LED与另外一只相比正向压偏低,其导入电流就会略高,温度上升也会较快,因此正向压降降低的速率将高于另一只,从而进一步加剧不平衡。即使制造商成功选择了匹配的二极管,但由于六对相互串联,每一对的正向压降也各不相同。这种情况下,整个面板的总电压为单只HBLED正向压降的六倍。该面板目前有六种不同颜色可供选择,正向压降在17V至21V之间。此外,公差相比之下也较大,如白光面板的电压范围为16到24V。电压的温度系数为-12mV/摄氏度,也就是说如果在25度室温下面板的电压为17V,那么在温度为50度时电压将为16.7V。与此同时,无论在何种情况下,面板的额定电流都保持在700mA。
目前市场上出售的HBLED电源显然无法为上述LED阵列提供电能,除非增加一个串联限流电阻。增加这个电阻后额定17V的面板可以在24V定压与700mA电流下正常工作,同时却会产生(24-17)×0.7=0.49W的不必要散热能耗。这有悖于节能照明的精神。另外,限流电阻也不是非常精确。当用一个24V电源以700mA为一个17V面板供电时,可以计算出电阻值为:(24-17)/0.7=10W。然而,如果面板电压只有16V,则供电电流变为(24-16)/10=800mA,远高于额定电流,会导致面板上LED的过驱动,降低使用寿命。另一方面,如果面板电压为18V,则电流为(24-18)/10=600mA,导致光输出明显减弱。毫无疑问,在正向电压随温度变化的效应下,恒压方案表现出明显的缺陷,驱动HBLED显然需要恒流电源。
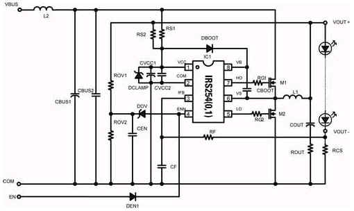
国际整流器公司最近推出了IRS2540控制IC,采用降压转换器结构设计,可在很宽的输入电压和输出负载条件下提供稳定的已调整电流源,适用于多种不需要隔离的应用,比如电源已经隔离,或类似交通信号灯等HBLED被封装在2级外壳中外界无法接触的装置。应该指出的是,在建筑照明中,荧光灯或HID灯的电子镇流器与交流线之间一般也不存在电流隔离。
Buck电路结构只适用于输入电压高于输出电压的应用情况,比如大多数的标志牌、装饰和建筑应用场合。HBLED最常见的故障是短路,在串联工作方式下,当一支LED出现故障时,所有其它LED仍会正常工作。但在并联结构中,一支LED短路会导致所有其它LED熄灭。如图1所示,如果阵列中一支HBLED出现短路故障,与其成对的另一只LED将不再工作,而其它LED仍能正常发光。

图1典型的12支HBLED面板
基于IRS2540的Buck转换器采用独有的高侧驱动器,可连续监控负载电流,并通过时间延迟滞后控制法,精确地调节电流,该方法已获得专利。

图2 IRS2540LED转换器
LED能够从DC总线或直接从整流后的交流线上获得电能,因此整个系统显得非常简单灵活。无论Buck稳压器开关处于ON还是OFF状态,悬浮的高侧驱动器都可以确保IRS2540探测LED的负载电流,从而提供优势明显的平均电流控制功能。与此相反,其它系统只能在ON期间探测电流,只能采用峰值电流控制。由于平均电流控制器不仅仅在ON期间,同时也可以在OFF期间进行调节,从而能够在更宽的线路和负载范围上工作而不会超出设计极限,因此自身具有稳定调节的特点。

图3 IRS2540平均电流控制
优点:简单的设计理念就能实现非常精确的电流控制,且自身具有稳定性,不需要复杂的电路分析。
由于LED负载需要最小纹波的直流电流,因此无论是峰值电流模式控制还是平均电流模式控制,都采用在连续导通模式下工作的恒流驱动器。
在IRS2540例子中,必须注意限制硬切换过程中的应力,即包含在负载电流超过或低于基准电平的时间以及Buck开关状态改变时间之间的定义延迟。这一延迟与负载电流(IFB)的dI/dT相结合部分决定了系统运行时的频率与占空比,同时频率与占空比还进一步取决定于Buck电感、输出电容值以及转换器的输入、输出电压值。
由于输出电流恒定,且开路保护容易实现,因此这种结构本身就提供过载和短路保护。
众所周知,开关电源设计如果采用峰值电流控制并在连续模式下运行,由于次谐波振荡从而存在运行不稳定的风险。
采用斜坡补偿(slopecompensation)可以解决这一问题,但目前市场上的某些LED控制器并不支持振荡器电容连接,因此很难实施。另外,斜坡补偿也会引起被检测电流与实际LED负载电流之间的误差。
也有人试图采用固定OFF时间(而不是固定频率)的工作方式来解决这一问题。这样虽然可以缓解次谐波振荡问题,且占空比也大于50%,但是,为了增加占空比必须降低频率,从而导致频率在占空比范围内的大幅波动。
对一个50%占空比、100kHz频率、固定OFF时间的系统,90%占空比时频率必须为20kHz,而10%占空比时频率为180kHz。
由于ON和OFF时间都可以独立变化,占空比的变化从而对频率几乎没有影响,因此IRS2540不存在上述限制。
频率大范围变动的缺点是必须相应增大电感值。
有一种观点认为,从滤波器简单性考虑,固定频率系统较基于IRS2540的可变频率系统具有电磁兼容性(EMC)优势。但现在人们意识到这种观点建立在固定频率电路的滤波器设计比可变频率系统简单这一误解基础上,因此固定频率方案慢慢转向可变频率方案。不过,如果系统需要频率变动达到一定的数量级,系统对滤波器的要求会会相应更高。
图4中的开发板演示了IRS2540工作原理:以1.2A电流驱动一串17V正向电压LED,直接采用经整流的110V交流电源,在175kHz频率下效率高达85%以上。

图4 IRS2540LED转换器开发板
很多应用领域都需要调光功能。此外,主色调不同的LED相互组合可以通过调节各种颜色的强度产生所有光谱色,从而为显示、标识和气氛照明产生各种不同效果。基于IRS2540的Buck稳压器系统能够调节脉宽调制(PWM)控制信号逻辑电平的全范围内作调节。PWM信号频率相对较低,可用于切换LED驱动电流的开、关,并通过占空比在不改变光输出颜色的情况下改变光输出强度。
PWM调光控制信号如图5所示。高频Buck转换振荡器在“突发模式”下运行,以调节LED的平均电流。信号频率不会过低而产生闪烁。同时简化了与基于微控制器的调光控制电路的连接。

图5调光工作
有了高亮度LED,建筑师、设计者、规范制定者和制造商能够为剧院、工作室、夜总会、餐馆和其它需要高亮照明的地点创造出前所未有的照明效果及灯光亮度。例如,通过使用DMX512协议等数字控制,各个角度都可以显现出生动变化的照明效果。无论灯具是嵌在台面、天花板还是墙面,灯具尺寸都不再决定照明角度。伴随HBLED技术的不断改进,照明世界正在经历天翻地覆的变化。
HBLED与白炽灯和荧光灯相比具有使用寿命长,维护成本低,以及不容易受到潮气影响等优势,因而非常适合景观照明与室外照明。与传统灯泡不同,LED内部没有灯丝等易碎元件,无需轻拿轻放。基于IRS2540的转换器是上述应用领域的理想选择。
