引言
发电厂中的继电保护、自动装置、信号装置、事故照明和电气设备的远距离操作,和电力、电信、冶金、石化、化工等领域补给电源一般采用直流电源,而直流电源部分由蓄电池组、充电设备、直流屏等设备组成,所以直流电源的输出质量及可靠性直接关系到各个企业的安全和可靠的生产。因此,发电厂的直流系统被人们称为企业的“心脏”。当直流系统发生一点接地故障时,一般情况下是不会立即产生危害性后果,但是,若发生两点或多点同时接地, 则可能造成信号装置、控制回路和继电保护装置的误动作,致使断路器跳闸,或直接造成直流操作电源短路,从而引发严重的电力系统" title="电力系统">电力系统事故。因此,在直流系统中,绝对不允许在一点或多点长时间接地的情况下使用设备。必须对直流系统进行连续的在线监视,一旦发现有接地故障,监控系统应立即发出报警,提示现场工作人员检查并排除接地故障,以避免发生严重的电力系统故障。
监控系统主要完成直流系统对地电阻的检测。检测内容包括:1、正负母线对地电阻;2、支路对地电阻;3、判断哪条母线接地。本文主要讨论两种接地检测及接地电阻计算的方法。
方案
测量接地电阻大致可以分为两种方法:交流法测电阻和直流法测电阻。使用交流法测量电阻,就是在系统上,叠加一个交流信号,利用交流电流传感器去检测漏电流,从而计算出接地电阻。由于这种方法受到分布电容的影响,要想使测量的结果满足一定的要求,我们必须严格控制交流信号的幅值和频率,这就使得交流信号源电路变得较为复杂,也增加了交流信号源设计的难度,同时检测交流信号也相对复杂而且检测精度也不同程度的受到分布电容的影响。另一方面,在系统上叠加一个交流信号,也就相当于人为的向系统增加干扰源,影响了系统的稳定性,同时也在一定程度上制造了系统隐患。由于这些原因,人们又提出了直流法测电阻,但是现有的、使用直流法测电阻的系统,也只能在以下两种情况下测量出接地电阻,并发出报警信息:1、单根母线接地;2、所有接地支路都正接地或者负接地。在正负母线同时接地或支路既正接地同时也负接地的时候,系统一般很难准确的检测出接地情况,并准确计算出接地电阻值,在这种情况下,笔者提出两种解决方案。
方案1
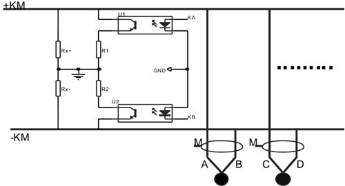
如图1框图所示,电阻R1和R2串联在正负母线间,并在两电阻间接地,使得系统在正常工作的情况下,能够保证正负母线有一个稳定的电压u+和u-;Rx+和Rx-为虚拟接地电阻;图右半部分为用户负载,M点为漏电流传感器输出点。
在系统中,我们实时监控正母线电压U+、负母线电压U-和漏电流传感器M点的电压值,根据这三个电压值和u+、u-,我们便可以得出母线和支路接地的极性,母线和支路接地电阻的大小。
1、 接地极性判断:|u+|+|u-|=a(a为常数,正负母线间电压),故当正母线接地或支路B、D点接地时,U+的绝对值会减小,U-的绝对值会增加;当负母线接地或支路A、C点接地时,U+的绝对值会增加,U-的绝对值会减小,从而我们可以得出母线接地情况;根据M点的电压值(当没有接地时,电压接近零伏;正接地时,输出正电压;负接地时,输出负电压。),便可获知是哪个支路接地和其接地极性,
2、 接地电阻值计算:由M点的电压Vm,可以计算出漏电流的大小Im(不同支路的霍尔漏电流传感器,M点的电压和支路电流有着不同的对应关系)。所以,支路电阻可由如下公式得出:

当两母线同时接地且对地电阻同比例减小时,母线电压没有被拉偏,支路的霍尔电流传感器也检测不出电流的变化,所以这种情况我们是很难检测出有接地发生的,即使理论上是可以计算出接地电阻值,但是在实际开发中是不可实现的。

图1 电桥法测接地电阻1
方案2
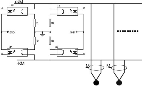
为解决方案1存在的弊端,即当两母线同时接地且对地电阻同比例减小时,接地电阻不可求,笔者现在提出第二种方案,在这种方案中,所有情况的接地电阻都可以求得,现分析如下:
如图2框图所示,电阻R1、R2和R3、R4分别构成两对电桥,并由光耦来选择哪对电桥接地;图右半部分为用户负载,M点为漏电流传感器输出点。
接地极性判断:同方案1;
接地电阻值计算:由M点的电压Vm,可以计算出漏电流的大小Im(不同的霍尔漏电流传感器,M点的电压和支路电流有不同的对应关系)。当计算支路电阻时,选择R1、R2电桥,断开R3、R4电桥,即可得出支路电阻为:

其次,选择R3、R4电桥,断开R1、R2电桥,检测正负母线电压U2+,U2-,即可得到:

由方程1和方程2组成的方程组,即可求得母线接地电阻Rx-、Rx+。

图2 电桥法测接地电阻2

图3 系统框图
如图3所示,该设计大致可分为:采集部分、电桥选择部分、通讯部分、显示部分、报警部分,所有部分由CPU统一管理。首先,CPU根据不同方案选择不同的电桥,然后采集母线电压和霍尔电流传感器M点电压,将采集到的电压在CPU内进行处理,最终将处理后的信息通过通讯模块上传给主卡或上位机,且同时实时在显示模块上显示并根据上传数据进行实时报警。
结语
本文主要介绍了在电力系统中直流检测" title="直流检测">直流检测的两种方法,由于直流检测比之交流法检测有着很多优点,所以目前大多数直流系统都采用直流检测法去监控,但是目前的直流检测方法还存在着很多弊端,针对这种情况,笔者提出这两套方案。由于这两套方案的电路实现简单,软件结构也并不复杂,所以其具有很好的应用价值。本文所介绍的方案,已成功的应用在哈尔滨九洲电气股份有限公司的多功能监控装置上,其检测结果理想,最小可检测27K欧姆的接地电阻故障,精度可达到±5%,若精选器件,可达到更高的精度。
