前言
长期以来,以Flash Memory为存储体的SD卡因具备体积小、功耗低、可擦写以及非易失性等特点而被广泛应用于消费类电子产品中。特别是近年来,随着价格不断下降且存储容量不断提高,它的应用范围日益增广。当数据采集系统需要长时间地采集、记录海量数据时,选择SD卡作为存储媒质是开发者们一个很好的选择。在电能监测以及无功补偿系统中,要连续记录大量的电压、电流、有功功率、无功功率以及时间等参数,当单片机采集到这些数据时可以利用SD作为存储媒质。本文主要介绍了SD卡在电能监测及无功补偿数据采集系统中的应用方案。
设计方案
应用AT89C52读写SD卡有两点需要注意。首先,需要寻找一个实现AT89C52单片机与SD卡通讯的解决方案;其次,SD卡所能接受的逻辑电平与AT89C52提供的逻辑电平不匹配,需要解决电平匹配问题。
通讯模式
SD卡有两个可选的通讯协议:SD模式和SPI模式。SD模式是SD卡标准的读写方式,但是在选用SD模式时,往往需要选择带有SD卡控制器接口的MCU,或者必须加入额外的SD卡控制单元以支持SD卡的读写。然而,AT89C52单片机没有集成SD卡控制器接口,若选用SD模式通讯就无形中增加了产品的硬件成本。在SD卡数据读写时间要求不是很严格的情况下,选用SPI模式可以说是一种最佳的解决方案。因为在SPI模式下,通过四条线就可以完成所有的数据交换,并且目前市场上很多MCU都集成有现成的SPI接口电路,采用SPI模式对SD卡进行读写操作可大大简化硬件电路的设计。
虽然AT89C52不带SD卡硬件控制器,也没有现成的SPI接口模块,但是可以用软件模拟出SPI总线时序。本文用SPI总线模式读写SD卡。
电平匹配
SD卡的逻辑电平相当于3.3V TTL电平标准,而控制芯片AT89C52的逻辑电平为5V CMOS电平标准。因此,它们之间不能直接相连,否则会有烧毁SD卡的可能。出于对安全工作的考虑,有必要解决电平匹配问题。
要解决这一问题,最根本的就是解决逻辑器件接口的电平兼容问题,原则主要有两条:一为输出电平器件输出高电平的最小电压值,应该大于接收电平器件识别为高电平的最低电压值;另一条为输出电平器件输出低电平的最大电压值,应该小于接收电平器件识别为低电平的最高电压值。
一般来说,通用的电平转换方案是采用类似SN74ALVC4245的专用电平转换芯片,这类芯片不仅可以用作升压和降压,而且允许两边电源不同步。但是,这个方案代价相对昂贵,而且一般的专用电平转换芯片都是同时转换8路、16路或者更多路数的电平,相对本系统仅仅需要转换3路来说是一种资源的浪费。
考虑到SD卡在SPI协议的工作模式下,通讯都是单向的,于是在单片机向SD卡传输数据时采用晶体管加上拉电阻法的方案,基本电路如图1所示。而在SD卡向单片机传输数据时可以直接连接,因为它们之间的电平刚好满足上述的电平兼容原则,既经济又实用。

这个方案需要双电源供电(一个5V电源、一个3.3V电源供电),3.3V电源可以用AMS1117稳压管从5V电源稳压获取。
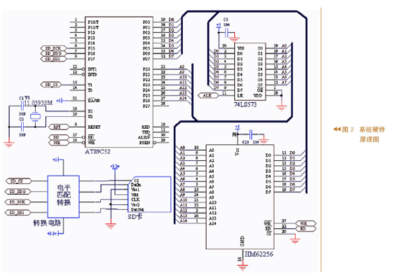
硬件接口设计
SD卡提供9Pin的引脚接口便于外围电路对其进行操作,9Pin的引脚随工作模式的不同有所差异。在SPI模式下,引脚1(DAT3)作为SPI片选线CS用,引脚2(CMD)用作SPI总线的数据输出线MOSI,而引脚7(DAT0)为数据输入线MISO,引脚5用作时钟线(CLK)。除电源和地,保留引脚可悬空。
本文中控制SD卡的MCU是ATMEL公司生产的低电压、高性能CMOS 8位单片机AT89C52,内含8K字节的可反复擦写的只读程序存储器和256字节的随机存储数据存储器。由于AT89C52只有256字节的数据存储器,而SD卡的数据写入是以块为单位,每块为512字节,所以需要在单片机最小系统上增加一片RAM。本系统中RAM选用存储器芯片HM62256,容量为32K。对RAM进行读写时,锁存器把低8位地址锁存,与P2口的8位地址数据构成16位地址空间,从而可使SD卡一次读写512字节的块操作。系统硬件图如图2所示。

软件设计
SPI工作模式
SD卡在上电初期自动进入SD总线模式,在此模式下向SD卡发送复位命令CMD0。如果SD卡在接收复位命令过程中CS低电平有效,则进入SPI模式,否则工作在SD总线模式。
对于不带SPI串行总线接口的AT89C52单片机来说,用软件来模拟SPI总线操作的具体做法是:将P1.5口(模拟CLK线)的初始状态设置为1,而在允许接收后再置P1.5为0。这样,MCU在输出1位SCK时钟的同时,将使接口芯片串行左移,从而输出1位数据至AT89C52单片机的P1.7(模拟MISO线),此后再置P1.5为1,使单片机从P1.6(模拟MOSI线)输出1位数据(先为高位)至串行接口芯片。至此,模拟1位数据输入输出便完成。此后再置P1.5为0,模拟下1位数据的输入输出,依此循环8次,即可完成1次通过SPI总线传输8位数据的操作。
本文的实现程序把SPI总线读写功能集成在一起,传递的val变量既是向SPI写的数据,也是从SPI读取的数据。具体程序如下:(程序是在Keil uVision2的编译环境下编写)
sbit CS=P3^5;
sbit CLK= P1^5;
sbit DataI=P1^7;
sbit DataO=P1^6;
#define SD_Disable() CS=1 //片选关
#define SD_Enable() CS=0 //片选开
unsigned char SPI_TransferByte(unsigned char val)
{
unsigned char BitCounter;
for(BitCounter=8; BiCounter!=0; BitCounter--)
{ CLK=0;
DataI=0; // write
if(val&0x80) DataI=1;
val<<=1;
CLK=1;
if(DataO)val|=1; // read
}
CLK=0;
return val;
}
SD卡的初始化
对SD卡进行操作首先要对SD卡进行初始化,初始化的过程中设置SD卡工作在SPI模式,其流程图如图3所示。

在复位成功之后可以通过CMD55和ACMD41判断当前电压是否在工作范围内。主机还可以继续通过CMD10读取SD卡的CID寄存器,通过CMD16设置数据Block长度,通过CMD9读取卡的CSD寄存器。从CSD寄存器中,主机可获知卡容量,支持的命令集等重要参数。SD卡初始化的C语言程序如下:
unsigned char SD_Init(void)
{ unsigned char retry,temp;
unsigned char i;
for (i=0;i<0x0f;i++)
{ SPI_TransferByte(0xff); //延迟74个以上的时钟
}
SD_Enable(); //开片选
SPI_TransferByte(SD_RESET); //发送复位命令
SPI_TransferByte(0x00);
SPI_TransferByte(0x00);
SPI_TransferByte(0x00);
SPI_TransferByte(0x00);
SPI_TransferByte(0x95);
SPI_TransferByte(0xff);
SPI_TransferByte(0xff);
retry=0;
do{ temp=Write_Command_SD(SD_INIT,0);
//发送初始化命令
retry++;
if(retry==100) //重试100次
{SD_Disable(); //关片选
return(INIT_CMD1_ERROR);
//如果重试100次失败返回错误号
}
}while(temp!=0);
SD_Disable(); //关片选
return(TRUE); //返回成功
}
数据块的读写
完成SD卡的初始化之后即可进行它的读写操作。SD卡的读写操作都是通过发送SD卡命令完成的。SPI总线模式支持单块(CMD24)和多块(CMD25)写操作,多块操作是指从指定位置开始写下去,直到SD卡收到一个停止命令CMD12才停止。单块写操作的数据块长度只能是512字节。单块写入时,命令为CMD24,当应答为0时说明可以写入数据,大小为512字节。SD卡对每个发送给自己的数据块都通过一个应答命令确认,它为1个字节长,当低5位为00101时,表明数据块被正确写入SD卡。
在需要读取SD卡中数据的时候,读SD卡的命令字为CMD17,接收正确的第一个响应命令字节为0xFE,随后是512个字节的用户数据块,最后为2个字节的CRC验证码。
可见,读写SD卡的操作都是在初始化后基于SD卡命令和响应完成操作的,写、读SD卡的程序流程图如图4和图5所示。


结束语
实验结果表明单片机使用12MHz的晶体振荡器时,读写速度和功耗都基本令人满意,可以应用于对读写速度要求不高的情况下。本文详细阐述了用AT89C52单片机对SD卡进行操作的过程,提出了一种不带SD卡控制器,MCU读写SD卡的方法,实现了SD卡在电能监测及无功补偿数据采集系统中的用途。
