USB标准其中一个特性是从主机为插入的USB外设供电。从过去的串行和并行端口变化到USB,这种进步可使连接到PC的各种器件数大大增加。
除直接供电USB器件外,USB更有用的一个功能是用USB电源进行电池充电。由于很多便携装置(如MP3播放机,PDA)与PC交换信息,所以,电池充电和数据交换同时在一条缆线上进行将会使装置方便性大大增强。把USB和电池供电功能结合起来,扩大了“非受限”装置(如移动web相机连接PC或不连接PC工作)的工作范围。在很多情况下,不必携带不方便的AC适配器。
从USB对电池充电可以复杂也可以简单,这取决于USB设备要求。对设计有影响的因素通常是“成本”、“大小”和“重量”。其它重要的考虑包括:1)当设备插入到USB端口时,带放电电池的设备能够以多快的速度进入完全工作状态;2)所允许的电池充电时间;3)受USB限制的电源预算;4)包含AC适配器充电的必要性。本文从电源观点详述USB之后,将针对这些问题给出解决方案。
![]() |
|
图1 USB电压降(来自通用串行总线规定Rev2.0) |
![]() |
|
图2 USB器件插孔 |
![]() |
|
图3 从USB简单充电100mA和从AC适配器充电350mA不需要枚举,这是因为USB充电电流不超过“一个单元负载”(100mA)。3.3V系统负载总是从电池汲取电流 |
USB电源
所有主机USB设备(如PC和笔记本电脑)至少可以供出500mA电流或每个USB插口提供5个“单元负载”。在USB述语中,“一个单元负载”是 100mA。自供电USB插孔也可以提供5个单元负载。总线供电USB插孔保证提供一个单元负载(100mA)。根据USB规范和图1的说明,在缆线外设端,来自USB主机或供电插孔的最小有效电压是4.5V,而来自USB总线供电插孔的最小电压是4.35V。这些电压在为锂离子电池充电时(一般需要 4.2V),其余量是很小的。
插入USB端口的所有设备开始汲取的电流不得大于100mA。在与主机通信后,器件可决定它是否可以占用整个500mA。
USB外设包含两个插孔中的一个。两个插孔都比PC和其他USB主机中的插口要小。“SeriesB"和更小的“Series Mini-B”插孔示于图2。从SeriesB的引脚1(+5V)和4(地)和Series Mini-B的引脚1(+5V)和5(地)得到电源。
一旦连接,所有USB设备需要主机对其加以识别。这称之为“枚举”。在识别过程中,主机决定USB设备的电源以及是否为其供电,对于被认可的设备可以将负载电流从100mA增大到500mA。
简单的USB/AC适配器充电电路
某些非常基本的设备不希望额外的软件开销,此开销对有效USB电源的分类和最佳使用是需要的。若设备负载电流限制到100mA(在USB中称之为“一单元负载”),则任何USB主机、自供电插孔可以对设备供电。对于这样的设计,一个非常基本的充电器和稳压器电路示于图3。
每当器件连接USB或插入AC适配器时,此电路就为电池充电。在同一时间,系统负载总是连接到电池,在这样的情况下,通过简单的线性稳压器(U2)可提供高达 200mA电流。若系统连续地汲取这样的电流量而电池正在以100mA电流从USB充电,则电池仍将放电,这是由于负载电流超过了充电电流。在大多数的小系统中,峰值负载只发生在总工作时间的一小部分时间内,所以只需要平均负载电流小于充电电流,电池仍将充电。当连接AC适配器时,充电器(U1)最大电流增加到350mA。若在同一时间连接USB和AC适配器,则AC适配器自动处于优先供电的地位。
U1的一个特性是USB规范所要求的(也是一般充电器的法则),即决不允许电流从电池或其他电源输入回馈到电源输入。在一般充电器中,用输入二级管可保证做到,但最小的USB电压 (4.35V)和所需的锂离子电池电压(4.2V)之间的差值很小,甚至用肖特基二极管也是不合适的。基于此原因,在U1 IC中断开全部反向电流通路。
图3的电路有一些局限性,使它不适于一些可充电的USB设备。最明显的局限性是其相当低的充电电流,使得对大于几百毫安一小时的锂离子电池充电耗费时间很长。第二个局限是负载(线性稳压器输入)总连接到电池。在这种情况下,系统不能够在插入后立即工作,这是因为电池深度放电,在电池达到一个足够的电压使系统工作之前有一段延迟时间。
负载切换和增强型电路
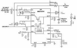
在更先进的系统中,充电器或围绕充电器需要一些增强性能。这包括可选择的充电电流以适应不同电源或电池的供电能力,插入电源时的负载切换以及过压保护。图4所示电路增加了这些功能,它是借助于充电器IC电压检测器驱动的外部MOSFET实现的。
MOSFET Q1和Q2以及二极管D1和D2旁路电池,直接连接有效(USB或AC适配器)电源输入与负载。当电源输入有效时,DC输入具有优先地位;U1防止在同一时间两个输入都有效。二极管D1和D2防止通过“系统负载”电源通路产生的输入之间的反向电流,而充电器具有内置电路排除通过充电通路(在BATT)的反向电流。
MOSFET也提供AC适配器过压保护(高达18V)。欠/过压监控器使AC适配器电压只在4V和6.25V之间。
MOSEFT Q3在不存在有效外部电源时导通,使电池连接到负载。当USB或DC电源连接时,PON(电源开关)输出立即断开Q3,使电池与负载断开。系统在加外部电源时能立即工作,既使电池深度放电或损坏也能立即工作。
当连接USB时,USB器件与主机通信决定负载电流是否可以增加。若主机允许,负载开始在一个单元负载并增加到5个单元负载。5到1个单元负载的电流范围对于一般充电器(不是设计用于USB)来说存在一个问题。一般充电器的精度,尽管可满足高电流要求,但通常在低电流设置方面不能满足要求,这是由于电流检测电路的偏差造成的。其结果是小范围充电电流(1个单元负载)必须设置得足够低,以保证不会超过100mA限制。例如,对于500mA的10%精度而言,输出必须设置为450mA,以保证它不会超过500mA。这仅仅是可接受的;然而,为了保证低充电电流不超过100mA ,其额定电流必须设置为50mA,而最小值可能是0mA,这显然是不可接受的。若USB充电在两个范围都有效,则需要有足够的精度,使得最大可能的充电电流不超过USB限值。
在某些设计中,系统电源要求用小于500mA USB预算分别供电负载和充电电池是做不到的,但用AC适配器就不成问题。图5所示电路(图4的简化子系统)是一个经济的连接方法。USB电源不直接接到负载。充电和系统工作仍然发生在USB电源,但系统保持与电池的连接,其限制和图3一样:在连接USB时,若电池深度放电,则系统可以在工作前有一段延迟。若连接DC电源,则图5工作状态与图4相同,无等待时间,与电池状态无关,这是因为Q2截止,通过D1系统负载从电池转到DC输入。
镍氢电池充电电路
尽管锂离子电池能为大多数便携装置提供最好的性能,但NiMH(镍氢)电池仍然是低成本设计的可行选择。在负载要求不是太严格时,保持低成本的一个好方法是用NiMH电池。这需要一个DC-DC变换器升压,一般从1.3V电池电压提升到器件可用的电压(一般为3.3V)。由于任何电池供电器件需要稳压器,所以,DC-DC变换器仅仅是一个不同的稳压器。
图6所示电路,用独特的方法为NiMH电池充电,并且不用外部FET在 USB输入和电池之间切换系统负载。“充电器”实际上是一个工作在电流限制下的DC-DC升压变换器(U1)。以300和400 mA之间的电流为电池充电。尽管没有精密的电流源,但它具有适当的电流控制,甚至在电池短路时也能够保持电流控制。DC-DC充电拓扑相对于一般线性方案的最大优势是能有效地利用有限的USB电源资源。在以400mA电流NiMH电池充电时,电路从USB输入仅汲取150mA。而充电时剩余350mA用于系统。
二极管D1实现从电池到USB的负载拉出。不连接USB时,升压变换器产生3.3V输出。连接USB时,D1上拉DC- DC升压变换器(U2)输出到4.7V左右。当U2输出上拉时,它自动关闭而从电池汲取的电流小于1mA。在USB连接时,若对于输出从3.3V变换到 4.7V不能接受,则可以加入一个与D1串联的线性稳压器。
此电路的限制是依靠系统来控制充电结束。U1仅仅做为一个电流源,若长期不管它,它将会过充电电池。R1和R2置U1的最大输出电压为2V,做为安全限值。“Charge Enable”(“充电使能”)输入起到系统结束充电作用以及枚举前降低USB负载电流的作用,这是由于充电器的150mA输入电流大于一个负载。■
![]() |
|
图4 SOT-23功率MOSFET可增加有用的性能(如过压保护和加外电源时断开电池)。当电池充电无负载时,有效电源直接驱动系统。 |
![]() |
|
图5 简单的设计使USB电源不直接接到负载,而是由DC输入到负载。当USB连接时,系统仍然由电池供电,而电池也正在充电。 |
|
|
|
图6 简单的NiMH充电/电源配置自动传送电源到USB,而设有复杂的MOSFET开关阵列。 |






