近年来,低压差稳压器(LDO)在各类电子设备,尤其是对电能有苛刻需求的消费类电子中,得到了广泛的应用。但随着更低压差应用需求的发展,由于LDO拓扑架构的限制,越来越难以满足应用的需求。于是,基于新型拓扑架构的超低压差稳压器(ULDO)应运而生。
ULDO与LDO的差异
LDO是一种用途极为广泛的集成电路(IC),它的优点有:电路架构简单、输出纹涟波很低、外部组件很少且简单等等。一般的LDO架构为:一个误差放大器驱动一个P型MOSFET,利用回授电位与参考电位做比较,使输出保持在正确的电压。但是当系统中需求的是超低压差、低输出电压(0.8~1.8V)、高输出电流时,用传统单电源、P-MOSFET的架构来设计LDO就变得相当困难了。因此AX6610-6615超低压差稳压器系列产品采用N-MOSFET来当驱动器,以相同大小的驱动器来说,N-MOSFET的驱动特性一般来说是优于P-MOSFET的。但在低输入电压时,N-MOSFET的驱动特性又显不足,且可能不适合整个IC的工作电压。为此,采用了另一组电源输入来提供IC稳定的工作电压,并且大大提升N-MOSFET之驱动能力。藉此方法达成低电压输入转换低电压输出并且能驱动大负载电流。
ULDO的特性和拓扑架构
AX6610-6615系列ULDO产品设计皆采用双电源之架构来设计,电源VIN为输出转换的来源,电源VCNTL为内部电路所用电源。再搭配使用N-MOSFET作为驱动器。AX6610-6615的参考电位设计在0.8伏特,因此最低的可输出电压可达0.8伏特。其输出电压软启动时间仅有1毫秒,可大幅降低开机时的电流浪涌。输入电压VIN、VCNTL皆具有过低电压监测功能,当输入电压过低时会停止输出,可避免本身IC端与后方系统端的功能误动作。此外,为了确保后端系统所得到的电压正确无误,本产品具有POWER-OK引脚,用以提供后端系统告警之用。本身IC内部具备一90欧的放电电阻,在输出关闭时会启用,具有自我快速放电功能。过电流保护电路,会在电流超过安全范围时予以限制。若当输出处于短路状态时,还将启动输出周期性开启机制,不让输出电流持续处于高压差且限制电流值的状态(因为此时之发热功率为最大)直到短路状态被解除。在持续重载或大跨压下,热量会持续累积,温度会上升,当到达最高温度容许值时,会启动过温保护功能,此时会关闭输出,以避免IC烧毁,直到温度恢复到回复点,此时输出将会被重启。此外在线性稳定度、负载稳定度与电源抑制比等指标上(PSRR),AX6610-6615亦有相当优异的表现。
ULDO的应用趋势
在要求“低价、外型轻薄和具备移动上网功能”的未来4C产品前提下,其中的电源设计方案必须摒弃传统方案的如下缺点:
1.外部零件复杂
2.较高的输出噪声和待机功耗
3.较高的BOM成本
为此阿瑟莱特科技特别针对例如UMPC/MID产品而推出兼具极简化外围组件和超低压差的1A~5A的ULDO线性稳压器,即AX6610~AX6615系列,并且为因应其产品轻巧和对省电的要求,例如在搭载Intel ATOM或VIA NANO平台上的电源所需提供UMPC/MID的各组低电压转换所要求的稳定电源供应方案。
例如: 1.5V转1.2V稳定供给802.11/蓝牙wireless模块所需的1A~5A电源管理方案或1.8V/1.5V转1.1V供给系统芯片集PCH(Platform Controller Hub)的2A~4A动态电源所需,可将外部所需要的组件减到最少并且能比传统的开关式稳压器得到更低的纹波噪声,对客户而言有极高的性价比。

图1:AX661x 系列ULDO芯片架构方框图。
AX6610~6615系列为可提供在大电流,超低压差,低纹波干扰,又兼具极低待机功耗(30μA以下)的线性电压转换器,输入电压最低可由1.1V到最高5伏,输出电压可以在0.8~3.3伏之间依需要调整,主要应用于低电压输入输出的线性电压转换器,笔记本电脑型计算机,主机板,网络系统...等装置的电压转换。
AX6610-6615应用上提供高抗噪声功能(PSRR高达-65dB)及稳定的工作电压,输出电压的瞬态响应快,而且提供Power-OK输出功能,方便提供电源监测,输出电容可适用于固态电容(铝/钽)及陶瓷电容(MLCC),其内部具有完整的系统保护功能包括软启动、低电压锁定(UVLO)、短路保护(SCP)、过温度保护(OTP)及过电流保护(OCP)功能而不需使用外部多余组件即可做到上述功能而且使电路设计达到极小化的要求。
AX6610-6615采用底部无遮蔽垫的SOP-8 LEP无铅封装,利用散热片可以将热量导至印刷电路板上,大幅降低组件表面温度以符合UMPC/MID应用需求。

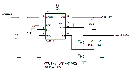
图2:AX6610的典型应用电路。
阿瑟莱特科技(AXElite Technology)在今年3Q还刚刚推出比AX66xx系列拥有更高耐电压(达到24V)并且具有大电流输出,极低压差特性的AX1201~AX1204系列ULDO方案,其高耐压的特性非常适合UMPC/MID/Netbook的5V或12V低失真电源需求如TV/监视器的音频电源或UMPC/MID之充电座的电源需求。
