射频识别(RFID)市场出现强劲增长,2004年其销售额高达17亿美元,2008年预计将达到59亿美元。这种激增的需求受到来自下一代RFID系统的带动,下一代系统将会提供非视距的可读性、改进的安全性,并可以重新配置产品信息。这些应用包括了库存跟踪、处方用药跟踪和认证、汽车安全钥匙,以及安全设施的门禁控制等。在很多以前的出版物中可以找到有关RFID应用与发展良机的细节。这些功能将可能通过EPC-Global Class 1 Gen 2(即欧洲和国际上的ISO-18006标准)协议所定义的超高频(UHF)系统来实现。这些功能还将利用最新的CMOS工艺节点通过标签/阅读器的技术创新来实现,例如射频/模拟以及混合信号集成电路(IC)设计。许多新的IC要求取决于EPCGlobal Class 1 Gen 2协议,以及无源-反向散射UHF RFID标签电路中的几个关键射频模块的设计与仿真。可以采用仿真工具来研究在几个最差系统级工作条件下的关键IC的性能度量。
工作在125或134kHz低频(LF)或者13.56MHz高频(HF)范围内的电感回路无源RFID系统,其工作距离仅限于大约1m的范围。UHF RFID系统工作在860至960MHz以及2.4GHZ的工业科学医疗(ISM)频段。其具有更长的工作距离,对无源标签而言典型工作范围为3至10m。标签从阅读器的射频信号接收信息和工作能量。如果标签在阅读器的范围内,就会在标签的天线上感应出交变的射频电压。该电压经过整流后为标签提供直流(DC)电源电压。通过调制天线端口的阻抗来实现标签对阅读器的响应。这样一来,标签将信号反向散射给阅读器。
阅读器通过位速率范围在26.7至128kbps之间的双边带幅移键控(DSB-ASK)、单边带幅移键控(SSB-ASK)或者反相幅移键控 (PR-ASK)调制来实现对射频载波的调制,将信息发送给一个或多个标签。采用脉冲间隔编码(PIE)格式来实现调制。此时,数据通过对载波在不同的时间间隔进行脉冲编码来表示0或1b,并将其发送给标签。通过频带分配和数据协议的标准化,EPC-Global最先通过统一世界范围内的不同系统来降低整体成本。这一行动将采用相对廉价的CMOS技术来抵消设计新的复杂IC所产生的高昂费用。
采用更新的工艺节点预计将减少芯片面积的20%。由于涉及到数量,降低系统成本的努力主要集中在无源标签的单位成本。其目标是将成本降低一个数量级,减少到每个标签仅几美分。
无源标签的调制不同于一般的射频通信方案,这是因为阅读器的信号还为标签供电。在无源反向散射系统中,距离是通过标签可以获得的辐射功率由前向链路(阅读器到标签)来决定的。新式的Gen-2标签的设计目标是将阅读距离最大化,并同时实现与该协议的兼容。距离方程(公式1)决定了理论距离,此时标签将接收到足够的电源来对阅读器做出响应。

其中:EIRP=有效各向同性辐射功率,Ptag=标签天线输出所要求的功率,Gtag=标签天线增益,λ=射频载波的自由空间波长。
关闭阅读器电源减少了标签所获得的电源。由于该调制方案中信号在大部分时间处于其最大值,因此具有极大优势。然而,这种调制效率极低。这导致相对宽的信道或低的数据速率。
每个EPC Class 1 Gen 2指标,阅读器传输的功率高达4W EIRP。在950MHz的载波频率下,信道损耗在3m距离处是36.9dB。那么,标签天线的功率是-0.88dBm。

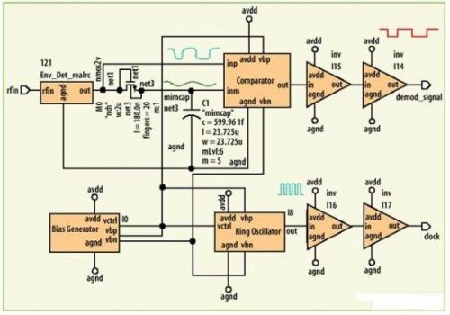
在这一少量的可用功率和低直流功率转换效率(整流器效率平均约为20%)下,CMOS标签电路一般工作在仅几微安电流的一伏特电压下。由于无源 RFID标签必须具有低成本并节省功耗,将标签设计为采用相对简单的幅度调制(AM)技术来实现从阅读器接收信号。UHF RFID标签模拟前端包括了几个内部模拟子模块。该模拟前端实现了DC电源、接收信号检测/解调制和发送调制等全部的模拟处理。图1中的模块图表示了典型 UHF RFID标签的模拟前端以及数字状态机。

整流器通过天线将接收到的射频能量转换为DC电源,为所有的其他模块供电。接下来是作为电压调节器的稳压器,其限制并调整了由整流器产生的电压。复位子模块提供了复位信号,来表明经过整流的电压已经达到了可靠的和规定的水平。就其本身而言,包络检测器检测并解调制阅读器的数据信号,还产生数字解调信号。环路振荡器产生用于数字状态机的时钟。调制器通过改变天线端口的负载阻抗将调制信号调制到标签天线。所有模拟前端电路通过Ansoft的 Nexxim电路仿真器采用Cadence Virtuoso设计环境以及TSMC 0.18-μm标准CMOS工艺库进行仿真。
为了将足够低的输入电压转换达到可能满足CMOS电路工作的电压,图2中的整流器模块采用具有倍增级联单元的级联Dickson电压倍增电路。该设计基于采用二极管连接、最小栅长PMOS晶体管的四级电荷泵作为整流器。这些PMOS晶体管的衬底端被连接到栅和漏端(反向偏置),以此来减少有效的阈值电压。通过采用Nexxim的谐波平衡仿真进行优化,来获得该晶体管的尺寸和金属-绝缘层-金属(MIM)电容的值。整流器的输出直接提供给电压调节器。

通过在稳压器电路之后采用电压限幅器来实现电压调节。该限幅器电路确保了电压调节器的输入电压水平低于3.3V晶体管的击穿电压。该电压调节器包括了启动和自偏置电路、带隙参考电路以及电压调节器。该稳压器的输出电压水平被设为1.25V,这将是数字电路以及其他模拟电路的电源电压。仿真表明稳压器的静态电流消耗小于200nA。当电荷泵电路产生的电源电压足够高时,复位信号变为“低”状态来初始化数字电路的状态机。为了避免错误触发,复位电路提供了必要的迟滞特性。
解调器和环路振荡器
解调器是由快速电荷泵、峰值检测器和比较器组成。快速电荷泵检测经过ASK调制的射频信号的包络。此后,包络由峰值检测器作进一步的处理后来获得其缓慢变化的均值,该峰值检测器是由二极管连接的MOSFET和电容形成的。然后,包络信号及其缓慢变化的部分相比较来产生数字格式的解调信号。该比较器如图3中所示,其被设计为轨到轨共模输入范围满足宽的标签工作范围。其迟滞输入—输出特性还使得其可以工作在噪声环境下。环路振荡器是按照 Sundaresan等人报导的方式进行设计的。作为标签IC的时钟产生器,该设计提供了4MHz的额定振荡频率。其对工艺和温度的变化都不敏感。

调制器根据数字输入信号来改变连接到天线的变容二极管的电容。通过调整电容,改变了天线的雷达截面(RCS)。阅读器检测到这些变化,使得反向散射信息可以在阅读器一侧被恢复。变容二极管通过隔直电容连接到天线端。通过变容二极管的电压由图3中间的反偏电流控制。该电流可以减慢电容改变的速度,因此反向散射调制信号可以满足FCC辐射规范。
由整流器电路看过去的输入阻抗主要是容性的。天线必须与这一容性输入相匹配来将整流器从入射波吸收的能量最大化。由于对成本的敏感性,在天线实现阻抗匹配,而不是采用分立的集总元件是适当的。天线设计的目标是调整天线的尺寸以便其电抗与芯片的输入阻抗的电抗谐振。在Ansoft Designer中采用平面矩量法电磁场求解器对天线的行为进行仿真。

图4是标签前端的输入阻抗图。其采用Nexxim的谐波平衡引擎在拉源阻抗的大信号条件下进行仿真。功率转换到标签电路的最佳源阻抗在 900MHz是Zs=35+j155Ω,当实现天线设计时,Zs还是理想的输入阻抗。采用达到Zs输入阻抗的目标来实现优化,以便可以从源(或天线)传输最大的功率。最终的设计如图5所示,其在整个UHF RFID频段内平坦的阻抗响应下产生了Za=34.3+j155Ω的输入阻抗。其还拥有1.95dB增益的宽全方向图。

在全部必要的电路和天线设计之后,要花时间将所有模块放入系统仿真器中来实现通信链路分析。在Ansoft Designer中实现了两个分离的系统平台来完成链路测试。阅读器到标签(例如上行链路)和标签到阅读器(例如下行链路)测试平台如图6所示。在两个实例中阅读器都采用行为模型来实现。对于标签到阅读器的测试,也包括了在阅读器一侧的行为级PSK解调器,来恢复PSK反向散射调制信号。

EPCglobal协议提供了长连续波(CW)脉冲来允许标签在发送数据之前上电。以下的仿真结果表示了在引导CW发射期间的上电行为(图 7)。在深幅度调制(AM)的条件下可以观察到电源电压纹波。恢复后的PIE波如图8中的绿线所示。


图9表示了在标签一侧作为输入的返回调制数据。如前所述,阅读器通过RCS的变化接收反向散射的能量。尽管在阅读器一侧可以看到数据恢复,但其噪声很大。所恢复的时序和脉冲周期与经过调制的信号输入极为相关。

本文提出了基于商用0.18μm CMOS工艺的EPC Global Class-1 Generation-2 UHF RFID标签电路设计。采用标准晶圆厂库器件和已建立的IC设计流程阐明了标签模拟前端的设计和仿真,该模拟前端包括了整流器、电压调节器、复位、解调器和调制器电路等。采用Nexxim来实现额外的谐波平衡和源拉仿真。文中所示的天线设计提供了与整流器输入阻抗的共轭匹配。为了将所有这些方面组合在一起,顶层验证组合了行为模型、HFSS天线系统模型以及Nexxim瞬态仿真。这样,表明了该设计为上行链路和下行链路都提供了可靠的DC电源和解调后的信号。请参见图10。(Ansoft公司)

