0 前言
人工气候室是在环境试验、科学研究(诸如种养殖、植保、组培、生物工程)等领域应用广泛的实验设备。它能模拟自然界的各种气象条件,按照实验要求精确控制室内的温度、湿度、光照以及CO2等指标,复现各种气候环境。为研究不同物种的生长、发育、生理、生化过程创造了环境条件。因此,人工气候室广泛应用在科研、现代农业、医药、冶金、化工、林业、环境科学及生物遗传工程等领域。
在人的日常生活中,人的居住空间也是一个人工环境。空气污染,直接威胁人的身体健康;噪音污染,影响人的情绪、工作、休息、饮食,可以导致神经衰弱;温度过热、过冷,导致人的不适,耗费电能;空气过湿,将使人们感到沉闷和窒息;空气过燥,又会使人的口腔感到不适,甚至可能发生咽喉炎等疾病。如果能系统自动控制这个最常见的空间,人的生活将更舒适。所以说,这是一个很有发展前途的课题,国内外学者已经进行了相关系统的研制[3]、 [5]。本文也就其中最难测量的物理量——湿度进行研究。
1 湿度检测的原理无线
本系统通过单片机AT89C51[1]及其各种接口电路来实现湿度的检测。其工作原理是: 电容式相对湿度传感器的容值随着湿度的变化而线性的变化,通过信号检测和转换电路将变化的电容转换成与之对应的变化的电压,再由A/D转换器把模拟电压信号转换为数字信号并送入到单片机中,单片机对采集到的信号进行滤波处理并通过查表得到实际测量的湿度值,之后通过单片机的各外部接口电路显示该湿度值,或通过其与上位机的接口把此值送入到上位机进行保存及打印等操作。
2 系统的硬件构成及功能设计
图1是系统结构原理图,其中下位机以单片机AT89C51为核心,配以湿度检测和传送电路、A/D转换电路、存储器电路、时钟电路、看门狗复位电路、串行通信电路、键盘和LED显示电路及电源电路等组成。

图1系统结构原理图
本系统的湿度传感器采用高精度的HS11000电容式相对湿度传感器[2],它采用电容式湿度敏感元件,其特点是尺寸小、响应时间快、线性度好、温度系数小、可靠性高和稳定性好。在相对湿度为0%~100%RH范围内,电容量由162pF变到200pF时,其误差不大于±2%RH,而且响应时间小于5s,温度系数为0.04pF/℃,可见该湿度传感器受温度的影响是很小的。为了保存数据的原始记录,
AT89C51单片机作为检测仪的核心部分。主要负责将A/D转换模块采集到的数据进行处理并送至LED显示模块实时显示;响应键盘输入,查看或修改用户设定的湿度上限值。文献[4]采用DSP实现了温湿度控制器的设计,但是由于DSP的价格较高,不宜应用在各种场合中。
2.1 A/D转换
A/D转换电路负责把模拟电压信号转换为数字信号,本系统采用了以10位开关电容逐次逼近A/D转换器为基础而构造的CMOS A/D转换器TLC1549,它具有片内采样-保持电路,还有差分高阻抗基准电压输入,抗干扰,可按比例量程校准转换范围,总不可调整误差达到±1LSB Max(4.8mV)等特点。它通过一个三态输出端(DATAOUT)和2个输入端(包括I/OCLOCK(I/O时钟)和CS(片选))与AT89C51的P10~P12接口相连,这样不仅简化系统的设计,减少电路板的占用面积,而且提高了可靠性,分辨率也较高。
2.2 看门狗复位
看门狗复位电路选用X25045芯片。它集断电数据保存功能、看门狗功能、上电掉电复位功能、电源电压监控功能于一身,这种组合大大简化了硬件设计,降低了成 本和系统功耗。当系统故障时,在选定的超时时间之后,X25045的看门狗将以RESET信号作为响应,利用X25045低VCC检测电路,可以保护系统使之免受低电压的影响;当VCC降到最小VCC转换点以下时,系统复位一直到VCC返回规定值且稳定为止。
2.3 串口通信
为了对采集到的数据进行进一步的处理,需要将数据从单片机传送至计算机。AT89C51具有串行通讯接口(SCI) , SCI是为能与CRT终端及计算机等外设通讯的全双工异步系统,本系统采用RS-232-C接口方式,传送波特率为9600比特。接口芯片采用MAX232,这种芯片可以实现TTL电平和RS-232C接口电平之间的转换,也就是可以把5V电平表示为“1”,0V电平表示“0”的逻辑,转换成-3~15V电平表示“1”,+3~15V电平表示“0”的逻辑,从而解决了由于PC机的串行口是RS-232C标准的接口,其输入输出在电平上和采用TTL电平的AT89C51在接口时会产生电平不同的问题。因此PC机和AT89C51单片机串行通信便可以顺利进行。
2.4 键盘控制
键盘电路是单片机应用系统最常用的人机接口电路,用它可以完成湿度值的设定、移位、加1、减1、清零、前翻页、和后翻页等功能。但它往往要占用较多的I/O端口。在本湿度检测系统中,除了把一个独立的按键用作开始键外,利用了一种新型的键盘电路,它可以最大限度地减少键盘电路对I/O端口的占用。
这种电路可以使按键次数达到16个,其软件处理使用了端口访问和扫描检测两种方法,同时由于采用了组合逻辑来直接对端口进行读取,因此极大地简化了程序的处理过程,同时也节省了宝贵的存储器和CPU运算资源。键盘控制电路如图2所示。

图2 键盘控制电路
2.5 LED显示
在本系统中,由于该湿度计还要进行信息的实时显示,所以设计了LED显示电路。该电路由三端可调集成稳压器(LM317)、晶体管(NPN)、串行输入/8位并行输出的移位寄存器(74LS164)、显示器(共阳极LED)和电阻构成,电路图如图3所示。

图3 显示控制电路
该显示控制电路中单片机串行口工作方式为0,即为8位移位寄存器,TXD为同步信号输出端,RXD为串行数据输出端,选用在串行口接串行输入/8位并行输出的移位寄存器74LS164来驱动LED显示器。但是由于74LS164无并行输出控制端,在串行输入过程中,其输出端的状态会不断变化,故在某些使用场合,在74LS164与输出装置之间还应加上可控的缓冲级(如三态缓冲器74LS244),以使串行输入过程结束后再输出。而这里是通过控制NPN晶体管的导通与截止和LM317,来控制显示器(LED)共阳极电位的高低,从而控制显 示器的亮暗,也就是在数据传输过程中显示器暗、在数据传输结束时显示器亮。由于74LS164在低电平输出时,允许通过的电流可达8mA,故不需要再加驱动电路。通过电位器RP2调整脚2的输出电压,可使LED的显示亮度均匀在线可调,而且可以节约大量限流电阻。
2.6 时钟控制
系统时钟由实时日历时钟芯片PCF8563提供,该芯片是一款工业级内含I2C 总线接口功能的具有极低功耗的多功能时钟/日历芯片。PCF8563的多种报警功能、定时器功能、时钟输出功能以及中断输出功能能完成各种复杂的定时服务。内部时钟电路内部振荡电路内部低电压检测电路(1.0V) 以及两线制I2C 总线通讯方式,不但使外围电路及其简洁,而且也增加了芯片的可靠性。
为了使单片机在将湿度值提供给显示器显示的同时能将转换后的数据存入外部数据区供批处理打印和主系统共享或以备传输和处理之用,在电路中还扩展了一片16K的ATMEL公司的E2PROM存储卡——AT24C16。单片机将数据采集处理后,读取PCF8563时间数据与采集到的数据一同存储到AT24C16中。
2.7 电源控制
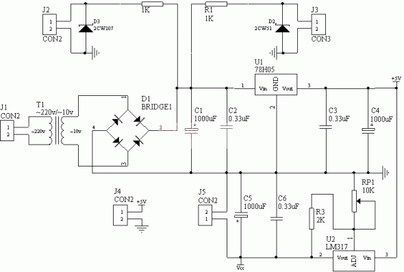
电源电路是给电子设备提供必要的电源能量的电路,就输入和输出而言,在集成电路中主要使用的是由交流(AC)220V,50/60Hz的市电转换成直流电。该部分电路由降压、整流、滤波、稳压四部分组成,其电路图如图4所示。

图4 电源控制电路
在设计稳压部分时,根据电路对电源要求的不同而选择不同的稳压电路,由于A/D转换器(TLC1549)、看门狗定时器(X25045)、三端可调集成稳压器(LM317)、单片机(AT89C51)要求电源电压的稳定性较高,所以采用了三端固定式集成稳压电路(78H05);由于测量电路和频率/电压转换器对电源要求不太高,所以分别采用稳压管给它们供电;由于A/D转换器的基准电压(REF+)对电源要求非常高,所以采用精密基准电压源(LM336-5.0V)供电。
3 湿度检测和传送电路的设计
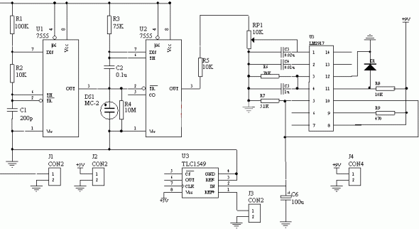
湿度检测和传送电路的作用是将被检测出的湿敏元件参数的变化转化成电压变化使其能满足A/D转换电路的要求。该部分电路由自激多谐振荡器、脉宽调制电路和频率/电压转换器LM2917电路组成。电路的原理图如图5所示。

图5 湿度检测和传送电路
LM2917是一种单片集成频率/电压转换器,芯片中包含了一个高增益的运算放大器/比较器,内含的转速计使用充电泵技术,对低纹波具有频率倍增功能。虽然如果对频率量f直接由单片机系统进行频率检测,而省去f/v转换和A/D转换是可行的。但对于电容放大后,使得7555时基IC的输出频率在6~4.48kHz,总有一基值频率为4kHz,使得直接测频计数的有效位减少。再者电容放大器又存在温漂问题使得频率值有所波动。造成测量误差而影响精度。因此本检测系统还是选用了f/v转换和A/D转换电路。
4 系统软件设计
湿度检测系统是一个智能化的系统,它的软件所完成的功能主要包括:
① 采样:单片机AT89C51能够控制TLC1549正常工作采样的采样程序。
② 显示:单片机AT89C51把采样来的数据 经过滤波、二—十进制转换并以十进制4位精度显示的程序。
③ 通信:单片机AT89C51能够把显示的数据通过串行通信口传送到管理级的上位IBM-PC机,然后上位机把接收的数据进行处理。
主程序流程图如图6所示

图6 主程序流程图
5 结论
本系统采用了高精度的电容式相对湿度传感器,在系统运行稳定时,湿度测量范围为0~100%RH。系统还充分利用了AT89C51单片机自身的软硬件资源,具有智能化、可编程、小型便携等优点,因此只要选用不同的湿度传感器,并修改相应的软件控制程序,本检测系统就可应用在环境保护、工业控制、农业生产以及军事等方面,可见其具有非常广泛的应用前景。由于该系统主要是湿度的检测而涉及湿度的控制比较少,所以在控制方面有待进一步研究。
参考文献
[1] 余永权. ATMEL89系列单片机——应用技术[M]. 北京:北京航空航天大学出社,2002.4
[2] 单成祥. 传感器的理论与设计基础及其应用[M]. 北京:国防工业出版社,1999.8
[3] Takakura. Climate control to reduce energy inputs[J]. Acta Hort. 1989(245):406-415
[4] 黄德胜、吴星明、刘敏. 基于DSP的数字化温湿度智能控制器设计[J]. 微计算机信息. 2003,19(5):18-26
[5] 金伟正. 温湿度检测控制系统的研制[J]. 电子与自动化. 2000(2):25-27
