随着嵌入式系统应用领域的不断扩大,系统复杂性也在不断提高。所以在嵌入式系统中实现用户图形化(GUI),已经成为大势所趋。在测量仪器中,图形化界面也是广泛采用,一种是嵌入操作系统,大多数的用户图形化界面(GUI)都是在操作系统(如OS、WinCE、Linix)的支持下,调用系统的各种API函数实现的。这些操作系统为实现GUI提供了大量的库函数,也为编程人员提供了界面设计的良好平台。但是这种嵌入技术,对硬件要求高,相当于嵌入一台计算机,如利用WinCE就可以十分方便的设计出具有Windows风格的图形界面。另一种是,直接利用DSP技术,开发小型系统。这种系统精简,对硬件要求低,但功能相对单一。
本文这款数字示波器是普源精电(RIGOL)公司推出的DS1000系列,其设计完全自主完成,贴近国人使用习惯。其用户图形界面(GUI)是在 VisualDSP++ 4.0 Kernel的基础上开发的,界面风格紧紧与仪器的功能相联系。在完成了仪器的波形和菜单等显示的基础上,RIGOL团队也做了一些通用性的用户图形界面,如文件管理器等。当然,所设计的用户图形界面,在功能强大方面是远不能与WinCE等所比拟的,但是对于仪器的使用者来说,已经是足够的方便——因为这毕竟是仪器的用户图形界面,而不是掌上电脑PDA的用户图形界面。
用户界面实现原理
用户图形界面的实现,需要硬件、软件上的支持。如图1所示,通过操作平台(operation platform)的调配,调用显示程序,显示程序刷新显示缓存,再由显示驱动程序,将显示缓存中的内容显示到液晶屏上。

图1 RIGOL DS1000数字示波器用户图形界面实现的原理图
下面简要的介绍图1中主要的几个组成部分。
GUI图形标准库
要在用户图形界面上显示各种的图形、图案,除了硬件电路的支持外,还需要强大的软件支持。而其中(GUI)的图形标准库为最基础,而不可或缺的。用户图形界面(GUI)的图形标准库包括最基本的画点、画线、画矩形、填充矩形、画圆形、放置bmp格式的图案、显示中、英文等函数,该图形库功能越强大,就越可以支持复杂的用户图形界面(GUI)。
GUI的操作平台的支持
仅仅有了绘制图形的图形标准库,要实现用户图形界面,还是远远不够。图形库是单一画面不可缺少的,但是要形成有机的、可操作的用户图形界面,还需要后台有一个稳定、功能强大的操作系统平台。
操作平台根据用户的外界输入(一般是键盘),以及系统当前的状态来决定下一步系统的状态,从而调用相应的GUI界面。如此,便实现了用户图形界面。
实现图形化的硬件原理
RIGOL DS1000系列数字示波器采用的是320×234分辨率的TFT液晶显示器,通过液晶的驱动电路,可以使液晶正常显示,通过帧 信号同步、行信号同步、数据信号的时钟(clock)同步,显示点阵的数据将被从SDRAM中写入到液晶显示器的显示缓冲器中,从而显示出彩色图像。
从图1可以看出,如果要更新液晶显示器显示的内容,我们只需更新LCDbuffer中的显示数据就可以了。
用户图形界面(GUI)软件的设计思路
界面种类的划分
对于用户图形界面(GUI)的设计不能简单、统一的完成,要考虑到用户在各种情况下的操作界面。根据这些界面所具备的共同点,我们将这些界面分成如下的种类,同一种类的界面中将具备相同或者相似的功能区域。每一种界面都会有相应的处理程序,也有专门的数据结构。
根据实现的不同功能划分出如下的界面种类:
A. 背景网格显示界面;B.波形显示界面;C. 帮助文档浏览界面;D.菜单显示界面;E. 文件管理浏览器界面;F. 文件名称输入界面;J.前景内容显示界面(包括各种参数显示信息,测量信息以及提示信息等)。各界面种类如图2、3所示。

图2 RIGOL DS1000数字示波器图形界面说明1

图3 RIGOL DS1000数字示波器图形界面说明2
界面区域与外界输入的相互配合响应
由以上可知,显示的图形虽然形形色色,但是它们都可以抽象成具有共同属性的某种数据结构。数据结构就好比是图形界面的灵魂,掌握了数据结构,就可以让图形界面随之而变。
那么如何设计、控制、改变这些数据结构就成为实现用户图形界面(GUI)的关键了。要响应外界用户的输入,我们需要制定一套机制运行法则,而这套机制运行法则就是状态机(system status machine),也是用户用以操作仪器的操作平台(operation platform)。依据这套运行法则,我们的系统根据外界的输入来更改各种界面下使用的数据结构,从而实现用户对图形界面的操作。
当然,在实际的设计中,操作平台不仅仅是改变GUI的数据结构,还要考虑任务调度以及其他任务模块中的数据结构的改变。
数字示波器的用户图形界面(GUI)的软件设计流程
设计出一个好的用户图形界面,是一个庞大而巨细的工程。涉及到方方面面的相互关系,也涉及到实现过程中的许多细节的问题。
如何理清这些繁多的变化关系是设计的关键。RIGOL团队曾经使用一些全局变量作为各种状态、各种模式下的标志,用以改变用户的图形界面。但是因为变量的众多,导致变量之间的搭配的可能性成倍的增加,状态的转移关系也就会成倍的增加。这对于编程者来说,与其说是在编程,还不如说是在做一道极其庞杂的逻辑组合题。
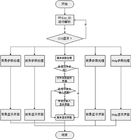
所以,这样的思路在理论上是可行的,但在实际中是不可取的。我们应该尽量的去其枝叶,找到能够贯穿整个系统、标志不同状态以及模式的变量或者结构。最终,我们以键盘的输入键值为主线,辅以各种的全局变量,来控制系统状态的变化。键值虽然有许多,但是因为只有这么一个变量作为状态量,系统状态的变化就可以在掌控之中了。所以,在这个系统中,键值变量KEY_ID成为了主角,用户界面将围绕其进行改变。
键值变量KEY_ID要根据用户的输入进行改变。这里就不描绘状态变量是如何转移的。我们介绍对于既定的键值变量KEY_ID是如何完成用户图形界面输出的。图4为实现用户图形界面的软件流程图。

图4 RIGOL DS1000系列示波器数字实现用户图形界面的软件流程图
结语
目前,国内的数字示波器,除了测量信号的性能指标较低外,在系统的整体性、用户的可操作性等功能上都不及国外产品考虑得周详。
为了弥补国内产品在这方面的缺陷,RIGOL开发团队开发出的这款DS1000系列数字示波器除了实现高存储深度、高测量精度等功能之外,更是注重了图形用户界面的设计。继续保持其在技术上的创新和人性化、本土化的优势,新的用户图形界面使得用户能够比以往更加容易测量与分析波形。
随着仪器的功能增多,会对用户图形界面(GUI)提出更高的要求,那么就要求GUI更加系统化、模块化、功能化。所以,在这方面还有许多工作要做。
