随着我国汽车工业的发展和汽车用户的增多,车辆的自主实时导航技术越来越受到人们的关注,并被广泛地应用GPS车载导航仪是通过接受卫星信号,再配合电子地图数据,来适时掌握自己的方位与目的地的一种嵌入式产品,自主导航的模式不收取任何使用费,用户可以根据自己的需要有选择地获得地图数据。
显示系统模块是GPS导航仪的重要模块,其中的TFT液晶显示器色彩更逼真,更平滑细腻,层次感更强,而且具有体积小、重量轻等优点,本设计采用samsung公司的LTV350QV-F05 TFT LCD屏。其系统框图如图1所示。
![]() |
XSCAL PXA255处理器的LCD控制接口
PXA255处理器是Intel公司推出的一款基于XSCAL核(兼容ARM指令集)的处理器,它集成有LCD控制器,可支持DSTN和TFT LCD。其LCD控制器的接口信号有:
- L_DD[15:0]:颜色数据信号。
- L_PCLK:像点时钟信号,用于把彩色数据打入LCD显示器的移位寄存器,在主动方式下,像点时钟连续跳变。
- L_LCLK:用于同步行信号。
- L_FCLK:用于同步帧信号。
- L_BIAS:在传输颜色数据的同时,使能信号(OE)有效,以通知LCD显示屏接收数据。
LTV350QV-F05 TFT-LCD屏
在本设计中采用Samsung公司的LTV350QV-F05 3.5寸TFT LCD屏,此屏有两种工作模式,DE模式合SYNC模式,TFT LCT屏的上电顺序和初始化通过模拟的I2C总线来配置。该显示屏的最大分辨率为320×240,最多支持24位色信号,数据接口为RGB信号其中红色(R)8位、蓝色(B)8位、绿色(G)8位。
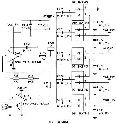
偏压电路和VCOM电路
LTV350QV-F05模块有两路偏置电压VGL(-10V)和VGH(18V),并有一路模拟电源AVDD(5V)和一路数字电源VDD(3V)。为了节省,偏压电路用门电路、二极管和电容分立器件构成,其电路如图2所示,其中LCD_5V为系统供电电源。
![]() |
1、VCOM电路
VCOM信号由LTV350QV-F05产生的COM信号叠加一个直流电压形成。VCOM信号会影响屏的显示效果,但可以通过调整VCOM的信号叠加的直流电压来调节LCD屏。为了节省电路板空间,VCOM信号可用一个运放来实现。其电路原理图如图3所示。
![]() |
2、背光电路
使用MP1518背光芯片可驱动LTV350QV-F05LCD内部的6个串联发光二极管以实现背光显示,其电路图如图4所示。
![]() |
LCD驱动部分
LCD控制器通过FRAME BUFFER与应用程序和操作系统相联接。在嵌入式设备中,FRAM BUFFER一般是开辟在SDRAM中的一个虚拟的显示区。用户程序通过系统调用FRAM BUFFER驱动程序可达到显示图像的目的,其LCD驱动部分的原理框图如图5所示:
![]() |
本设计使用Windows CE操作系统,并需要配置LCD屏的初始化函数lcd_init()。此屏可通过模拟I2C接口配置,主要用到的函数有:LCDClockHigh(),LCDDataHigh(),LCDSCHigh(),LCDCSLow(),LCDClockLow(),LCDDataLow(),SDATA_OUT(),voidLCD_Write()等。以上函数也实现对I2C总线的模拟。
LCD_init()函数中的配置顺序如图6所示。
![]() |
其中R01-R19都是LTV350QV-F05的内部配置寄存器,在以上各个步骤间加入适当的延时函数,以保证寄存器配置的完成,在LCD屏初始化以后,应用程序就可以通过系统调用对FRAM BUFFER进行操作了,这样可以正常显示图像了。
结论
由以上方案设计的液晶显示模块已经成功应用在GPS车载导航仪中,实际使用证明:图像清晰自然。






