孙福文
(鲁东大学 物理与电子工程学院,山东 烟台 264025)
近年来,随着集成电路以及芯片制造技术的不断发展,不同的USB通信芯片不断涌现,目前典型的USB通信芯片有CH375、PDIUSBD12等,这些器件的特点是功能较为强大,但价格较高,很难在中低价位的产品开发中使用。而AVR USB技术则是利用高性能的8位RISC架构的AVR单片机的IO口来模拟USB的通信端口,并由软件来实现USB通信协议,以将普通的AVR单片机模拟成一个USB低速设备,从而实现AVR单片机与计算机之间的通信和控制。尽管这种方式只能实现低速传输,但对常用数据量不是十分巨大的系统而言,它已经足够使用了,且其速度远远高于传统的串口传输速度,因而在产品开发中具有广阔的应用前景。本文便是利用AVR USB技术来实现对温度的测量和显示功能。
1 系统下位机软件流程
下位机软件设计及其实现可基于WINAVR编程环境,代码则可利用C语言实现。AVR单片机主要完成两个功能:温度测量和数据传送。温度测量主要是对电压信号进行采样,以确定温度的离散数值。传送数据则是将测量的数据通过AVR所模拟的USB端口传至PC端,以便PC端进行数据的显示和处理。其主要流程如图1所示。

2软件功能的实现
2.1温度数据的采集

对于连续AD数据采集,可采用查询法和中断法,该程序中采用的是中断法,即一次AD转换结束后便产生中断。设计时可利用如下函数对电压数值进行采集:
首先定义全局变量Value,储存所测量到的温度数值,并将该值作为USB端口的发送数值。

2.2 USB数据传输
为了利用ATMEGA8模拟"软USB",应在WINAVR将AVRUSB的文件配置文件夹USBDRV放置在源文件目录下,在该目录下,编程中所需要的文件如表1所列。

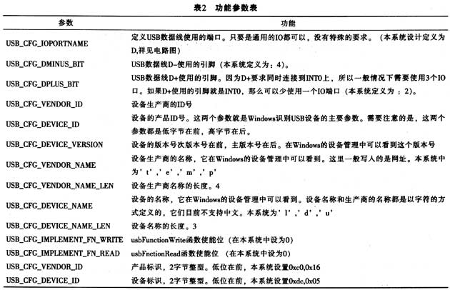
该设计只要对usbconfig.h的内容进行配置,便可减小代码量。其主要参数配置如表2所列。
一般情况下,每种USB设备都有一个PID和VID。其中VID是生产商的代号,PID是产品的代号,每个代号都是一个双字节的整数。PID和VID不能随意设置,它是由USB标准协会进行分配的(0x16C0、0x05DC),并在用户配置文件中要遵循低位在前高位在后的原则。
2.3 USB数据传输的接口函数
(1)初始化函数
使用AVRUSB前,通常都要通过调用初始化函数usbInit ()来对USB端口进行初始化,调用该函数之前,考虑到该程序可能由其他程序段跳转而来,因此,初始化之前,一般要将USB端口进行重新复位,复位只需要将D-和D+端口的电平拉低即可,利用如下语句便可实现上述功能:
DDRD=0x14;PORTD=0x00;
通常可在程序其他部分初始化完成后再调用函数usbInit (),最后再调用sei ()函数允许中断。在main.c文件中的实现代码如下:

2)事件处理函数
用户程序的主循环中需要定期调用USB事件处理函数usbPoll ()。USB事件处理函数usbPoll ()在没有USB事件需要处理时将直接返回,否则将调用内部函数来进行相应的事件处理,最后再将数据传递到用户接口函数中。通常的方法是:

一次USB通信的超时时间是50ms。所以,在编程时应注意其他事件不要占用太长的时间,以勉usbPoll ()函数不能及时执行。
(3)事件接口函数
在用户程序中,需要编写USB用户事件接口函数,以完成USB通信。AVRUSB将用户接口简化为以下3个函数:

上述三个函数需要用户进行编程处理,它们将完成USB通信的数据处理。
为了使代码最优化,本系统只使用usbFunctionSetup函数,而屏蔽了usbFunctionWrite和usbFnctionRead函数,方法是在usbconfig.h中设置相应的位为0或1即可(参见表2)。

函数usbFunctionSetup负责传递USB请求,其参数存放在一个8字节的数组中(uchar data [8]),其含义是:

由于该系统功能只需要将测得的温度值传送到PC端,因此,该函数中只需做数据传送即可,而无须作不同指令的辨识,设计时

可使用如下代码来实现上述功能:
2.4编译文件的配置



经过上述过程的配置和编程后,即可实现下位机的数据采样和USB端口的数据传输。
3 结束语
基于AVRUSB技术的温度测量和显示系统由于使用了一体的软USB技术,其硬件电路设计更加小巧稳定。经使用和测试证明:该系统具有性能稳定、价格低廉等特点。重要的是,本系统提供了一种低成本的USB设计方案,同时较详细的提供了下位机的设计流程和部分代码,从而为中低成本的USB设备开发提供了一个较好的思路。
