无线遥测产品的市场发展迅速,最近业界也掀起了一场无线应用的革命,无线遥测技术已经成为产品竞争力的一个重要因素。从发展的角度来看,医疗监护产品的无线化、网络化是发展趋势,移动型、具备无线联网功能的监护产品将成为未来市场的主流,另外,telemedicine(远程医疗)的发展也将使无线监护与无线互联技术大有用武之地。无线应用的前景广阔,因此研制开发无线监护产品势在必行。
在该系统中使用了ti公司的单片无线发送芯片trf4400和接收芯片trf6900。该芯片功耗低,抗干扰能力强,且使用ism频段,频率无需申请.可广泛应用于无线数据采集系统、无线监控系统、收费系统、智能卡、设备遥控等场合,应用前景十分广泛。
1.系统结构和功能概述

整个系统主要包括发射器,接收箱,pc终端显示,远程中央站等组成(见图1)。接收箱出为ttl 异步串行数据,模块化的好处是可以非常地增减通道,方便地为床边监护仪配置遥测接收模块(图2)。接收箱输出为10 base-t接口,直接和远程的中央站产品接口,单接收箱的容量为8床。通过同时使用多个接收箱,可实现
n*8的容量,容量的上限主要由可用频率带宽限制。
首先通过携带在病人身上的发射器将病人的信息采集处理后发射出去,接收箱完成数据接收,送给床边监护仪显示打印,最后通过10base网线送给中央站实现远程诊疗。
2.硬件电路设计
2.1. 发射器
发射器包括心电参数电路,用于基带数字信号处理的msp430微控器,以及trf4400的射频发送模块电路。其中无线射频收发芯片trf4400是整个系统的核心,直接关系到整个系统的性能。电路如图2所示

心电参数电路
人体微弱心电信号经过保护电路,差模放大,滤波等电路后得到心电信号ecg,导联脱落fail_ra,fail_ll信号,然后通过msp430自带的12bit的ad转换,参数电路可以通过shutdown即开关电源信号受控于控制器。通过pace波捡出得到pace脉冲信号,利用msp430的i/o口中断功能捕获。
微控制器
本系统中使用的微控制器是ti公司的msp430。它具有功耗低、体积小等特点,有丰富的硬件资源。
系统还扩展了按键电路,如护士呼叫等按键,电池电压低,采样导联线脱落等发光二极管状态指示和报警。
供电电路
发射器采用两节5号镍氢电池供电,容量为1300mah,可直接对微控制器和trf6900供电,用电源变换芯片变换为+/-5v为心电ecg参数电路供电,为了达到20小时以上的工作时间,要求发射器的功耗在120mw以内,发射部分的平均功耗估计在80mw左右,这样分配给其他部分的功耗为40mw,这对设计提出了较高要求。对ecg电路需要做针对低功耗的设计优化,通过选用低功耗的芯片,这个目标是可以达到的。
2.2.rf无线链路
该部分是采用ti的无线收发模块trf4400来完成的,它可实现基带数字信号的透明传输,trf6900采用dds和pll技术,该技术直接由基带数字信号0,1产生相应两种不同频率的正弦波,具体是当传输0的时候是根据外接的参考频率和dds的编程设置产生输出某个频率,而1则是在此基础上根据调制系数的传输速率来编程产生偏移频率
具有频率范围宽、频率分辨率高、可用软件方便地控制输出频率等优点,但dds由于受参考频率的限制,输出频率通常较低,为了满足实际需要,所以dds输出的中频信号要经过pll进行倍频。倍频倍数n可设置为256或512,工作模式有两种选择,分别为模式0和模式1,通过mode线选择,均可设置为发射或接收,由standby选择工作模式或者待机模式,频率方案可通过编程四个专门工作寄存器a,b,c,d灵活设置。它专门有供编程用的串行接口,分别是串行时钟线clock,数据线data,选通线strobe,在clock的每个上升沿将data数据线上的一位数据写入trf6900的24位的移位寄存器,顺序由高到低,最前面2,3位是地址位,在strobe为高电平时写入相应的工作寄存器,其中a,b分别是模式0和模式1的频率设置寄存器,而频偏可由d来设置。
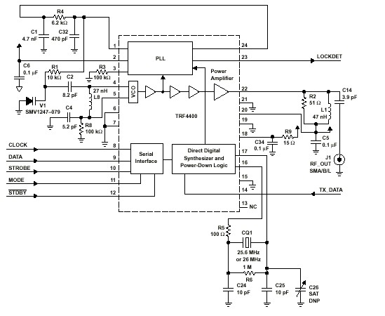
由于trf6900不需要很多其它的外接电路,灵活编程的特点我们可根据要求灵活设置。本系统的发射和接收都采用fsk调制解调的方式,系统工作在430mhz的uhf频段,采用频分多址的方式,发射器和接收器是一对一的,每个发射器加玫拇硎?0khz,传输速率为9600kbps,在发射器的功率符合无线法规以及接收器的灵敏度足够大的情况下,理论上传输距离可以达到十几公里,由于各种损耗的原因,实际上可以达到四五百米。trf4400射频部分的电路如下图3所示:

发射器射频电路
为了实现无线数据通信,必须根据无线传输的一般要求和采用的无线传输收发模块芯片的特殊要求来设计一套传输协议,由于异步传输效率低,一帧只能传输一个字节,加之trf6900不支持异步数据格式,所以采用同步帧格式,首先必须发送一个到两个字节的1和0相间隔的位同步码,一方面用来识别一帧有效数据和无效数据,另一方面是trf6900接收最终输出需要的比较参考电平建立时间的需要。接下来就是一个帧同步码,一般是一个下降沿开始。再下来就是用户要上传的状态信息以及数据信息。最后就是为了保证无线传输的可靠性和高效性必须有检错纠错码。采用通讯中得到广泛使用的crc循环冗余码,来达到前向纠错的目的。格式如图4所示:

2.3.接收箱部分电路

接收部分每个接收器模块可以通过软件控制在空间分集的两个天线之间切换保证信号的强度,跟发射器模块对等,首先让trf6900完成
解调,将接收到的数据送给msp430进行基带信号处理恢复出心电信号,最后通过串口按照约定的通讯协议送给床边监护仪去显示每个通道的心电波形。接收器的无线部分的电路和发射器的外围电路很类似,在这里不再详述。
2.4.远程部分
这部分可通过10base-t线通过以太网传送到远程的中央站,从而完成远程监护或诊疗的目的。
3.软件实现
遥测的系统软件设计包括两大部分。一部分是在发射器上运行的遥测量采集,压缩,校验,打包,发送程序,该部分软件的特点是计算量大,中断和定时比较多,对时间要求很严格,比较复杂。利用msp430的ad中断来采集心电等生物医学信号,由于采集到的数据要按照无线协议的格式发送,无疑增加了代码开销,使得数据流的码速率增加,如果不压缩数据的话,不仅受带宽的限制数据流的速度不能太高,而且不能实现数据的实时发送,这就必须将采集的数据经过简单的数据压缩降低码速率,之后再计算crc循环冗余校验码完成组帧,最后用中断将数据按位通过i/o口发送给trf4400。如下图5所示:


发射系统软件框图 接收系统软件框图
另一部分是在接收器上运行的程序,该部分程序包括了接收,检错纠错,解压缩,拆包以及最后给发送主控板显示的程序。这部分程序的特点是通讯很复杂,尤其是接收,另外计算量也很大。至于程序和发送是对等的,首先通过i/o口的中断来接收数据,之后完成数据的纠错,解压缩,再按照床边监护仪的要求将数据打包采用串口中断发送。如上图6所示:
开发工具选择的是跟ti公司的msp430系列单片机配套的iar embebbed workbench
集成软件开发系统,它可以通过仿真器对目标系统实现在线编程,在集成环境下将用c语言编写的程序可进行两种仿真,一种是软件仿真,开发系统自带有很全的处理器驱动程序库,选择需要的可进行单步,断点等调试,另一种是硬件仿真,将程序通过仿真器写到单片机中实时的运行,设置断点等调试,通过强大的调试窗口功能可观察分析运行结果。
4.结束语
通过开发试验和医院临床应用证明,系统很好的实现了心电信号的无失真传输,从而达到了预期的目的,起到了良好的诊断效果,受到医院的好评和医生的欢迎。该系统有一定的通用性,不只是用来采集生物医学信号,它为低成本实现远程通讯提供了一种思路和一套解决方案,可广泛的应用在其它的各行各业之中。
参考文献
[1] 胡大可 编著,《msp430系列flash型超低功耗16位单片机》,北京航空航天大学出版社,2001年11月第一版。
[2]joe campbell著,徐国定等翻译,《串行通信c程序员指南》第二版,清华大学出版社,1995年6月第一版。
[3]张唯真编著,《生物医学电子学》,清华大学出版社,1990年10月第一版。
[4] john schilling. designing with the trf6900 single-chip rf transmitter[z]. texas instrument application report, swra033a-january 2001
[5] trf6900 single-chip rf transceiver, texas instruments data sheet slaa1213,september 2000..
