在许多照明应用中,人们都采用了能够产生已调大电流脉冲的功率驱动器,从DLP 投影机中的大电流 LED到高功率激光二极管等等。例如:在高端视频投影机中,高功率 LED 用于产生彩色照明。这些投影机中的RGB LED 需要精准的调光控制以实现准确的彩色混合 ── 在该场合中,除了简单的 PWM 调光以外,还能够提供更多的控制功能。通常,为了实现彩色混合中所要求的宽动态范围,LED 驱动器必须要能够在两种完全不同的已调峰值电流状态之间快速切换,并叠加 PWM 调光而不造成任何损坏。LT3743 能够满足这些苛刻的准确度和速度要求。
LT3743 是一款同步降压型 DC/DC 控制器,它运用固定频率、平均电流模式控制,以通过一个与电感器相串联的检测电阻器准确地调节电感器电流。在一个 0V 至“低于输入电压轨 2V”的输出电压范围内,LT3743 能够以 ±6% 的准确度来调节任意负载中的电流。
通过把准确的模拟调光 (高光度状态和低光度状态) 与 PWM 调光组合起来,实现了精准、宽范围的 LED 电流控制。模拟调光通过 CTRL_L、CTRL_H 和 CTRL_T 引脚来控制;PWM 调光则通过 PWM 和 CTRL_SEL 引脚来控制。通过采用在外部进行开关操作的负载电容器这种独特的做法,LT3743 实现了高和低模拟状态之间的快速变换,从而能够在几 μs 的时间内改变已调 LED 电流水平。开关频率可以在 200kHz 至 1MHz 的范围内进行设置 (通过采用一个外部电阻器) 和同步至一个频率范围为300kHz 至1MHz 的外部时钟。
开关输出电容器拓扑结构
在传统的电流调节器中,负载两端的电压存储于输出电容器之中。如果负载电流突然改变,则输出电容器中的电压必须进行充电或放电以与新的已调电流相匹配。在转换期间,负载中的电流未得到良好的控制,因而导致了缓慢的负载电流响应时间。
LT3743 通过采用一种独特的开关输出电容器拓扑结构解决了这一问题,该拓扑结构实现了超快的负载电流上升和下降时间。这种拓扑结构背后的基本概念是:LT3743 起一个已调电流源的作用,负责向负载提供驱动电流。对于某个给定的电流,负载两端的电压降存储于第一个开关输出电容器中。当需要一种不同的已调电流状态时,将第一个输出电容器关断,并接通第二个电容器。这使得每个电容器能够存储与期望已调电流相对应的负载电压降。
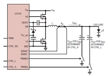
图 1 示出了具有各种控制引脚的基本拓扑结构。PWM 和 CTRL_SEL 引脚为数字控制引脚,用于确定已调电流的状态。CTRL_H 和 CTRL_L 引脚是具有一个 0V 至 1.5V 全标度范围的模拟输入,可在电流检测电阻器两端产生一个 0mV 至 50mV 的已调电压。

图 1:基本的开关电容器拓扑结构
图 2 示出了对应于 PWM 和 CTRL_SEL 引脚各种不同状态的定时波形。当 PWM 为低电平时,所有的开关操作将被终止,而且两个输出电容器均与负载断接。

图2:LED 电流 PWM 和 CTRL_SEL 调光
尽管 LT3743 可以采用开关输出电容器来配置,但它能够很容易地适应任何传统的模拟和/或 PWM 调光方案
开关周期同步
LT3743 使所有的开关脉冲边沿同步至 PWM 和 CTRL_SEL 上升沿。同步赋予了系统设计师采用任意周期或非周期 PWM 调光脉冲宽度和占空比的自由度。对于大电流 LED 驱动器而言,这是从零电流或低电流状态恢复至高电流状态过程中必不可少的特点。通过在 CTRL_SEL 或 PWM 信号变至高电平时重新起动时钟,电感器电流将立即开始斜坡上升,而无须等待一个时钟上升沿。未采用同步时,时钟脉冲沿和 PWM 脉冲沿的相位关系将不受控制,因而有可能在 LED 光输出中引起明显的抖动。当采用一个具 SYNC 引脚的外部时钟时,开关周期将在 8 个开关周期之内重新同步至外部时钟。
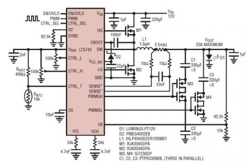
一款适合高端 DLP 投影机、采用开关输出电容器的 24V、20A LED 驱动器。高端 DLP 投影机要求极高质量的图像和彩色重现。为了实现高的彩色准确度,各个 LED 当中的彩色偏差是通过混入其他两个彩色 LED 的色彩来校正的。例如:当红光 LED 处于满电流导通状态时,蓝光和绿光 LED 将以低电流水平接通,这样它们就能够被混入以产生准确的红光。这种方法需要具备在较低 (约 2A) 和较高 (约 20A) LED 电流之间进行快速转换的能力,以保持 PWM 调光脉冲沿。图 3 示出了一款专供高端 DLP 投影机使用的 24V/20A LED 驱动器。

图3:采用开关输出电容器的 24V/20A LED 驱动器
450kHz 的较低开关频率允许使用一个非常小的 1.0μH 电感器。在 25% 纹波电流条件下,高电流状态与低电流状态之间的转换时间大约为 2μs。1mF 的大输出电容器存储了两种不同电流状态下 LED 两端的电压降,并提供了 MOSFET 调光开关接通时的瞬时电流。对于实现快速 LED 电流转换来说,采用几个并联的低 ESR 电容器是至关紧要的。
已调高电流和低电流由连接在 VREF 引脚与 CTRL_L 和CTRL_H 引脚之间的分压器来设定。VREF 引脚上的 ±2%、2V 基准还用于提供温度降额电路施加在 CTRL_T 引脚上的基准信号 (见下文中的“LED 电流的热降额”)。
为了减小有可能很大的启动电流,LT3473 采用了一种可压制已调电流的独特软起动电路,从而在软起动引脚充电至 1.5V 时提供全驱动。为了最大限度地缩短不同电流水平之间的转换时间,LT3743 运用了针对每种电流水平的单独补偿,这样电流控制环路就可以尽可能快地恢复稳态操作。图 4 示出了从 0A~2A 至 20A 的 LED 电流阶跃。

图4:0A ~ 2A 至 20A 的 LED 电流阶跃
宽PWM 占空比范围内的高效率
在便携式 DLP 投影机中,功率耗散是一个极其重要的设计参数。与目前市面上销售的许多并联型大电流 LED 驱动器不同,LT3743 在一个宽 PWM 占空比范围内拥有卓越的效率。通过只把功率输送至负载,而不是将功率旁路掉或者给输出电容器充电,常见的传统 PWM 调光型驱动器中损失的大部分能量可以节省下来。图 5 示出了当 VIN = 12V、并以 0A 至 20A 电流驱动一个绿光 LED 时,整个占空比范围内的效率变化情况。

图5:12V、20A PWM 调光效率 (采用一个绿光LED)
停机和精准启用
当输送大负载电流时,执行正确操作所需的电源欠压闭锁 (UVLO) 迟滞值在很大程度上取决于电路板布局。为了获得最大的灵活性,LT3743 具有一个精准的启用门限,而且在 EN/UVLO 引脚电压低于 1.55V 时将有一个 5.5μA 电流源流入该引脚。在输入电源和地之间使用一个分压器,即可给系统增加任意迟滞值。为了在便携式应用中实现节能,当 EN/UVLO 引脚电压低于 0.5V 时,LT3743 将被完全停用,且电源电流将减小至 1μA 以下。
LED 电流的热降额
当存在任何大电流负载时,对于保护昂贵的大电流 LED 和避免发生遍及整个系统的损坏而言,正确的热管理是极为重要的。针对高和低控制电流,LT3743 采用 CTRL_T 引脚来减小负载中的有效已调电流。当 CTRL_T 引脚电压低于 CTRL_L 或 CTRL_H 引脚上的控制电压时,已调电流将被减小。温度降额采用一个连接在 VREF 引脚和地之间的温度相关电阻分压器来设置。
输出电压保护
输出电压保护功能对于防止昂贵的投影机 LED 受损是很重要的。LT3743 利用 FB 引脚来提供一个针对输出的已调电压点。出于简化系统设计的目的,LT3743 采用了一个内部 1V 基准,以在 FB 引脚电压达到 900mV 时缓缓地减小已调电流。
强大的栅极驱动器
为了提供足够的驱动能力并减少大电流功率 MOSFET 中的开关损失,LT3743 采用了非常强大的开关MOSFET 驱动器。LG 和 HG PMOS 上拉驱动器的接通电阻通常为 2.5Ω。LG 和 HG NMOS 下拉驱动器的接通电阻一般小于 1.3Ω。在接通电阻如此之低的情况下,对于超过 20A 的应用,可以将两个大电流 MOSFET 并联起来使用。目前市面上的大多数 LED 驱动器未提供调光 MOSFET 所需的足够栅极驱动能力,因而需要增设一个外部栅极驱动器。LT3743 将之集成在 PWMGL 和 PWMGH 驱动器中,并具有一个典型接通电阻为 2Ω 的 NMOS 下拉驱动器和一个典型接通电阻为 3.7Ω 的 PMOS 上拉驱动器,以驱动任何 5V 调光 MOSFET。
传统的 PWM 调光
LT3743 适应任何传统的 PWM 调光方法。同类竞争 LED 驱动器所采用的并联输出调光会造成能量的浪费,而且在 LED 占空比低于约 50% 时效率欠佳。由于 LT3743 具有两种电流调节水平,因此当分路被占用时已调电流可下降至零。即使在低 LED 占空比条件下,这也能提供出色的效率。
图 6 示出了一款配置有一个电流受限并联输出的 2A LED 驱动器。请注意:CTRL_L 引脚连接至地,PWMGL 引脚用于驱动并联 MOSFET,而CTRL_SEL 引脚则用于调光。在 CTRL_L 引脚接地的情况下,当 CTRL_SEL 引脚为低电平时,则分路被占用,而且电感器中的电流被调节于 0A。当 CTRL_SEL 引脚为高电平时,并联 MOSFET 被关断,且已调电流由 CTRL_H 引脚上的电压来确定。图 7 示出了采用一个 12V 输入时的电流受限并联 PWM 调光。

图 6:具电流受限并联输出的 6V 至 36V 输入、2A LED 驱动器

图7:0A 至 2A 电流受限并联输出 PWM 调光
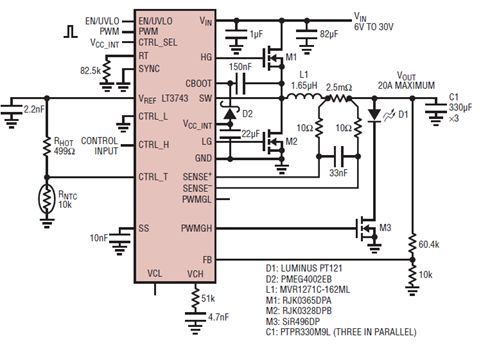
除了并联之外,LT3743 还可容易地通过配置以驱动与 LED 的负极相串联的调光 MOSFET。当不需要多种电流状态时,这是优选的 PWM 调光方法。图8 示出了一款采用转换负极 PWM 调光的 6V 至 30V、20A LED 驱动器。图 9 示出了 0A 至 20A 电流阶跃和 100:1 调光比条件下的转换负极 PWM 调光。

图8:采用转换负极 PWM 调光的 6V 至 30V、20A LED 驱动器

图9:0A 至 20A 转换负极 PWM 调光
结论
LT3743 实现了超快的大电流 LED 上升时间,并提供了准确的电流调节。由于它具备支持多种电流状态的能力,因此通过实现 LED 彩色的简易混合而满足了高性能影院级 DLP 投影机的要求。除了速度以外,通过允许使用一个紧凑型低值电感器,LT3743 的开关电容拓扑结构还缩减了电路板的外形尺寸。其他特点包括开关周期同步、过压保护、高效率以及轻松适应各种应用需求的能力。
