电路功能与优势
本文所述电路利用一个VGA(ADL5330)和一个对数检波器(AD8318)提供闭环自动功率控制" title="功率控制">功率控制。由于AD8318具有较高的温度稳定性,而且AD8318 RF" title="RF">RF检波器可确保ADL5330 VGA的输出端具有同样水平的温度稳定性,因此该电路在整个温度范围都能保持稳定。该电路还增加了对数放大器检波器,用来将ADL5330从开环可变增益放大器转换为闭环输出功率控制电路。AD8318与ADL5330一样,具有线性dB传递函数,因此Pout对设定点传递函数也遵循线性dB特性。

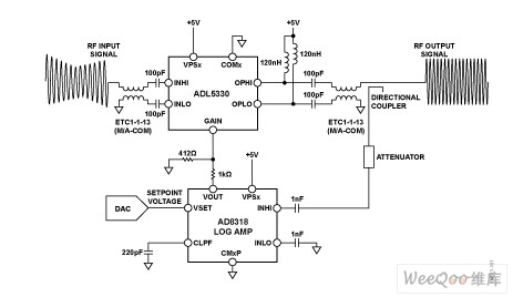
图1:ADL5330与AD8318配合在自动增益控制环路中工作
电路描述
虽然可变增益放大器ADL5330可提供精确的增益控制,但利用一个自动增益控制(AGC)环路也可以实现对输出功率的精密调节。图1显示在AGC环路中工作的ADL5330。增加对数放大器AD8318后,该AGC在较宽的输出功率控制范围具有更高的温度稳定性。
ADL5330 VGA要在AGC环路中工作,必须将输出RF的样本反馈至检波器(通常利用一个定向耦合器并增加衰减处理)。DAC将设定点电压施加于检波器的VSET输入,同时将VOUT与ADL5330的GAIN引脚相连。根据检波器的VOUT与RF输入信号之间明确的线性dB关系,检波器调节GAIN引脚的电压(检波器的VOUT引脚为误差放大器输出),直到RF输入的电平与所施加的设定点电压相对应。GAIN建立至某一值,使得检波器的输入信号电平与设定点电压之间达到适当平衡。
AGC环路中工作的ADL5330与AD8318的基本连接如图1所示。AD8318是一款1 MHz至8 GHz精密解调对数放大器,提供较大的检波范围(60 dB),温度稳定性为±0.5 dB。ADL5330的增益控制引脚受AD8318的输出引脚控制。电压VOUT的范围为0 V至接近VPOS。为避免过驱恢复问题,可以用阻性分压器按比例缩小AD8318的输出电压,以便与ADL5330的0 V至1.4 V增益控制范围接口。
利用一个23 dB的耦合器/衰减器,可以让所需的VGA最大输出功率与AD8318线性工作范围的上限(900 MHz时约为?5 dBm)相匹配。
检波器的误差放大器利用以地为参考的电容引脚CFLT对误差信号(电流形式)进行积分。必须将一个电容与CFLT相连,用来设置环路带宽,并确保环路稳定性。
图2显示针对900 MHz正弦波和?1.5 dBm输入功率,输出功率与VSET电压在整个温度范围的传递函数关系曲线。请注意,AD8318的功率控制为负向式。减小VSET相当于要求ADL5330提供更高的信号,因此一般会提高增益(GAIN)。

图2:ADL5330输出功率与AD8318设定点电压关系曲线,PIN = -1.5 dBm
AGC环路能够控制接近ADL5330完整60 dB增益控制范围的信号。在通常极为重要的最高功率范围内,其温度性能最精确。在输出功率的最高40 dB范围内,整个温度范围的线性一致性误差在±0.5 dB范围内。
对数放大器所带来的宽带噪声可忽略不计。
为使AGC环路保持均衡,AD8318必须跟踪ADL5330输出信号的包络,并向ADL5330的增益控制输入提供必要的电平。图3所示为图1中AGC环路的示波器屏幕截图。将采用50% AM调制的100 MHz正弦波施加于ADL5330。ADL5330的输出信号为恒定的包络正弦波,其振幅与AD8318的设定点电压1.5 V相对应。图中还显示了AD8318对不断变化的输入包络的增益控制响应。

图3:显示AM调制输入信号的示波器屏幕截图
图4显示AGC RF输出对VSET脉冲的响应。当VSET降至1 V时,AGC环路以RF突发脉冲予以响应。响应时间和信号积分量由AD8318 CFLT引脚上的电容控制,这与积分放大器周围的反馈电容类似。电容增加将导致响应速度变慢。

图4:显示ADL5330输出的示波器屏幕截图
常见变化
该电路可以用来实现恒定功率输出功能(固定设定点、可变输入功率)或可变功率输出功能(可变设定点、固定或可变输入功率)。如果所需的输出功率控制范围较窄,可以用AD8317(功率检波范围:50 dB)或AD8319 (功率检波范围:45 dB)代替AD8318对数放大器(功率检波范围:60 dB)。对于恒定输出功率功能,最低动态范围检波器(AD8319)已足够用,因为环路将始终把检波器的输入功率伺服至恒定水平。
针对发射应用进行优化的ADL5330 VGA可以用AD8368VGA代替,后者针对最高800 MHz的低频接收应用进行了优化,并提供34 dB线性dB电压控制可变增益。
