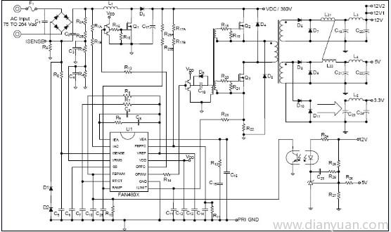
电源工程师一直都在寻找既能实现一系列电路保护功能,又可以使电源符合愈来愈严格效率规范的简单设计方法。本文将探讨一个结合了boost功率因数校正转换器与双管正激式脉宽调控转换器的高集成度开云棋牌官网在线客服解决方案,只需极少数外部元件,就可以拥有多种电路保护功能与补偿功能,并符合IEC-1000-3-2规范。

FAN480X是由功率因数校正((PFC)和脉宽调控(PWM)两种平均电流模式控制器组成,其中PFC级采用的开关充电式乘法器技术,可以获得较高的功率因数与较低的总谐波失真(THD);而PWM可以选择采用电流模式控制或是电压模式控制。PFC调控为上升沿调制,而PWM则采用下降沿调制,因为采用不同触发的调制可以降低PFC输出电容上的纹波电压。另外,FAN480X增加可编程的两段式PFC输出功能,可以提高低压输入且轻载时的系统效率。
FAN480X具有多种保护功能,包括PWM与PFC的软启动、PFC过压/欠压、逐周期电流限制、PFC输入欠压等,确保电源与后级设备不受损坏。使用者可以利用本篇所述的方程,选择所需的关键组件。图1为FAN480X ATX的应用线路图,其中输出功率为300W(10W为待机电源),交流输入电压范围是75VAC~264VAC,PFC电路提供380V输出电压作为后级双管正激转换器的输入,两部分的开关频率均为65kHz。
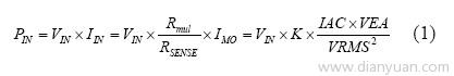
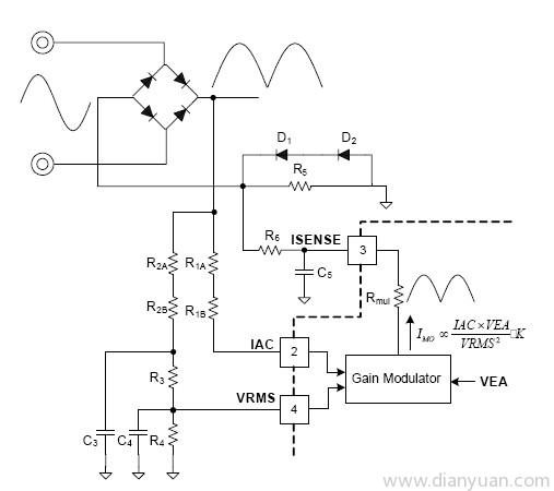
FAN480X 的PFC部份工作在连续电流模式,可以帮助降低升压电感电流的变化率,适用于较大功率的应用。增益调节器可以为电源提供较高的功率因数与较低的总谐波失真,是PFC级的核心,可以针对不同的输入电压、频率,有效值电压和PFC输出电压对电流环做出响应,如(1)式所示.。增益调节器的功能是产生控制信号给PFC级,控制其占空比使输出电压维持稳定;VRMS平方的倒数可以为高压和低压提供恒定功率,图2与图3分别显示FAN480x的增益调节器的工作原理与应用电路。

PFC的电流回路补偿
FAN480X在PFC部份有两个控制回路,一个为电流控制回路,另一个为电压控制回路。电流控制回路会基于由IAC所产生的基准信号来控制电流。电压控制回路则稳定输出电压,维持总谐波失真的平衡。图4为一个简化的电流回路示意图,图中PWM模块部分包含了比较器、触发器和MOSFET驱动输出。电压控制电压源结合了输入电压源、整流器、MOSFET和升压二极管。电流控制回路是针对较高频的区段由L1R5乘积所产生的极点进行补偿,这样在分析电压控制回路时就不需考虑电感特性。
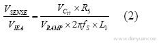
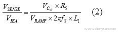
电流回路的系统转移函数可以借助小信号分析得出,如公式(2)所示,其中VRAMP是2.55V。


图5为电流回路的频率响应波特图,其中GPWM_Boost是系统电流回路的开路频率响应;GPWM_Boost_fc是功率误差放大器补偿的频率响应;GClose是闭回路的增??。系统电流闭回路带宽是当闭回路增益为1时的交叉频率fC(crossover frequency)所决定的。利用(3)式便可以计算出系统电流闭回路增益为1时所需要的补偿增益。

电流回路补偿网络包含了代表系统没有稳态误差的原极点,一个可以增加系统闭回路的带宽与相位裕量的零点,以及一个可以降低高频下系统闭回路的干扰的极点。交叉频率应该设定在开关频率的1/6~1/10,而把零点与极点调整到适当的值可以稳定系统,并获得较好的瞬时响应,所以建议将零点放在交叉频率的十分之一带宽,极点则放在交叉频率的十倍带宽。
PFC的电压回路补偿
图7为一个电压回路控制示意图,原理为通过电流源去控制电压控制回路,并对输出电容进行充放电的动作。这里假设电流回路控制产生一电流弦波,并且对C17进行充放电而C17再提供直流电流给负载电阻。电压误差放大器控制电流的振幅,且电压回路包含了电流回路。换句话说,电压控制电流源将输入电压源、整流器、电感与二极管整合在一起,产生一个振幅与电压误差放大器输出成正比的电流弦波。
要避免增加电流波形中三次谐波的振幅并降低总谐波失真,电压闭回路带宽应该设定在10到30Hz之间。较低的带宽将会使出现在电流波形的二次谐波以及总谐波失真降到最小。使用低带宽的电压闭回路主要原因为输入电压与PFC输出电压上的纹波相位的不同;而PFC的负载决定相位的差异这是一个自然的反应。假如不衰减纹波电压,纹波电压将会成比例的进入增益调节器,且形成电流波形失真。C16的电容下降(roll-off)特性通常被使用于降低二次谐波的振幅,可是太低的电压闭回路带宽会造成瞬时响应的问题,所以允许一些二次谐波的存在是可以被接受的。这方法有助协调总谐波失真与瞬时响应的需求的适度取舍,假设交叉频率是30Hz,并且零点频率为3Hz,我们将在交叉频率处设置一个极点。利用下式便可以得到输出电容C17上的二次谐波纹波大小。

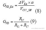
在上式中,fline是线频率,ZC17是大电容在二次谐波下的容抗,VC17_SH是二次谐波的纹波电压,△VEA是电压误差放大器的输出范围,VVEA-H 和 VVEA-L分别是电压误差放大器的最大值与最小值。根据图7电压回路控制示意图,电压误差放大器的增益以及电阻的比例关系可由式(8)与(9)表示。

在这里,α是总谐波失真的比率,△VEA是电压误差放大器的输出范围,GVD是分压网络增益。在二次谐波上电压误差放大器的增益由式(10)与(11)表示。

GEA_SH和ZEA_SH是误差放大器增益与二次谐波频率下的容抗,GmV是电压误差放大器的跨导。要在二次谐波频率下电压闭回路增益确保有足够的下降(roll-off)特性,C16电容可由式(12)所决定。

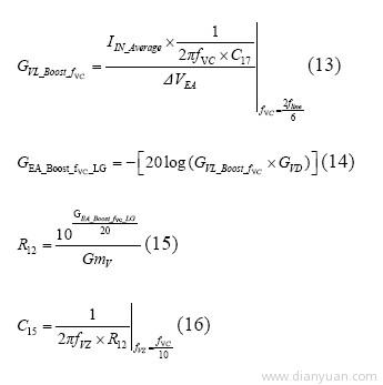
图8为电压回路的频率响应波特图,利用与电流回路相同的方式去找出R12 和 C15;式(13)定义出升压部分在穿越频率处的增益(GVL_Boost_fVC),式(14)将式(13)转成log形式;闭环增益保证了曲线下降与横轴的相交,R12 与C15的值可由式(15)与(16)决定。

PWM的两种控制模式
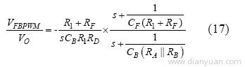
FAN480x提供两种PWM级控制模式,即电压模式与电流模式。电压模式可以提供较稳定系统,但是系统响应速度却比电流模式慢。电流模式可以提供较快的响应速度,但是却容易受噪声干扰。电压模式的操作是由FBPWM电压与RAMP引脚内部三角电压波形做比较来产生PWM占空比,如图10所示;而电流模式的占空比是由FBPWM电压与PWM MOSFET下方的感测电阻上的信号做比较产生,如图11。图12为输出电压的补偿电路。补偿的小信号分析可由式(17)计算出,而补偿的方式与PFC级相似。图13与14为300W电源的PF值与效率图表。

结论
FAN480x是结合功率因数校正与脉宽调控的平均电流模式控制法,这可以为电源提供较高的功率因数与较低的总谐波失真;PFC级电流回路补偿可以使输入电流跟随输入电压,且电压回路补偿可以提供稳定的输出电压。FAN480x提供简单的设计方式和多重保护功能,而且只需要较少的外部组件,就可使电源符合越来越严苛的能效标准和IEC-1000-3-2 规格。

图1.使用PFC/PWM 集成解决方案的双管正激转换器的原理图
图2. 增益调节器工作原理
图3. FAN480x增益调节器应用电路
图4:电流回路示意图
图5:电流回路的频率响应波特图
图6:300W电源电流回路环路增益的波特图
图7:电压回路控制示意图
图8:电压回路的频率响应波特图
图9:300W电源电压闭回路的波特图

图10. PWM – 电压模式
图11. PWM – 电流模式
图12:输出电压的补偿电路

图13. PF和THD性能对比Vrms线路电压
图14. 效率和THD性能对比输出功率
