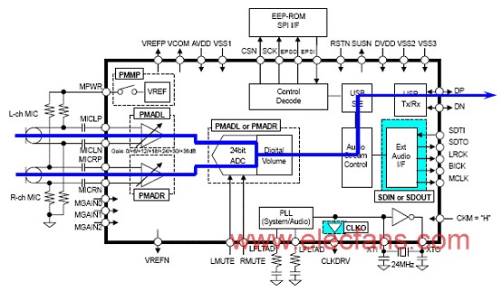
AKM 公司的AK5373是带USB 2.0接口的立体声模数转换器(ADC),包括有USB串行接口引擎,USB收发器,音频处理区块,端点以及24位立体声音频ADC。集成的PLL可使用多种取样频率,并集成了麦克风放大器和可编程增益放大器。工作电压3.0V-3.6V。本文介绍了AK5373主要特性,方框图,内部ADC流模式,外部音频处理模式以及系统连接框图,AKD5373-A评估板方框图和电路图与元件布局图。
AK5373主要特性:
USB 2.0 compliant (full speed audio class)
USB audio controller
USB serial interface engine
Audio class encoder/decoder
USB synchronization
Synchronous type (synchronize with 1ms SOF)
24-bit stereo A/D converter with mute control
S/(N+D) = 85dB, S/N = 91dB (AVDD=3.3V, MIC-Amp = 0dB)
S/(N+D) = 70dB, S/N = 78dB (AVDD=3.3V, MIC-Amp = +30dB)
Microphone amplifier gain:
0dB, +6dB, +12dB, +18dB, +24dB, +30dB, +36dB
Digital programmable gain: +24dB ~ -31dB, 1dB Step
Integrated PLL supports standard sampling frequencies
8kHz, 11.025kHz, 16kHz, 22.05kHz, 32kHz 44.1kHz, 48kHz
EEP-ROM interface for descriptors
External Digital Audio Interface
Power Management
Low power consumption
30mA in active mode
Less than 100μA in suspend mode
Power Supply:
Analog Power Supply (AVDD): 3.0 ~ 3.6V
Digital Power Supply (DVDD): 3.0 ~ 3.6V
Ta = -10 ~ +70℃
Package:
48pin LQFP (7 x 7 mm, 0.5mm pitch)

图1。AK5373方框图

图2。内部ADC流模式

图3。外部音频处理模式

图4。AK5373系统连接框图
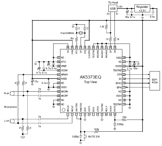
AKD5373-A评估板
AKD5373-A is an evaluation board for AK5373, which is a stereo A/D Converter with a USB 2.0 interface. The AK5373 can be tested easily on the AKD5373-A, as the operation of the device is compatible with USB standard audio class. The AKD5373-A has not only an external audio interface, but also an external EEP-ROM that all descriptor contents are stored and customizable.

图5。AKD5373-A评估板方框图

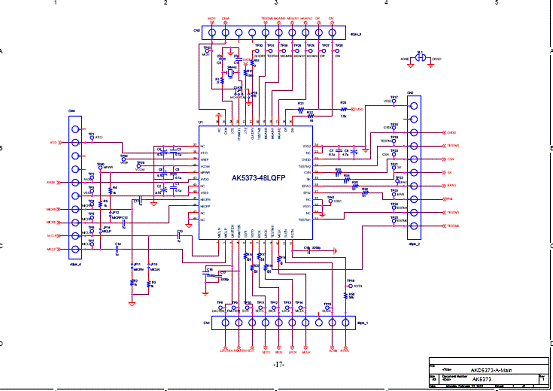
图6。AKD5373-A评估板电路图(1)

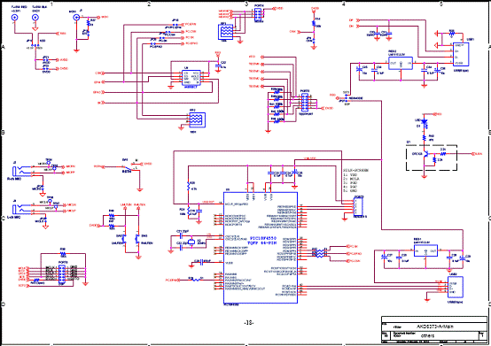
图7。AKD5373-A评估板电路图(2)

图8。AKD5373-A评估板顶视图
