随着社会经济的飞速发展,医疗水平与效率直接影响到民生问题,区域医疗信息化建设已经成为医疗行业发展的重要工作之一,是提高国民医疗水平的必然要求,对于国民生活质量的提高有深远的影响。
医疗改革的不断推进加速了医疗信息化推进速度,应用水平不断升级。区域医疗信息化是整个医疗行业的信息化进程中十分重要的内容,其水平的高与低,不仅直接影响医疗信息化进程,也在一定程度上代表区域总体信息化建设的水平,是区域现代化的特征和标志。总之,区域医疗信息化建设是提高国民医疗质量的重要基础,区域医疗信息化分析与规划应贯穿于整个区域医疗信息化建设过程。
一、区域医疗信息化的背景分析
1、 Political(政治)分析
据2009年《中共中央国务院关于深化医药卫生体制改革的意见》(中发(2009)6号)(即新医改),领导层要求抓好五项改革:加快推进基本医疗保障制度建设;初步建立国家基本药物制度;健全基层医疗卫生服务体系;促进基本公共卫生服务逐步均等化;推进公立医院改革试点。
信息化在上述五项改革中都处在不可或缺的地位,我国将逐步建立构建覆盖各级卫生行政部门、疾病预防控制中心、卫生监督中心、医疗机构等的高效、快速、通畅的信息网络系统,触角将延伸到城市社区和农村卫生室,并建立统一的区域医疗信息化平台。
2、 Economic(经济)分析

随着中国近年经济的高速发展,“关注民生、改善生活”越来越成为国家经济政策的重中之重。国家2009年4月公布的4万亿元投资清单中,其中投资医疗、教育等社会事业发展1500亿,约占总额度的4%。根据《中共中央国务院关于深化医药卫生体制改革的意见》,2009-2011年各级政府将投入8500亿元用于推动五大改革,而医疗信息化建设将成为医疗改革的重要举措。
3、 Social(社会)分析
“看病难、看病贵”一直是社会普通家庭都会碰到的问题,常常是一场突如其来的大病就会拖垮一个中等收入的幸福家庭。区域医疗信息化正在成为破解这一难题的有效途径。区域医疗信息体系作为公共卫生服务网络的基本构架,也是卫生相关信息的重要采集源头。因此,完善区域医疗信息化不仅有助于完善和规范区域卫生服务的功能、提高区域卫生服务质量、推动区域卫生服务体系的深入发展,而且有助于促进医疗信息系统的整体进展、加快医疗信息化建设步伐。
4、 Technological(科技)分析
“信息化”作为支撑深化医药卫生体制改革“四梁八柱”的八柱之一,RFID、GPS、GPRS、无线传感网络、条码等技术对IT硬件和医疗设备的应用;云计算、云存储的应用减少各个医疗机构在信息化上的投入,减少软件的重复建设和开发;安全域技术可以在一定程度上解决个人健康档案和医疗信息的安全性问题;SaaS技术的应用将大大地降低医院信息化建设的成本、周期,降低医院信息系统的硬件和软件维护的成本。智慧的、标准化的区域医疗新技术将成为实现医疗信息互连互通,业务、流程、服务和管理的协同与整合的重要推动力。
二、区域医疗信息化的现状与问题

1、 运营管理
区域医疗信息化建设最重要的是“统筹规划”。在部分医疗信息化建设好的区域,单位信息化建设已基本到位,并能够支撑各自日常业务的需要,但如果业务超越本单位,则数据和信息无法达到传输和共享。按照这种趋势发展,必然又是重复的基础设施投资,在区域医疗信息化建设上舍不得花费人力和时间进行全盘规划,到头来将是“费”和“差”。
2、 应用绩效
转诊过程中的信息共享和互认机制,医疗信息在区域范围内的流动和共享,区域信息资源的开发利用等问题都或近或远地影响着区域医疗信息化的下一步推进。中国区域医疗信息化尽管近年取得一些成绩,但也存在着缺乏统一规划、发展不平衡;公共卫生、卫生监督、医疗服务、卫生管理等领域信息孤岛现象严重,难以实现互联互通、信息共享。
3、 持续发展
由于各地区经济发展的不平衡,医疗的发展水平、速度和目标都不一致。因此各地区域医疗信息化建设所需的硬件、软件、人力、物力、财力都存在不同的问题,总体来说信息服务意识尚需加强,信息服务环境有待改善,信息系统建设缺乏整体规划,咨询、监理服务市场尚需开发。
4、 业务支持
从信息化应用及业务支持角度来看,一是信息化基础总量偏小;二是质量不高,由于缺乏规划和管理,信息化建设难以达到应有的高度;三是各地各单位医疗信息信息化建设分布不均衡;四是资源共享程度不够。由于条块分割,不同领域、不同区域、不同系统之间公共服务资源缺乏长期有效的共享机制,造成功能结构不合理、地区分布不均衡、资源配置效率低。
5、 技术架构
从技术架构上看,存在如下问题:第一、缺乏完善的信息化标准,包括标识符标准、通信技术(信息格式)标准、内容和结构标准以及相关的代码数据标准;第二、缺乏广度上的拓展,深度上的延伸;第三、数据资源分割,不能达到共享;第四、需要科学有效的安全机制、信息管理机制,在保证信息安全的前提下,实现最大程度的信息共享。
三、区域医疗信息化的效益分析
1、 建立统一的医疗资源平台
信息化的医疗模式以病患为中心,使不同层级医院、医疗管理部门以及患者之间能够在信息资源共享的条件下,实现跨组织、高效率的网络交流和协调配合。通过统一的信息化平台,消费者、医疗服务提供者和政府管理机构可以逐步建立起相互信赖的关系,进而降低成本,优化医疗服务资源配置。
2、 实现信息协作与多方共赢
通过信息服务平台,各卫生机构可以更加便利地进行信息共享和分工协作。对医疗机构而言,方便了医生诊疗,有利于提高医疗质量;对科研机构而言,对医学科学专题研究等提供了有效的信息获取来源;对于卫生管理机构而言,在降低市民医疗支出的同时也减少了大型检查设备重复投资造成的浪费;对公共卫生应急保障机构,由于系统能及时监控到异常及突发病历情况,使得卫生管理机构能对类似情况进行预防与管理。
3、 减少重复投资和建设成本
通过区域医疗信息共享打破了传统的条块分割,为医疗资源共享开辟一条新路。经过授权的各医院及卫生机构可以从统一的平台提取、更新、保存信息。这种以“区域政府主导、第三方平台共享式”的医疗协同模式的好处是以区域为中心,直接共享,影响范围大,减少了重复投资和建设成本。
4、 提高医疗机构的服务质量
区域医疗信息信息化的深入人心,必将医疗机构业务流程信息化、医疗机构业务管理信息化、患者服务信息化三条线满足医疗机构业务的发展需求。第一,提升医疗机构业务的整体形;第二,开源节流,查漏补缺,实现人、财、物规范化管理;第三,提供辅助决策支持,降低管理成本;第四,医疗行为得到规范,在加速培养高水平医务人员上起到了极大的作用;第五,使业务更加透明化,从而杜绝许多管理中的“猫腻”现象,减少了医疗纠纷。
5、 真正解决看病难和贵的问题
远程会诊、远程预约挂号、远程代理检验、远程查询、远程医疗咨询等可为百姓就医大大提供方便,从而缓解“难”的问题;对市民来说,可以对自己的健康档案进行管理与利用,为市民自我保健提供了强有力的支持,可有效避免重复检查治疗,从而有效缓解“贵”的问题;双向转诊、信息共享给患者带来更多的便利和实惠,把医护人员更多的时间还给了病人。
四、区域医疗信息化的体系建设

1、 确定执行主体
目前区域医疗信息化实施有以医院或大学为中心,也有以医疗管理中心牵头,也有以政府来运营。各级机构的级别不一样,各地建设的参与单位也不一样。总体来说,区域医疗信息化建设过程中需要协调多方资源,建议由政府组织建设,而且由政府运维管理。通过政府牵头建立一个精干、高效的指挥决策系统,明确各组织的工作职责和工作流程。
2、 信息化总体结构
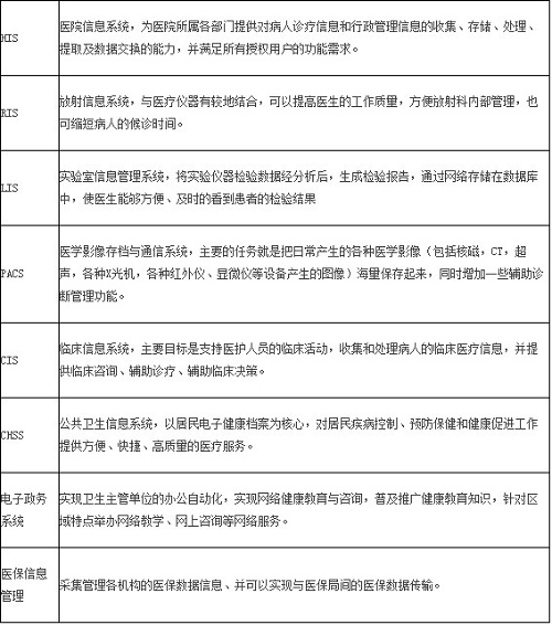
医疗信息化大致要经历三个阶段:医院管理信息化阶段、临床管理信息化阶段和区域医疗信息化阶段。首先,必须先把基础的信息系统做好,比如先上HIS(医院信息系统),然后在此基础上,不断把RIS(放射信息系统)、LIS(实验室信息管理系统)、PACS(医学影像存档与通信系统)等连上来,然后是CIS(临床信息系统)以后,接下来做的是公共卫生信息系统(CHSS系统),通过一体化医院信息系统将医疗服务、健康教育引入家庭,再接着推动管理服务平台,如电子政务、医保信息管理及医药电子商务平台等。

3、 信息资源结构
首先从国家层面出发,以《关于深化医疗体制改革的意见》为指引,尽快出台国家医疗卫生信息模型。从信息化角度,定义各级医疗机构主体的功能、职责、任务与范围,医疗机构与医疗机构之间、与其他机构之间,如经费保障机构之间的关系等;其次设立区域医疗资源中心,负责区域医疗各种信息资源的建立和收集,维护和完善医疗资源库以及对管理软件的统筹规划等。
4、 工具与标准制定
组织相关专业人士,参照相应国际标准,定义出适用于我国医疗卫生行业的各类事件、与事件相关的消息结构、数据类型、数据格式,开发出消息交换引擎,进行消息的编码与解码,并通过对数据交换标准版本的升级、维护,实现消息结构的动态更新。在区域医疗信息化过程中,支持鼓励采用符合开放标准的医疗卫生信息平台,并探索医院、社区、公共卫生机构协作模式、业务流程创新等内容。
5、 信息集成架构
“一体化”是区域医疗信息化实施的重点,通过有效的信息系统手段,妥善处理好各个医疗卫生机构之间的关系。在卫生管理机构及医疗单位推行“一体化”的管理信息系统,将政府、医院、科研、疾病监控、政务、社区医疗及家庭在统一的技术平台上开展运作,并为各板块的协调发展提供联动支持。
6、 信息化基础设施
只有公共卫生的基层机构以及各级医院自身的信息化达到一定程度,区域医疗信息化建设才算有了基础。因此要有效地建设卫生服务基础设施包括区域医疗卫生中心、专科医院、卫生监督机构、疾病预防控制中心、生殖健康卫生服务中心以及各个单位自身的信息化,比如医院内部的医疗成像、视频会议、语音服务(包括VoIP)、无线访问、环境控制、楼宇门控、生物医学监控以及其它数据的应用。
7、 保障及安全体系
区域医疗信息化工程建设,需要通过一系列措施加以保障实施,包括政策法规上的保障,组织机构和人员的保证以及经费来源,需要政府、企业及社会的广泛支持与参与。另外安全体系的建设也很重要,医疗系统中个人的健康记录涉及到众多个人隐私问题,病患与用药数据库关系到医院的经济利益和社会效益。所以,在区域医疗信息化过程中必须对信息存储与传输过程中的信息安全加以考虑。
综上所述,区域医疗信息化建设是功在当代、利在千秋的系统性、社会性的复杂工程,无论其提出背景还是对社会的好处都有深远的意义。其目的是通过协同和整合公共卫生、医疗服务等各个领域,实现互联互通、高效高质的卫生服务和管理,建立一个真正“以患者为中心”的区域医疗体系,实现信息、业务和管理的一致性、连续性、有效性和可控性,为中国医疗卫生事业做出贡献。
(fengminxing)
