智能电池管理系统的最大优点之一,是为系统设计人员提供管理功率的可能性。使用从智能电池管理系统获得的信息,可调整获取电池状态信息的灵敏度。例如,如果知道电池没电了,就可让管理系统提供满负荷充电电流;一旦电池充满,则可提高系统灵敏度,以便非常准确地确定充电终止点 (end-of-charge)。
智能电池管理的传统方法
传统的智能电池管理方法往往采用分立部件来实现应用。
通常采用一个模数
实现这个用途可采用分立 ADC,其分辨率达 12 位,精度约 1%。当进行电流或温度测量时,也有同样的处理过程。市面上提供现成的电流和温度监视产品,可用于向 ADC 输出正确的电流和温度测量数值,ADC 将输入的信息转换后就可提供给电池管理系统作进一步处理。处理后,作出的数字格式结论将被转换成可用于控制某一外界物理参数 (如导通充电电容或将系统切换到备用状态) 的模拟格式。当需要在应用进入睡眠模式前保存其状态时,微控制器将在关闭系统前把应用的当前状态保存到存储器中,当重新唤醒系统时,保存的状态将从存储器提出,重新加载到应用系统中,从而使唤醒后的系统从当初退出的地点恢复运行。
一旦获得电量信息,应用设备接下来就要根据某一预设的方案,决定采取某种必要的措施。应用作出的决定可能是让闲置的设备进入睡眠模式以节省电能;也可能出于应急 (如应用已超出某些预设极限) 而关闭设备;或者,由于系统耗尽了功率,需要向其提供更多的电能。最后,应用作出的决定还可能是因系统已被切断电源,需将其切换到备用状态。通常采用成品微控制器来执行决定,然后将作出的决定转换成模拟格式并输出到系统。
如果用分立元件来实现智能电池管理系统的各种功能,视应用的复杂程度不同,可能增添数个器件。随着系统功能的增加,系统器件数量增加了,系统的设计变得越来越复杂。即使如此,仍然没有解决系统功能变更或日后可能添加功能的问题,因而无法让系统具有可延展性。虽然微控制器集成了某些功能,如内置了完成决定所需的模拟输入、ADC 和
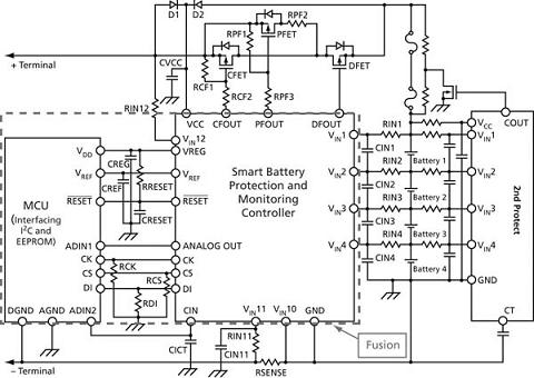
采用可编程系统芯片 (PSC) 实现智能电池管理

图 1 Fusion器件架构
解决智能电池管理问题的另一个方法是采用具备功能集成度、灵活性和可延展性的平台。可编程系统芯片 (PSC) 的应用越来越广泛。由于具有可编程性和灵活性,这种芯片在那些需要日后升级的应用中越来越突出。理想的平台应当是同时包括模拟和数字功能,并能以软件处理器核的方式增加智能的平台,这种平台可能支持构建智能电池管理系统所需的所有功能。图 1 所示的 Fusion PSC 就是这样的产品,具有模拟功能模块,带有多个模拟输入,带可配置输入电压范围调节选项的 12 位ADC 接口。该模拟模块还具有监控电压、电流和温度的多项监控功能。PSC 还包括实现唤醒和待机功能的数种时钟功能。为 PSC 选配软件处理器核,就可实现智能处理,从而控制系统进入睡眠模式,以及将其从睡眠模式唤醒。
充分利用 PSC 解决方案,就具备了紧跟电池技术和新兴应用发展步伐所需的可编程性和灵活性,而且还能减小总体板卡尺寸。具备将数个分立元件和功能集成在一块单芯片的能力,设计人员就能大幅减小板卡尺寸、功耗和成本,而这是采用分立元件所无法实现的。
结语
在选择智能电池管理系统的实现方案时,应当确保该管理系统可让用户延长便携设备的电池寿命,同时无需大的设计修改就能以较低成本实现日后升级。虽然传统的成品部件可构成适当的解决方案,但是更新的技术可以提供更高的集成度和灵活性,应予以考虑作为可行的方案。智能电池管理将继续在便携应用中扮演重要角色,随着新的选项技术问世,设计人员能够更轻易地实现高效的解决方案。

图2 Fusion应用电路
