TI 公司的TPS2480/81是具有正电压智能保护的热插拔控制器和I2C电流监视器.具有可编程的FET功率限制,外接N沟FET栅极驱动,可编程的故障定时器,电流,电压和功率的I2C监视,1%的高精度电流监视,并具有动态校准,输电压9-20V,主要用在服务器,硬盘驱动,存储网络和基站.本文介绍了TPS2480/81主要特性, 功能方框图, 低压和高压应用电路图, 电流和电压测量配置图以及TPS2480 和TPS2481评估模块主要特性,电路图和材料清单, PCB顶层元件布局图.
Positive Voltage Intelligent Protection Device Hotswap Controller and I2C Current Monitor
The TPS2480/81 are designed to minimize inrush into applications and protect both the load and the FET from over-current or short circuit events. They control an external N-channel MOSFET switch and provide accurate voltage, current, and power monitoring using a configurable 12 bit A/D converter via an I2C interface. The independently adjustable power limit and current limit ensure that the external MOSFET operates within the FET’s Safe Operating Area (SOA).
The flexible design includes a Power Good output which can be used for sequencing as well as load fault indication. An external timer capacitor can set the fault time to help immunize the system from nuisance shutdowns during brief transient events.
TPS2480/81主要特性:
Programmable FET Power Limit
External N-Channel FET Gate Drive
Programmable Fault Timer
Open Drain Power Good Output
I2C monitoring of Current, Voltage and Power
High Accuracy Current Monitoring
(1% over temperature)
Dynamic Calibration
9-V to 20-V Input Range
TPS2480/81应用:
Servers
Hard Drives
Storage Networks
Base Stations

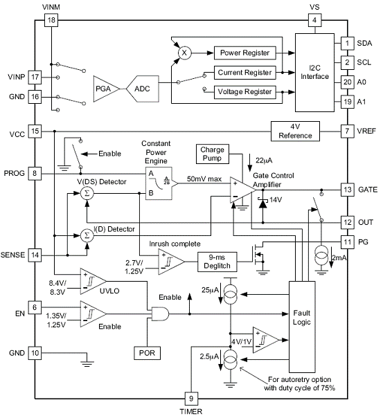
图1.TPS2480/81功能方框图

图2.TPS2480/81功能方框图(2)

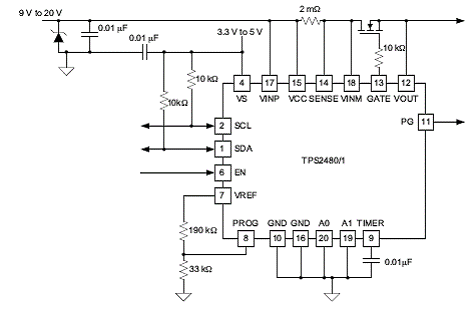
图3.TPS2480/81低压应用电路图

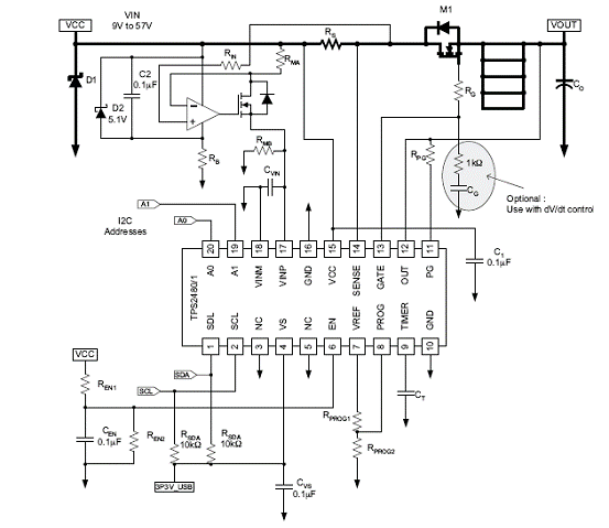
图4.TPS2480/81高压应用电路图

图5.TPS2480/81电流和电压测量配置图
TPS2480 和TPS2481评估模块
The EVM design allows for several common application designs: a 12-V system with latched or automatic retry and a 48-V system with latched or automatic retry. The 12-V versions feature Texas Instruments new line of high-performance power MOSFETs. The EVM also provides a USB interface for the I2C™ current monitor when using the TPS2480/1 GUI on a PC.
TPS2480和TPS2481评估模块主要特性:
• General TPS2480/1 Device Features
– Programmable current limiting and power limiting for complete SOA protection
– Programmable fault timer to eliminate nuisance shutdowns
– Programmable undervoltage lockout
– Power good
– Latched operation mode (TPS2480)
– Automatic retry mode (TPS2481)
• EVM Configurable Options
– TPS2481EVM-001 (12 V, 480 W, auto retry)
– TPS2480EVM-002 (12 V, 480 W, latched)
– High-voltage applications (48 V, 400 W, auto retry or latched)
TPS2480 和TPS2481评估模块应用:
• Any live backplane insertion application
– Servers
Telecommunications
TPS2480 and TPS2481评估模块的电和性能指标(25℃)


图6.TPS2480/81PS2481 EVM电路图(1)

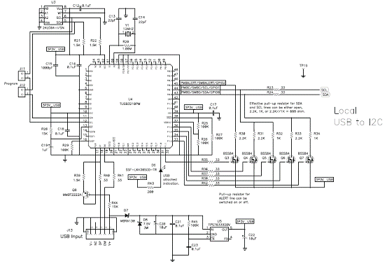
图7.TPS2480/81PS2481 EVM电路图:USB-I2C
TPS2480/81PS2481 EVM材料清单(BOM):


Top Side Layout/Routing

图8.TPS2480/81PS2481 EVM PCB顶层元件布局图TI 公司的TPS2480/81是具有正电压智能保护的热插拔控制器和I2C电流监视器.具有可编程的FET功率限制,外接N沟FET栅极驱动,可编程的故障定时器,电流,电压和功率的I2C监视,1%的高精度电流监视,并具有动态校准,输电压9-20V,主要用在服务器,硬盘驱动,存储网络和基站.本文介绍了TPS2480/81主要特性, 功能方框图, 低压和高压应用电路图, 电流和电压测量配置图以及TPS2480 和TPS2481评估模块主要特性,电路图和材料清单, PCB顶层元件布局图.
Positive Voltage Intelligent Protection Device Hotswap Controller and I2C Current Monitor
The TPS2480/81 are designed to minimize inrush into applications and protect both the load and the FET from over-current or short circuit events. They control an external N-channel MOSFET switch and provide accurate voltage, current, and power monitoring using a configurable 12 bit A/D converter via an I2C interface. The independently adjustable power limit and current limit ensure that the external MOSFET operates within the FET’s Safe Operating Area (SOA).
The flexible design includes a Power Good output which can be used for sequencing as well as load fault indication. An external timer capacitor can set the fault time to help immunize the system from nuisance shutdowns during brief transient events.
TPS2480/81主要特性:
Programmable FET Power Limit
External N-Channel FET Gate Drive
Programmable Fault Timer
Open Drain Power Good Output
I2C monitoring of Current, Voltage and Power
High Accuracy Current Monitoring
(1% over temperature)
Dynamic Calibration
9-V to 20-V Input Range
TPS2480/81应用:
Servers
Hard Drives
Storage Networks
Base Stations

图1.TPS2480/81功能方框图

图2.TPS2480/81功能方框图(2)

图3.TPS2480/81低压应用电路图

图4.TPS2480/81高压应用电路图

图5.TPS2480/81电流和电压测量配置图
TPS2480 和TPS2481评估模块
The EVM design allows for several common application designs: a 12-V system with latched or automatic retry and a 48-V system with latched or automatic retry. The 12-V versions feature Texas Instruments new line of high-performance power MOSFETs. The EVM also provides a USB interface for the I2C™ current monitor when using the TPS2480/1 GUI on a PC.
TPS2480和TPS2481评估模块主要特性:
• General TPS2480/1 Device Features
– Programmable current limiting and power limiting for complete SOA protection
– Programmable fault timer to eliminate nuisance shutdowns
– Programmable undervoltage lockout
– Power good
– Latched operation mode (TPS2480)
– Automatic retry mode (TPS2481)
• EVM Configurable Options
– TPS2481EVM-001 (12 V, 480 W, auto retry)
– TPS2480EVM-002 (12 V, 480 W, latched)
– High-voltage applications (48 V, 400 W, auto retry or latched)
TPS2480 和TPS2481评估模块应用:
• Any live backplane insertion application
– Servers
Telecommunications
TPS2480 and TPS2481评估模块的电和性能指标(25℃)


图6.TPS2480/81PS2481 EVM电路图(1)

图7.TPS2480/81PS2481 EVM电路图:USB-I2C
TPS2480/81PS2481 EVM材料清单(BOM):


Top Side Layout/Routing

图8.TPS2480/81PS2481 EVM PCB顶层元件布局图
